精选内容
-
百日咳相关科普总结
1. 百日咳为何被称为“百日咳”?真的会咳一百天吗?它的发病原因是什么?百日咳是指一种具有传染性的呼吸道疾病,发病原因是感染了百日咳鲍特菌,也叫百日咳杆菌。它典型的症状是阵发性、痉挛性咳嗽,咳嗽结束时有“鸡鸣样”吸气性吼声的一种疾病。没有给予针对性治疗的话,病程长达3个月左右,因接近100天,所以称百日咳。百日咳是个非常形象的疾病名称,并非百日咳一定咳100天。百日咳还提示它的好发人群。在中国传统中,婴儿满“百日”龄,也就是3个月零10天,是婴儿成长的一个重要节点,以前古代医家描述的“百日内咳嗽”,就包括了百日咳。现代研究显示,百日咳好发于6个月婴儿,尤其是好发于3个月左右的婴儿。所以百日咳这个名称有一层意思提示它的主要好发人群。2. 确诊百日咳会有哪些症状?如何区分百日咳与普通咳嗽?百日咳最开始时没有特殊症状,就像普通感冒,可能出现低烧和零星的咳嗽。这时候症状刚开始,比较轻,和普通感冒咳嗽无法区分。百日咳进入最严重的阶段时,我们也叫痉咳期,部分患者可以出现典型的百日咳症状,表现出一阵一阵地咳嗽,每次咳嗽几下或者十几下,咳嗽比较剧烈,咳嗽结束时伴“鸡鸣样”吸气性吼声,这种咳嗽白天轻,晚上重,发作很频繁,甚至不到一小时发作一次咳嗽。这个时候百日咳才能和普通咳嗽区分,普通咳嗽不会这么频繁地发作也不会连续咳这么多次。另外,婴幼儿患百日咳血常规表现出白细胞和淋巴细胞显著升高,这个特点有助于区分百日咳。但是成人及大部分儿童、青少年,他们得了百日咳仅表现为咳嗽,或者咳嗽剧烈伴呕吐,和普通咳嗽无法区分,只有通过去医院化验才能知道是不是百日咳。3. 哪些人容易感染百日咳?婴儿、青少年和成人有哪些不同?哪些人群要特别引起注意?百日咳是一种人人可以感染的疾病,5岁以下儿童易感,6月龄以下婴儿高发。大部分婴儿可以表现为阵发性痉挛性咳嗽,咳嗽结束时有“鸡鸣样”吸气性吼声。也有一些婴儿只表现为阵发性呼吸暂停、窒息、紫绀等症状。青少年或成人百日咳症状不典型,一般不会出现百日咳特征性的鸡鸣样咳嗽,一般仅表现为较长时间的咳嗽。所以当青少年或成人出现2周以上咳嗽或者咳嗽剧烈伴有呕吐时,应该警惕百日咳。哪些人群得百日咳要特别引起注意:小于6个月的婴幼儿得百日咳容易出现重症或者危重症,像有一些报道孩子得了百日咳要进ICU治疗,年龄越小病情容易重,6个月以下,尤其是3个月以内的小婴儿需要特别引起注意。4. 百日咳发病率上升,为何会出现这一情况?我们该如何应对近几年发病率呈上升趋势?首先,这种现象和国际上的“百日咳再现”相关。从1974年全球实施扩大免疫规划以来,百日咳发病率显著下降,但是近30年来出现了百日咳报告增多,国际上局部地区出现了百日咳暴发。将这种百日咳得到有效遏制后,全球又出现大范围百日咳报告病例增多趋势的现象,称为百日咳再现。目前我国也存在类似情况,所以发病率增加。第二,受益于检测技术的提高和推广,更多的百日咳被尽早诊断出来并及时得到针对性的治疗了。因此我们会看到百日咳发病率上升。当然也有其他原因。5. 百日咳为何会致死?出现哪些症状需要特别引起警惕?百日咳是一种以咳嗽为主要表现的疾病,但是它不止是长时间咳嗽这么简单,百日咳曾是全球婴幼儿死亡的重要原因之一,即使在疫苗时代,仍是5岁以下儿童死亡不可忽视的原因之一。所以严重的百日咳是具有致死性的。百日咳的并发症,包括百日咳肺炎、百日咳脑病及百日咳肺动脉高压具有致死性。这些并发症也是有迹可循的,一般百日咳不发热,或者在病程初期出现一过性低热,如果百日咳在病程中出现发热甚至高热,很可能是并发其他细菌感染或者合并其他病原体感染,这时病情容易加重。百日咳的死亡病例主要发生在小年龄婴幼儿,婴幼儿出现频繁的呼吸暂停、惊厥、抽搐、高热、昏迷等症状,需要警惕。除了症状以外,我们也会根据化验检查发现一些具有警示性的指标发现重症百日咳尽早干预治疗。所以婴幼儿百日咳建议规范诊治。6. 百日咳流行季节是什么时候?如何应对高发期?一般冬春季高发,但是夏秋季也有散发的百日咳病例。所以并不只是冬春季才需要预防,预防的观念和意识需要一直有。婴幼儿按时接种疫苗是预防百日咳最有效的手段。未接种或者未完成3针基础免疫接种的婴幼儿(比如有的婴儿未到接种你年龄,有的婴儿到了接种年龄没按时接种等原因),家中如果有人出现咳嗽,包括孩子父母、祖父母等成人以及孩子的同胞哥哥姐姐这样的儿童,我们都建议和婴幼儿分开或者通过戴口罩做到呼吸道隔离,同时积极去医院就诊。此外,在百日咳高发季节小婴儿减少参加家庭聚会和去室内公共场所。7. 百日咳如何传播?传播性如何?如何有效地预防传染?传播途径:主要通过呼吸道飞沫传播,也可经密切接触传播。百日咳的传染性:百日咳是一种呼吸道传染病,它的传染性比流感要强。研究发现(《中国儿童百日咳诊断及治疗建议》)家庭内成人患者或隐性感染者是儿童百日咳的主要传染源,高达90%以上,所以注重家庭内部百日咳的预防非常重要。婴幼儿和儿童按时接种含有百日咳成分的疫苗是最有效的预防手段。成人和青少年通过疫苗预防、戴口罩预防以及药物预防。药物预防需要在医生指导下进行。如果出现咳嗽症状应该及时就诊,对百日咳患者予规范治疗可以缩短传染性,从而降低对其他家庭成员的传染性。8. 有患者称得了百日咳咳到眼睛出血,遇到咳嗽停不下来该怎么办?百日咳咳嗽引起眼结膜出血,甚至眼睑青紫,是因为咳嗽太剧烈导致眼睛周围毛细血管破裂出血。此外,剧烈咳嗽还可以引起疝气、肋骨骨折、皮肤黏膜出血、咳痰带血、舌系带溃疡或者断裂等,这些都是剧烈咳嗽导致的,但是这种发生率不是很普遍,不必担心。为了减少百日咳咳到眼睛出血这类情况的出现,建议咳嗽患者尤其是儿童、婴儿及时就诊,尽早诊断百日咳,及时用药干预,改善病情。如果已经出现咳嗽剧烈,也可以规范就诊,使用一些改善症状的药物治疗。9. 得了百日咳一般会如何治疗?治疗效果如何?会留下后遗症吗?百日咳治疗有个特点,刚开始咳嗽时,我们也称卡他期,使用特异性抗生素治疗可以改善症状缩短病程,治疗效果显著。但是我们往往是在百日咳咳嗽剧烈时才诊断用药,所以部分患者疗效不明显。百日咳尽早诊断和及时治疗,有助于取得满意的治疗效果。目前临床医生注重百日咳的检测,百日咳检出率增加,其实也说明更多的患者尽早被诊断出来并且得到了及时的治疗,所以治疗效果会比以前改善。另外,一部分百日咳杆菌可能存在耐药现象,影响疗效,所以百日咳治疗后需要复诊或者随访,评估疗效,对于怀疑耐药百日咳患者医生会调整治疗方案。一般百日咳患者不会遗留后遗症,少部分患者若并发百日咳脑病或者百日咳肺动脉高压,这时候不仅危及生命,还可能留下一些后遗症。10.百日咳疫苗的接种适龄是多少?如果错过了接种时间怎么办?青少年或成年可以接种疫苗来预防百日咳吗?百日咳疫苗接种后是终身免疫吗?在我们国家,接种百白破疫苗是免费的。根据我们国家相关规定婴儿百白破疫苗接种时间是3、4、5月龄,接种完3针完成基础免疫程序。并且在18-24月龄完成百日咳疫苗第4剂,也就是加强针。提醒各位家长按时为符合接种条件没有疫苗禁忌症的婴幼儿接种,错过了及时补种。青少年或成年可以接种疫苗来预防百日咳,接种疫苗和儿童的不一样(儿童是DTaP,青少年成人是Tdap),我国大陆地区目前没有。百日咳疫苗接种后是终身免疫吗?不管是接种的哪一种百日咳疫苗,或者是自己感染过百日咳,都不能获得终生免疫的效果。疫苗产生的百日咳保护性抗体随着时间推移下降,即使全程接种疫苗也不能高枕无忧,接种疫苗产生的抗体保护年限仅为4~12年,一生可多次感染百日咳。11.听说百日咳是小孩得的疾病,成人会得百日咳吗? 百日咳是人群普遍易感的疾病,就像流感一样,所以青少年、成人、老年人都可能得百日咳。成人可以是百日咳患者,也可能是百日咳隐性感染者,他可以作为传染源传染给儿童,所以成人百日咳同样需要重视。根据在临床工作中的观察,青少年百日咳普遍,有的表现痰中带血,做了支气管镜诊断的百日咳。所以青少年、成人、老年人如果出现咳嗽,均应该警惕百日咳。12.在家庭中有哪些预防百日咳的小技巧? 成人可能携带百日咳杆菌,但是没有发病,一般情况下百日咳定植于人咽后壁,通过咳嗽、打喷嚏或者咳痰等方法,百日咳杆菌会排除传染其他人。所以我们建议家有小婴儿的成人,不仅出现咳嗽时需要注意隔离,为了保障婴儿的健康,平时就应该适当通风、注意正确的咳嗽礼仪,呼吸道分泌物及时清理消毒,养成良好的卫生习惯。13.有人说原来没听过百日咳,这是个疾病检测复杂吗?百日咳由来已久,距今约有100多年历史了。我们国家有百白破疫苗预防,因此往年都呈一定程度的较低水平流行。典型的百日咳血常规就呈一定特点,如果患者呈现典型症状,一部分患者可以临床诊断及时治疗。一些症状不典型的患者,需要检测百日咳核酸或者做百日咳培养来确定,这两种检测临床应用较多,只需要采集鼻咽拭子就可以,不用抽血,方便儿童婴幼儿检测。部分病程较长的患者需要检测百日咳抗体,这种办法应用较少。百日咳由于是传染病,因此具有一定专业性,佑安医院孙蕊芸大夫专注研究百日咳。希望能为有需要的患者提高帮助。
孙蕊芸医生的科普号
2025年04月13日
39
0
0
-
大人会得百日咳吗
魏春华医生的科普号
2024年12月11日
36
0
0
-
孩子夜间剧烈咳嗽,家长务必警惕这个疾病——百日咳
病例概述早上我起床打开手机时,发现有个老病人的家长凌晨两点多在网上给我留言了「吴医生,孩子夜里咳嗽太厉害了,我该怎么办?」这是一位通情达理的患儿父亲,平时从不轻易打扰医生。由此可见孩子咳嗽之剧烈,足以让他焦虑难眠,不得不在深夜寻求帮助。我立即回拨了家长的电话,了解到孩子咳嗽已持续两周以上,夜间尤为剧烈,甚至伴有呕吐和吸气末的鸡鸣样声音。结合当前流行病学情况,我初步判断需要排除急性呼吸道传染病——百日咳的可能性,并建议家长尽快在当地医院进行百日咳核酸检测。次日上午家长带孩子来到我的专家门诊,告诉我孩子在当地百日咳核酸检测出来确实是阳性的,医生已经制定了治疗方案。出于对我的信任,他们希望得到我的再次确认。我核实了目前的治疗方案完全正确,叮嘱家长给孩子按时、按量、按疗程服药。百日咳的病原:百日咳主要由高传染性的百日咳鲍特菌引起的,属于乙类传染病。百日咳鲍特菌是一种革兰氏阴性菌,通过飞沫(如咳嗽或打喷嚏时释放)传播,它表达多种毒力因子,产生大量毒素,最重要的毒力因子是百日咳毒素(PT)。百日咳的临床表现:典型百日咳患者会经历卡他期、痉咳期和恢复期三个阶段,其中痉咳期以阵发性、痉挛性咳嗽为特征,咳嗽终末常伴随高音调的鸡鸣样吸气性吼声。咳嗽昼轻夜重,睡眠期间痉挛性咳嗽最为突出,影响睡眠。病程初期类似普通感冒,但迅速发展为严重咳嗽,常在咳嗽后出现呕吐、发绀及婴幼儿中常见的呼吸暂停。病程漫长,可达2~3个月。青少年或成人百日咳患者,常无典型痉咳,表现为阵发性咳嗽和暂时性缓解交替。百日咳的诊断:一、疑似病例具有以下任一项者:➢阵发性痉挛性咳嗽,病程≥2周;➢婴儿有反复发作的呼吸暂停、窒息、紫绀和心动过缓症状,或有间歇的阵发性咳嗽,有百日咳流行病学暴露史或者确诊病例接触史;➢大龄儿童、青少年、成人持续2周以上咳嗽,不伴发热,无其他原因可解释,有百日咳流行病学暴露史或者确诊病例接触史。二、临床诊断病例具有以下任一项者:➢ 疑似病例,且外周血白细胞和淋巴细胞增多,明显高于相应年龄正常范围;➢ 阵发性痉挛性咳嗽,病程≥2周,与百日咳确诊病例有明确的流行病学关联(与首发或者继发病例发病间隔5~21天)。三、确诊病例疑似病例或临床诊断病例,具有以下任一项者:➢ 培养到百日咳鲍特菌;➢ 百日咳鲍特菌核酸检测阳性;➢PT-IgG抗体阳转或恢复期较急性期滴度呈4倍及以上升高(排除婴幼儿1年内接种含百日咳成分疫苗或既往感染)。百日咳的治疗治疗包括一般护理、抗菌治疗、并发症治疗、中医治疗。一般护理包括优化环境、避免刺激及确保充足营养与休息。抗菌治疗首选大环内酯类抗生素,如阿奇霉素、红霉素、克拉霉素等,以快速杀灭或抑制病原菌,缩短病程,减轻症状,并预防并发症。近年来,百日咳鲍特菌对大环内酯类抗生素耐药率很高,对大环内酯类药物耐药的百日咳患者,或者大环内酯类药物经验性治疗无效的患者,2月龄以上儿童和成人首选复方磺胺甲噁唑(磺胺甲噁唑+甲氧苄啶)治疗;2月龄及以下婴儿建议选用头孢哌酮舒巴坦或哌拉西林他唑巴坦治疗,左氧氟沙星可以作为成人患者的替代选择。百日咳的预防关键在于疫苗接种,尤其是无细胞百日咳疫苗,以其低副作用和高免疫效果成为主流选择。同时,个人卫生习惯如勤洗手、避免与患者近距离接触,对预防传播至关重要。对婴幼儿及免疫力低下人群,强调及时接种与加强个人防护,以降低感染风险。(本文发表于2024-8-14丁香园儿科时间,作者:北京大学首钢医院儿科吴珺)
吴珺医生的科普号
2024年08月15日
327
0
1
-
儿童百日咳诊治刻不容缓!!!
近日,国家疾控局官网发布的“全国法定传染病疫情概况”报告显示,2024年1-2月,全国报告百日咳32380例,是2023年同期(1421例)的近23倍。此外,这两个月的病例中还出现了13例死亡病例。 由于接种疫苗后产生的免疫力衰减和百日咳鲍特菌变异,低发病率的百日咳,近年来出现了“抬头”的趋势,部分地区甚至出现爆发,国际上称之为“百日咳再现”。什么是百日咳? 百日咳是由由百日咳鲍特菌感染引起的急性呼吸道传染病,属于《中华人民共和国传染病防治法》规定的乙类传染病。因其典型病例可表现为持续2-3个月的咳嗽,故称为“百日咳”。一年内均可发病,但以冬春季节多见。传染源01患者、带菌者是主要传染源。从潜伏期开始至发病后6周均有传染性,尤以潜伏期末到病后卡他期2~3周内传染性最强。传播途径02该病传染性强,主要通过呼吸道飞沫传播,也可经密切接触传播。易感人群03人群普遍易感。1岁以下婴儿中发病率最高,该人群发生并发症和死亡的风险也最高。近年来青少年及成人发病率也明显增高。阵发性咳嗽和暂时性缓解交替。 当运动、哭吵、进食、吸入冷空气或刺激性气味等情况下,可诱发痉挛性咳嗽发作。百日咳临床表现是什么? 百日咳患者病初为卡他期,很像感冒,流涕、流泪、打喷嚏、咽痛、有点低热、轻微咳嗽等。1~2周后进入痉咳期,出现典型症状,表现为咳嗽加重,出现以阵发性痉挛性咳嗽、鸡鸣样吸气吼声,频繁不间断咳十余声或数十声,睡眠期间痉挛性咳嗽更为突出,影响睡眠。恢复期痉咳缓解,咳嗽强度减弱,可持续数周或数月。不同年龄段儿童症状有区别:●小婴儿症状一般典型,尤其0~3月龄的小婴儿可表现为“无发热、伴频率和严重度都在加重的咳嗽、清水样鼻涕”三联征,严重者可以出现屏气、呼吸暂停、发绀、惊厥、鼻出血、咯血及眼结膜下出血,甚至发生颅内出血。●大儿童及成人常无典型痉咳,表现为阵发性咳嗽和暂时性缓解交替。当运动、哭吵、进食、吸入冷空气或刺激性气味等情况下,可诱发痉挛性咳嗽发作。百日咳并发症! 多见于新生儿和6月龄以下婴儿,以肺炎最常见,亦可并发肺不张、气胸、纵隔气肿、皮下气肿、肺动脉高压、窒息和脑病等。如何诊断?百日咳如何诊断?结合流行病学史、临床表现,并依据实验室检查作出诊断!当持续咳嗽2周及以上者,咳嗽有以下特点:阵发性咳嗽、咳毕哮鸣回声、咳嗽后呕吐,建议完善百日咳相关检测。实验室检查(1)血常规检查在卡他期末及痉咳期可见白细胞增多,痉咳期最明显,多为(20~50)×10^9/L,少数可达70×10^9/L以上,以淋巴细胞为主,多见于婴幼儿。(2)病原学和血清学检查目前,常用的方法是鼻咽拭子或者鼻咽洗液标本中百日咳鲍特菌核酸检测,发病3周内阳性率高。此外,还可行鼻咽部分泌物培养、血清百日咳鲍特菌PT特异性IgG测定等。百日咳如何治疗? 本质上百日咳是一种细菌感染性疾病,需要抗感染治疗。目前首选的治疗药物是大环内酯类药物,比如阿奇霉素、克拉霉素、红霉素等药物,但是近年来随着耐药菌株的增多,大环内酯类药物疗效不好,医生会换用磺胺类药物治疗,或者其他静脉应用抗生素治疗。百日咳如何预防?一、一般预防措施(1)呼吸道隔离至少到有效抗菌药物治疗后5天,对于未及时给予有效抗菌药物治疗的患者,隔离期为痉咳后21天。(2)开窗通风保持室内空气新鲜、温度及湿度适宜,避免烟尘、油烟等刺激性气味吸入,避免诱发痉挛性咳嗽的因素。(3)养成良好的卫生习惯,戴口罩、保持社交距离、做好个人卫生,口罩还要带、社交距离还要留、咳嗽喷嚏还要遮、双手还要经常洗。二、疫苗接种 接种含百日咳成分疫苗——百白破疫苗是预防百日咳最经济最有效的手段。️目前我国使用的疫苗是白喉类毒素、无细胞百日咳菌苗、破伤风类毒素(DTaP)三联疫苗。接种时间为:3个月、4个月、5个月、18个月各接种1剂次,可有效降低感染发病和重症病例发生风险。 通常疫苗接种3~5年后保护性抗体水平下降,12年后抗体几乎消失。国内一般不予青少年及成人接种加强免疫针剂,若有流行时易感人群仍需加强接种。
周艳医生的科普号
2024年06月06日
269
0
0
-
百日咳来了。
近期百日咳的病例又有明显的增多,跟大家聊一聊关于百日咳的小知识...... 01百日咳概述 百日咳(Pertussis,WhoopingCough)是由百日咳鲍特菌(又称百日咳杆菌)感染引起的一种具有高传染性的急性呼吸道疾病。因病程较长,如果没有及时有效的治疗,咳嗽症状可能会持续2~3个月,所以称为「百日咳」。 02百日咳的病程特点 百日咳的潜伏期为5~21天,平均为7~14天。百日咳杆菌侵犯呼吸道的黏膜后引起黏液性分泌物增加,开始时稀薄,而后逐渐变得黏稠。整个病程可分为3个阶段:•第一周期 卡他期•第二周期 痉咳期•第三周期 恢复期卡他期通常起病隐匿,不容易被发现并诊断。患者在感染百日咳杆菌初期,通常有打喷嚏、流泪或鼻塞、轻微咳嗽、咽痛等类似普通感冒的症状,而与普通感冒不同的是,咳嗽症状会逐渐加重而非逐渐减轻。这个阶段多无发热表现或初期一过性的发热。卡他期的排菌量达到高峰,具有极强的传染性,持续时间约为1~2周。<卡他是英文Catarrh的音译,Catarrh的意思是黏膜炎,即粘液在气道或体腔中的积聚。>痉咳期卡他期过后转为痉咳期,咳嗽加重且更加频繁,有明显的阵发性痉挛性咳嗽,通常夜晚相较于白天咳嗽要更加严重,睡眠期间痉挛性咳嗽更为突出从而影响睡眠。痉咳期通常持续2-6周,亦可长达2个月以上。此外,痉咳期也是判断百日咳的典型时期。(如下音频)很多孩子会出现在一次呼气中连续≥5次以上的成串的快速剧烈咳嗽,无法控制也无法停下,因不间断的咳嗽导致供氧不足所以接着又伴随一次深长的吸气。由于大量空气急促地通过狭窄的声门,所以深吸气时会发出一种类似“鸡鸣”样的吸气性哮(吼)声。在阵咳期间或之后,可能会吐出大量黏稠分泌物或经鼻孔排出大量泡沫,或伴有呕吐也是其特点。但对较小的婴儿来说,咳嗽症状可能没有那么典型。更多的是咳不出声、脸红、喘憋、凸眼、窒息发作(有或无发绀)这些症状,可能较喘息更为常见。对于小婴儿,百日咳是一种严重的疾病,容易导致呼吸暂停甚至死亡,需要早发现早治疗,有异常情况应及时送医处理。恢复期一般在4周内病程将进入恢复期,症状开始缓解,咳嗽频率开始减少。本病的病程可持续3周至3个月或者更长,平均病程在7周左右。在恢复期内也可能由于感染其他的病原体从而刺激敏感的呼吸道,又重新出现痉挛性咳嗽。 以上这三个期,也不是每个孩子都按照这个进行,比如小婴儿可能会直接进入痉咳期,需要结合病人具体来看。03百日咳的典型症状 百日咳最典型的一个特征就是痉挛性咳嗽以及鸡鸣样的吸气性哮声。可以理解为一个长串的阵发性、刺激性咳嗽后紧接着出现深吸气的哮声。(如下音频)基本上,越小的孩子,越容易出现这种“鸡鸣样”吸气性哮声。咳嗽性呕吐也比较常见,也是在小婴儿中更常见,和咳嗽与呕吐感受器位置在咽喉处相近,以及小婴儿胃肠发育不成熟本来就容易吐有关。04百日咳的传播途径感染者、带菌者是唯一的传染源。主要通过呼吸道飞沫传播,也可经密切接触传播。 感染者或潜伏感染者打喷嚏或咳嗽时喷出的飞沫中含有病原菌,易感人群在吸入带菌的飞沫后被感染。该疾病从潜伏期开始至发病后 6 周均有传染性,尤其是潜伏期末到病后“卡他期 ”的2~3周内传染性最强。 05如何确诊与隔离?可根据询问患者的病史、症状及实验室检查结果(如核酸检测)结合临床表现进行综合分析,从而作出诊断。 感染百日咳的儿童传染性强,发生传播的风险高,一旦确诊,建议应在完成5日有效抗菌治疗后,或在痉咳期后21天,才可返回学校。06如何治疗? 药物治疗:百日咳的抗菌治疗首选大环内酯类抗生素,但因为存在个体差异性(如大环内酯类抗菌药耐药、不能耐受大环内酯类药物等),具体用药还需医生根据实际情况来鉴别诊断。在进入痉咳期后使用抗生素治疗可以清除百日咳杆菌,但无法迅速缓解咳嗽的症状,因此在疗程结束后仍然会有较长时间的咳嗽。在此期间尽量避免感染其他的感冒,创造良好舒适的环境,这样更有利于后期的恢复。支持治疗:对于该疾病较长的咳嗽周期,我们需要对症处理,来缓解患者的不适。在咳嗽剧烈时,可遵医嘱给予镇咳类药物;痰液粘稠、喘咳较为严重时,可遵医嘱给予雾化吸入治疗;可以在室内放一个加湿器,增加房间湿度,从而减少喉咙的不适感;由于气道分泌物较多,睡觉时尽量选择侧卧位,并抬高头部,尽量保持气道的通畅;保持室内安静、空气流通、温度湿度适宜,不剧烈运动、避免大哭大笑等激烈的情绪从而诱发患儿痉咳;饮食均衡、鼓励进食营养丰富利于消化的食物,可适当补充维生素和钙剂。百日咳的病程较长、恢复较慢,一般经抗生素药物治疗后可以治愈且预后较为良好,家长们无需太过焦虑,以积极的心态面对疾病。急性期治疗:患儿痉咳严重时应住院治疗。发生窒息需及时吸痰,必要时进行气管插管,给予机械通气。痉咳严重者可鼻饲。缺氧患者可进行氧疗。如发生脑水肿,需及时进行脱水治疗,防止脑疝。如有并发症,如肺实变等,必要情况下需要支气管镜检查及肺泡灌洗。 07如何防治? ·隔离患者,控制传染源·按时接种疫苗(百白破、五联),保护易感人群。·对没有免疫力而又有百日咳接触史的幼儿,可遵医嘱进行药物预防。
田野医生的科普号
2024年05月19日
1030
2
11
-
百日咳知多少
什么是百日咳?百日咳(Pertussis,WhoopingCough)是由百日咳鲍特(BordetellaPertussis)感染引起的急性呼吸道传染病。由于接种疫苗后产生的免疫力衰减和百日咳鲍特菌变异,全球很多疫苗覆盖率较高的国家出现了“百日咳再现”,发病年龄高峰从婴幼儿转移至青少年及成年人,青少年及成年人成为婴儿百日咳的主要传染源。按照免疫接种程序规定在孩子应在3、4、5月龄和18月龄各接种1剂次含有百日咳成分的疫苗。目前我国使用的百白破疫苗仅可以用于7岁以下的儿童,儿童时期已经接种疫苗产生的保护作用也会随时间逐渐减弱,从而失去保护作用。同时,百日咳杆菌也存在菌株变异,出现疫苗接种效果不佳,因此,孩子接种过百日咳疫苗也会得百日咳感染,如果孩子出现了痉挛性咳嗽应及时去医院就诊。根据美国的疾病控制和预防中心提供的数据,自2011年以来,报告的百日咳病例数达到了一个高峰,2012年报告了48,277例病例,随后病例数有所下降,到了2021年,因为疫情防控百日咳的病例数显著减少到2,116例。此外,报告的百日咳病例发生率(每100,000人中的病例数)在不同年龄组中也有所变化,其中婴儿(小于1岁)持续报告有最高的百日咳发生率,这强调了在婴幼儿中百日咳的严重性和高风险。值得注意的是,从2020年到2021年,百日咳的报告病例数和发生率均显著下降,这可能与COVID-19大流行期间采取的社交距离措施和公共卫生干预措施有关。我国2014-2019年百日咳报告发病率逐年上升,2020-2021年报告发病率有所降低,2022年回升至2.71/10万,达到1989年以来最高水平。而今年(2024)前两个月全国报告百日咳32380例(1月为15275例,2月为17105例)是2023年同期(1421例)的近23倍。百日咳流行特点?我国部分地区的调查表明,百日咳1年四季均有发病,3-9月普遍为百日咳发病高峰期,7-8月达峰值,呈现出夏秋高、冬春低的特点。百日咳主要通过呼吸道飞沫传播,也可经密切接触传播,患者、带菌者是主要传染源,人群普遍易感。对婴幼儿来说,感染百日咳鲍特菌的父母或共同居住的人员,是其最主要的传染源。5岁以下小儿易感性最高,如未及时治疗,少数患儿会并发肺炎、脑炎而死亡。百日咳潜伏期5-21天,一般为7-14天,从潜伏期开始至发病后6周均有传染性,尤以潜伏期末到出现咳嗽症状后2-3周传染性最强。百日咳临床特点是什么?百日咳杆菌侵入易感儿童呼吸道后,细菌首先粘附在呼吸道上皮细胞的纤毛上,并不侵入细胞中,不断增殖和产生毒素,造成纤毛细胞坏死、粘膜广泛炎症和破坏。并引起全身反应。支气管粘膜纤毛被破坏后不能很好地排出炎症分泌物,以致粘膜感觉神经末梢受到持续刺激,易于反射性地引起连续剧烈咳嗽。阵咳时患儿声门痉挛,处于呼气状态,咳嗽暂停时,大量空气被吸入通过痉挛的声门即发出较长的鸡鸣样吼声,直到粘稠分泌物排出后,痉挛阵咳始暂停。随着分泌物的积聚,阵咳再现。由于长期剧烈咳嗽在神经中枢形成了兴奋灶,故病愈后数月内受到一些非特异性刺激,即可诱发百日咳样咳嗽。百日咳的的三个阶段必须了解:卡它期:症状与普通感冒相似,包括轻微发热、流鼻涕、轻微的咳嗽或打喷嚏,持续约1至2周。这个阶段没有特征性,所以百日咳在临床上很难从做出早期诊断的原因。痉咳期:典型的咳嗽症状表现为剧烈的咳嗽,有时可能连续咳嗽数分钟,咳嗽发作可能会导致呼吸困难、呕吐;百日咳的咳嗽通常被描述为带有“吸气性鸡鸣样”或“狗吠样”的声音,这是由于气管和支气管痉挛引起的;咳嗽发作可能会导致呼吸困难,尤其在婴儿和幼儿中更为严重;咳嗽通常在夜间更为频繁,可能会打扰睡眠。恢复期:咳嗽和其他症状逐渐减轻,但恢复期可能持续3个月左右,平均100天左右,所以也称为百日咳。如果普通感冒一般来说,一个星期就能恢复,不会咳嗽逐渐加重,如果一旦咳嗽一个星期没有恢复,就要警惕百日咳的可能,如果想早期及时诊断,通常检测百日咳核酸检测或者是百日咳杆菌培养,或者给予经验性的治疗。百日咳抗体检测需要2个星期的时间,通常不推荐,因为已经进入痉咳期。百日咳只是一个概念,不是一定会咳嗽100天。该病的发作期平均时间在两个月甚至一百天左右,但也因人而异,有患者一个月就痊愈了。百日咳的抗菌治疗首选大环内酯类抗生素,如阿奇霉素、红霉素、罗红霉素或克拉霉素等。但鉴于国内百日咳鲍特菌对大环内酯类抗菌药耐药率高,>2月龄的儿童和成人,若存在使用大环内酯类的禁忌证、不能耐受大环内酯类或感染耐大环内酯类的菌株,可使用复方磺胺甲噁唑(≥2月龄儿童4/20mg/kg/次,成人160/800mg/次,q12h,疗程14天)。用药期间注意肾损伤、结晶尿、皮疹等不良反应。国内研究报道对于大环内酯类耐药的百日咳鲍特菌引起的感染,使用头孢哌酮钠舒巴坦、哌拉西林他唑巴坦治疗后细菌清除率高,可以考虑用于治疗耐药株感染的2月龄以下小婴儿。
王冬美医生的科普号
2024年04月25日
281
0
0
-
听到这种咳,当心“百日咳”
近期,“久咳不愈”“百日咳再现”等相关话题也多次登上热搜。而今年(2024)前两个月全国报告百日咳32380例(1月为15275例,2月为17105例)是2023年同期(1421例)的近23倍。并连续两月居乙类传染病发病数的第4位。百日咳是由百日咳鲍特菌(BordetellaPertussis)感染引起的急性呼吸道传染病。患者、带菌者是主要传染源。主要通过呼吸道飞沫传播,也可经密切接触传播。人群普遍易感。 百日咳感染初期,又称为卡他期,表现为流涕、打喷嚏、流泪、咽痛、阵发性咳嗽等上呼吸道感染症状。多无发热,或初期一过性发热。该期排菌量达高峰,具有极强传染性。可持续1-2周。 后期鼻部症状减轻,可表现为阵发性痉挛性咳嗽,伴咳嗽末吸气性吼声。每次阵咳发作可持续数分钟,每天可达数十次;白天症状较轻,夜晚则加重。这个时期短者为1—2周,长者可达2个月。在剧烈咳嗽后发出“鸡鸣样”尾音划重点!咳出这种声音警惕“百日咳”百日咳可防可控如不慎感染早期诊断是关键!!久咳不愈定要及时去医院就诊越早治疗,效果越好!
陈旋医生的科普号
2024年04月17日
776
0
0
-
百日咳的治疗方法
百日咳是一种由百日咳杆菌引起的高度传染性呼吸道疾病。目前,预防是最好的措施。已经感染的患者,在治疗方面,建议采用以下方法:1.抗生素治疗:早期使用口服抗生素如红霉素、阿奇霉素等可降低传染性,减轻症状并缩短病程。2.支持性治疗:保持室内安静、空气新鲜、适当的温度,充分休息。使用镇痛剂缓解疼痛。使用祛痰止咳剂,以及雾化吸入沙丁胺醇等药物来减轻咳嗽症状。如果孩子出现喘憋的情况,可以口服氨茶碱治疗。3.预防并发症:由于百日咳引起的咳嗽剧烈,容易导致脱水、呕吐、窒息等并发症,因此需要及时补充水分、密切观察病情并及时处理。4.预防传播:患者应隔离治疗,避免与他人接触,同时家庭成员应接种疫苗以减少传染风险。需要注意以下几点:①抗生素只能治疗细菌感染,而不能治疗病毒感染。因此,在确定病因之前不要轻易使用抗生素。②这些方法需要由专业医生根据患者的具体情况来选择和使用。③百日咳是呼吸道传染病,需要进行规范治疗,避免疾病的恶化或并发症的出现。如有疑虑或症状加重,请及时就医。
张齐武医生的科普号
2024年02月04日
1074
0
6
-
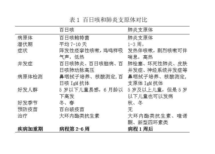
咳嗽也要警惕百日咳
近期,各地肺炎支原体感染激增,然而,引起儿童长时间咳嗽的疾病,除肺炎支原体感染以外,也要警惕百日咳。一、什么是百日咳?百日咳是由百日咳鲍特菌引起的一种急性呼吸道传染病,典型临床表现是阵发性、痉挛性咳嗽伴鸡鸣样吼声。百日咳是乙类传染病,R0为12~17,传染性强。随着百-白-破联合疫苗的接种,百日咳发病得到有效控制。然而近30年,国外百-白-破联合疫苗接种率高的国家发生百日咳流行或局部暴发,出现百日咳再现,目前我国也存在类似情况。二、百日咳和肺炎支原体有哪些不同?百日咳和肺炎支原体都是经呼吸道感染的疾病,两者均好发于儿童,引起较长时间、剧烈地咳嗽,一般肺部听诊正常,冬季是好发季节。不同在于百日咳多见于1岁以内婴幼儿,而支原体多见于5岁以上儿童。百日咳典型症状是阵发性、痉挛性咳嗽伴“鸡鸣”样回声,一般病程2-3个月,病程早期可出现低热,5岁以下儿童易感,6月龄以下高发。肺炎支原体肺炎(MPP)由肺炎支原体感染引起的肺部炎症,以发热和咳嗽为主要症状,可伴头痛、流涕、咽痛等症状。发热以中高热为主,咳嗽较为剧烈,可类似百日咳样的咳嗽。多见于5岁及以上儿童,但是5岁以下儿童也可以发病。三、孩子要按时接种百白破疫苗尽管我国百白破疫苗是免费疫苗,但是接种率仍不理想,推迟接种疫苗现象较为普遍。我科收治的一名2岁的百日咳患儿,一剂百白破疫苗都未接种,追问原因,家长诉患儿频繁感冒,想等完全恢复再接种。《中国百日咳行动计划专家共识》指出即使按计划接种,完成完成基础免疫最早为5月龄。为了应对百日咳再现及6月龄婴儿百日咳高发的情况,我国将进一步完善百日咳疫苗接种程序和免疫策略。四、这些人群需要警惕百日咳根据《百日咳免疫预防专家共识》建议,婴儿百白破疫苗应于3、4、5月龄接种,完成基础免疫程序。疫苗产生的百日咳保护性抗体随着时间推移下降,18-24月龄和6岁儿童需完成百日咳疫苗第4剂、第5剂接种。即使全程接种疫苗也不能高枕无忧,接种疫苗产生的抗体保护年限仅为4~12年,一生可多次感染百日咳。①婴幼儿出现2周以上咳嗽,未完成百日咳基础免疫,密切接触咳嗽家属,需要警惕百日咳。6个月以下婴儿时百日咳高发人群,近几年百日咳报告病例以<1岁婴儿为主。②青少年或成人出现2周以上咳嗽伴呕吐,需要警惕百日咳。青少年和成人百日咳症状不典型,一般无特征性的鸡鸣样咳嗽,出现咳嗽伴呕吐时应高度怀疑百日咳。《中国儿童百日咳诊断及治疗建议》指出家庭内成人患者或隐性感染者是儿童百日咳的主要传染源。③家庭聚集性咳嗽。百日咳是一种具有高度传染性的呼吸道疾病。我科接诊的百日咳患儿均有咳嗽家属接触史,我们收治患者中最多的一家5个人均确诊百日咳。因此家庭聚集性咳嗽需要警惕百日咳。百日咳和肺炎支原体都好发于儿童,可以引起较长时间剧烈地咳嗽,百日咳和支原体还存在重叠感染情况。在全民总动员应对肺炎支原体感染时,我们也要当心百日咳。参考文献:[1].中国百日咳行动计划专家共识[J].中国疫苗和免疫,2021,27(03):317-327.[2]儿童肺炎支原体肺炎诊疗指南(2023年版)[J].全科医学临床与教育,2023,21(03):196-202.[3]中华医学会儿科学分会感染学组.中国儿童百日咳诊断及治疗建议[J].中华儿科杂志,2017,55(8).[4]刁连东,徐爱强,代表中华预防医学会.百日咳免疫预防专家共识[J].中华流行病学杂志,2011,32(6):550-553.北京佑安医院服务号为患者提供方便快捷服务公众号
孙蕊芸医生的科普号
2023年12月17日
8
0
1
-
百日咳患儿家长最关心的十个问题
作者:首都医科大学附属北京佑安医院感染综合科孙蕊芸1.百日咳咳嗽没好,需要一直吃抗生素吗?百日咳是由百日咳鲍特菌引起的呼吸道传染病,表现为反复发作地痉挛性咳嗽。建议咳嗽早期使用抗生素(咳嗽2周内用红霉素或者阿奇霉素),完成1个疗程(一般红霉素7-14天,阿奇霉素5天)即可。百日咳咳嗽周期长,不能因为咳嗽或者血常规没恢复就持续用抗生素。但是继发细菌感染或者重症肺炎要在医生指导下延长抗生素疗程或更换抗生素。2.百日咳患儿白细胞非常高,为什么不给用最好的消炎药?红霉素、阿奇霉素、罗红霉素等大环内酯类抗生素对百日咳有治疗作用,(磺胺也可以,但是要结合患儿年龄评估是否能用),头孢、半合成青霉素等对百日咳无效,所以用药不在于高级,在于精准。3.百日咳真的要咳100天吗?百日咳有3个阶段:起初的卡他期(约2周)、最严重的痉咳期(2-6周)、恢复期(2-4周),累计病程2-3个月。百日咳是个非常形象的疾病名称,并非咳100天。4.得过百日咳还需要打百白破疫苗吗?何时能打?需要,目前我国使用的是百白破三联疫苗,虽然患百日咳使得孩子在几年内有百日咳抗体,但是抗体会衰减。最关键是白喉和破伤风也是威胁儿童生命健康的重要传染病,需要通过预防接种疫苗来减少这两种疾病感染机会。5.百日咳回家护理应该注意什么?第一、继续关注婴幼儿咳嗽,24小时有人护理。咳嗽发作时儿童有恐惧心理,出院后患儿咳嗽仍会持续,咳嗽发作时需要有人及时安抚和辅助拍背,帮助患儿平静和及时恢复正常呼吸。第二、百日咳损伤患儿呼吸道纤毛组织,更容易感染呼吸道疾病或者继发其他呼吸疾病。出院时并未痊愈,回家后避免带患儿去人口密集处。在家做好卫生,固定看护人员,减少陌生、健康情况不明的人近距离接触孩子。预防关键就是做好手卫生和管理好呼吸道。第三、重视预防保健,生病几周时间孩子吃喝差,甚至体重下降。回家后按月龄补充营养元素(比如钙、维生素AD),母乳喂养的孩子,家里应该照顾好妈妈饮食,以保证患儿充足的奶量和营养。6.百日咳会得第二次吗?会复发吗?得百日咳后,在数年内体内有百日咳抗体,即使接触百日咳鲍特菌,也不会得百日咳。但是随着时间推移,体内抗体水平减退,大龄儿童或者成人有可能再次得百日咳。百日咳病情分3阶段,一般好了就没事了,不会复发。但是部分患儿在百日咳病程中合并其他感染,比如呼吸道合胞病毒、腺病毒、流感病毒等,可能导致原本好转的百日咳病情再次加重,病程延长。7.百日咳传染期多久?要隔离吗?百日咳是乙类传染病,未经有效治疗的百日咳需要隔离21天以降低传染性,经有效抗生素治疗5天的百日咳患儿基本无传染性。8.治疗百日咳红霉素好还是阿奇霉素好?输液是不是好的快?两者是同类抗生素,抗菌谱相似,均有静脉和口服两种剂型,用法用量不同。选择抗生素时需要考虑患儿月龄、是否存在其他疾病。大环内酯类输液可能会出现静脉炎,口服有胃肠道刺激,各有利弊,如果口服会诱发宝宝咳嗽,宝宝喝奶差、有脱水表现,建议静脉用药并适当补液,反之建议口服。静脉和口服药物吸收率类似。9.百日咳最怕的并发症是什么?百日咳最常见的并发症是百日咳肺炎,最严重的并发症是百日咳脑病和百日咳肺动脉高压、这两个并发症都没有特别好用的化验或者检查措施,因此要密切观察宝宝症状。家长该做的就是将孩子异常的表现及时就诊,让医生帮助评估。10.百日咳会有后遗症吗?普通百日咳和绝大部分百日咳肺炎不会有后遗症。百日咳肺动脉高压和百日咳脑病对患儿生命构成威胁,存在不同程度后遗症。
孙蕊芸医生的科普号
2023年09月20日
36
0
1
百日咳相关科普号

韩振新医生的科普号
韩振新 主任医师
南通市通州区中医院
儿科
2690粉丝11.5万阅读

黎崇裕医生的科普号
黎崇裕 主治医师
珠海市中西医结合医院
治未病科
2623粉丝597.8万阅读

张松林医生的科普号
张松林 副主任医师
河南省儿童医院
呼吸科
6695粉丝8.9万阅读
-
推荐热度5.0潘家华 主任医师安徽省立医院 儿科小儿鼻炎 35票
小儿咳嗽 12票
小儿哮喘 9票
擅长:小儿呼吸系统疾病(哮喘、感染、结核病)、危重症、神经疾病及新生儿疾病的诊疗 -
推荐热度5.0田野 主任医师南京市儿童医院 儿内科小儿咳嗽 21票
发烧 15票
感染 11票
擅长:儿科呼吸道(发热,咳嗽,气管炎,肺炎,哮喘),消化道(呕吐,腹泻,胃肠炎,腹痛),神经系统(惊厥),感染性疾病(各种病毒,细菌感染,eb病毒,巨细胞病毒,诺如、轮状病毒,肺炎链球菌,支原体,合胞病毒,沙门氏菌,艰难梭菌感染等),传染性疾病(流感,百日咳,水痘,手足口病等),过敏性疾病,皮肤(湿疹,癣),鼻炎等。免疫力低的长期咨询。接种疫苗后反应的处理,特殊健康状态儿童接种疫苗咨询 -
推荐热度4.9华丽 副主任医师上海新华医院 小儿呼吸内科小儿肺炎 41票
小儿咳嗽 39票
小儿哮喘 15票
擅长:儿童哮喘、婴幼儿喘息、慢性咳嗽、肺炎等呼吸系统疾病