精选内容
-
难治性阴道毛滴虫病
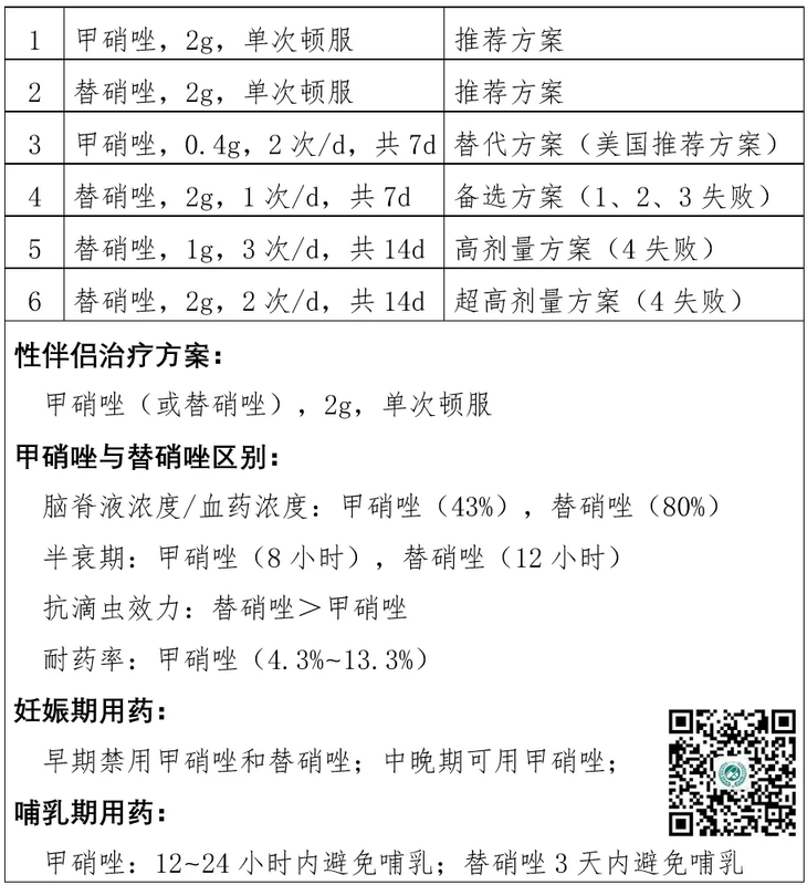
难治性阴道毛滴虫病是由阴道毛滴虫感染引起的性传播感染。难治性阴道毛滴虫病是应用标准治疗方案治疗无效的阴道毛滴虫病。需要排除性伴没有同时治疗引起的再感染。阴道毛滴虫病的标准治疗方案包括:单次口服甲硝唑2克或单纯口服替硝唑2克;口服甲硝唑0.4克,每天2次,7天;口服替硝唑0.5克,每天2次,7天。诊断难治性阴道毛滴虫病前,通常给予每天单次口服替硝唑2克,共7天。这个方案无效即确诊难治性阴道毛滴虫病,需要应用口服高剂量替硝唑(合计口服42克替硝唑)或超高剂量替硝唑(合计口服替硝唑56克)方案。口服高剂量或超高剂量替硝唑治疗需要在专门医师指导下进行。口服前需要化验肝肾功能血常规和进行心电图检查。
樊尚荣医生的科普号
2025年06月26日
143
1
1
-
滴虫性阴道炎
滴虫性阴道炎是滴虫导致的阴道炎,是一种的性传播疾病。灰绿色泡沫状白带+瘙痒是滴虫性阴道炎的典型症状。滴虫主要以性传播为主,其次密切接触传播。化验白带查见滴虫可确诊。滴虫可同时侵犯阴道和尿道,因此治疗药物首选口服甲硝唑/替硝唑这类。特别注意的是,性伴侣需要同时同时治疗。治疗后需要复查3次阴性才认为治愈。治疗期间禁同房,如同房,严格全程避孕套。
山东大学齐鲁医院妇科科普号
2024年12月26日
206
0
5
-
请问男性如何查滴虫感染
黄燕平医生的科普号
2024年06月01日
122
0
0
-
滴虫阴道炎
滴虫性阴道炎由阴道毛滴虫感染引起的阴道炎症称为滴虫性阴道炎。女性发病率在10%-25%,常与其他阴道炎合并存在。1.病因寄生人体的毛滴虫有阴道毛滴虫、人毛滴虫和口腔毛滴虫,分别寄生于泌尿生殖系统、肠道和口腔。阴道毛滴虫引起滴虫性阴道炎,其传播途径主要有两种:一是通过性生活直接传播;二是通过浴池、泳池、浴巾、浴盆、马桶、污染的衣物、污染的器械和敷料等间接传播。有鞭毛阴道毛滴虫,呈梨状或球状,侵入阴道,隐藏在腺体和阴道皱褶中,月经前后ph值变化,滴虫开始繁殖而引起阴道炎症发作。滴虫还可以耗氧,使阴道成为厌氧环境,导致厌氧菌繁殖。2.症状潜伏期为4-28天,25%-50%的患者感染初期无症状,其中有1/3的患者将在6个月内出现症状。主要变现为阴道分泌物增多以及外阴瘙痒。分泌物特点为稀薄脓性、黄绿色、泡沫状、有异味。瘙痒部位主要为阴道口或外阴,间或有灼热、疼痛、性交痛。可并发尿路感染引起尿频、尿急、尿痛、血尿。检查见阴道粘膜充血,甚至宫颈有出血点,形成“草莓样”宫颈。3.诊断阴道分泌物检查中找到滴虫即可确诊。最简单的方法是生理盐水悬滴法,只需将取自后穹隆的阴道分泌物经盐水混悬后,不必染色,用普通显微镜检查,可立即作出诊断。很容易观察到鞭毛的快速伸展运动和卵圆形原虫的冲刺活动。培养比直接镜检更敏感。PCR也可应用于滴虫的诊断,敏感性90%,特异性99.8%。4.治疗(1)全身治疗:初次治疗推荐甲硝唑2g,单次口服;或替硝唑2g,单次口服;或甲硝唑400mg,每日两次,连服7日;或替硝唑500mg,每日两次,连服7日。(2)局部治疗:甲硝唑栓或替硝唑栓,每晚一次,连用7天。(3)性伴侣治疗:因传播途径主要为性传播,所以性伴侣需要同时治疗,治疗期间禁止性生活。5.随访经过正规治疗可以治愈,但是患者经常在月经后复发,再次感染率很高。治疗需随访至症状完全消失。
陈瑞英医生的科普号
2023年08月01日
634
0
2
-
很多妇科病,都是性传播的!
何振业医生的科普号
2022年11月23日
65
0
1
-
得了毛滴虫,是甲硝唑片好还是替硝唑片好?
何振业医生的科普号
2022年11月18日
128
0
0
-
滴虫性阴道炎的特征
滴虫性阴道炎在临床上有非常特别的情况,白带很有特征性,为泡沫样分泌物。如果女性看到自己阴道分泌物增多,即白带明显增多,而且白带中像泡沫样的物质,要高度怀疑是不是有滴虫性阴道炎。如果碰到大量稀薄、泡沫样分泌物,建议女性到医院进行检查,判断有没有滴虫。常规阴道分泌物检查都覆盖有滴虫检查,通过检查结果可以去判断。如果感染滴虫性阴道炎,要求及时进行全身性治疗,性伴侣也要进行治疗。因为男性可能感染滴虫后本身没有症状,但是会传染给女性。所以一旦感染滴虫性阴道炎,建议夫妻同治。
邱丽华医生的科普号
2022年06月11日
748
0
0
-
一文教会你辨别和治疗滴虫性、细菌性、念珠菌阴道炎!
阴道炎是一种常见的妇科疾病,多由各种病原体感染引起,也与自身的激素的水平或外界刺激等因素有关,易反复发作,让许多女性朋友苦不堪言,如不及时诊治,还会影响到女性的生育能力、身体健康和生活水平。 按照致病因素的不同,临床上常把阴道炎分以下3种类型:滴虫性阴道炎、细菌性阴道炎、念珠菌阴道炎。那又该如何诊疗和辨别呢(见附录)? 一、滴虫性阴道炎 1.概述 滴虫性阴道炎是临床上常见的阴道炎症,感染途径主要为性接触,潜伏期为4~28d。发病原因是由于感染了阴道毛滴虫消耗了阴道内的糖原,从而破坏了阴道的自净防御功能,继发细菌感染。 2.临床表现 阴道分泌物增多伴异味,分泌物黄绿色; 伴有轻度阴道瘙痒,瘙痒部位主要为阴道口及外阴; 可合并泌尿道感染,表现为尿急、尿痛、有时会有尿血出现。 3.药物治疗 1)三项基本原则: 第一,性伴侣同治。 第二,不推荐局部用药,因为滴虫性阴道炎常合并其它部位的滴虫感染。 第三,首选甲硝唑或替硝唑,怀疑耐药首选替硝唑。 2)药物治疗方案: 3)用药交待: 与餐同服,减少胃肠道反应; 常见头痛,口有金属味; 服用甲硝唑48h内或服用替硝唑72h内应禁酒。 二、细菌性阴道炎 1.概述 细菌性阴道病是以阴道内正常产生过氧化氢的乳杆菌减少或消失,而以兼性厌氧菌及厌氧菌增多为主导致的阴道感染。 2.临床表现 阴道分泌物增多,分泌物呈灰白色,有鱼腥臭味; 阴道黏膜无充血的炎症表现; 无或有轻度外阴瘙痒。 3.药物治疗 1)四项基本原则: 第一,不推荐对无症状患者过度治疗。 第二,性伴侣无须常规治疗。 第三,局部用药与口服用药疗效相似,治愈率80%左右。 第四,选用具有抗厌氧菌作用的甲硝唑或克林霉素。 2)药物治疗方案: 3)用药交待: 克林霉素可餐前或餐后服用。 乳膏和栓剂为油基质,可能会削弱避孕套、子宫帽等橡胶类产品产品的防护作用。 三、念珠菌阴道炎 1.概述 念珠菌又称为假丝酵母菌,念珠菌阴道炎也是一种常见的阴道炎,又称为霉菌阴道炎,发病率仅次于滴虫阴道炎。是由于白色念珠菌感染所致,多见于幼女、孕妇、糖尿病患者,以及绝经后曾用较大剂量雌激素治疗的患者。复发率极高。 2.临床表现 外阴瘙痒、灼痛,还可伴有尿痛; 小阴唇内侧及阴道黏膜附着白色膜状物; 轻度阴道分泌物增多,白色稠厚、凝乳状或豆腐渣样。 3.药物治疗 1)四项基本原则: 第一,性伴侣无须常规治疗。 第二,局部用药与口服用药疗效相似。 第三,局部使用咪唑类药物比制霉菌素更有效。 第四,长期口服抗真菌药物要注意监测肝功能等。 2)药物治疗方案: 3)用药交待: 氟康唑可餐前或餐后服用。 严格遵医嘱用药,疗程不足可能导致感染的复发,超剂量用药可增加肝毒性。 口服氟康唑的患者禁止同时服用可延长QT间期的药物,例如阿奇霉素、莫西沙星等。 不同类型阴道炎的辨别: 参考文献: 1.细菌性阴道病诊治指南(2021修订版) 2.阴道毛滴虫病诊治指南(2021修订版) 3.外阴阴道假丝酵母菌病诊治规范修订稿(2012) 4.美国妇产科医师学会《非妊娠期阴道炎(2020)》
庞艳华医生的科普号
2021年05月08日
14546
0
17
-
阴道里有滴虫,这是个什么病?
问:阴道里有滴虫,这是个什么病?答:阴道里有滴虫,即表明病人患了滴虫阴道炎,滴虫阴道炎是由阴道毛滴虫引起的常见阴道炎症,也是常见的性传播疾病。 问:得了滴虫性阴道炎,一般有哪些症状呢?答: 1、25%一50%患者感染初期无症状。 2、主要症状是白带增多及外阴瘙痒,外阴瘙痒是就医的主要原因。 3、有的病人会出现灼热感、疼痛、性交痛等。 4、白带看起来呈泡沫状,有异味,这是典型的特点,病人大多数是不典型的。 问:感染了滴虫,应该怎么治疗呢?答:滴虫性阴道炎确诊依据:在白带中即阴道分泌物中找到滴虫(一个病菌))即可确诊。 治疗:①全身治疗(这是必须的!)。用药方式: 甲硝唑2g,单次口服(顿服,即只服一次,一次10片,如下图1)。或者替硝唑2g,单次口服(顿服,即只服一次,一次4片,如下图2)。或者甲硝唑 400mg(一次2片)),每日2次(早晚各一次),连服7日。 注意:服用甲硝唑的病人,服药后12 - 24小时内避免哺乳;服用替硝唑的病人,服药后3日内避免哺乳。 图1 图2 ②性伴侣的治疗:滴虫阴道炎主要由性行为传播,性伴侣应同时进行治疗,并告知患者及性伴侣治愈前应避免无保护性行为(一般可选择戴避孕套)。 问:滴虫性阴道炎怎样才算治愈?答:用完药后还需要随访。一般先吃一个疗程,可考虑在下次月经干净后在巩固治疗一个疗程避免复发。在每次月经干净后3-7天复查白带,经连续检查3次阴性(即三次都没有查到滴虫)后方为治愈。 问:滴虫性阴道炎该如何预防? 答:①注意保持外阴清洁干燥。②注意消毒公共浴池、浴盆、浴巾、游泳池、坐式便器、衣物等传播媒介。③性伴侣也需注意性卫生。 (图片均来自于网络,如有侵权,请联系删除) 妇科林医生
林勇医生的科普号
2021年02月16日
9217
0
1
-
什么是滴虫性阴道炎?
1、什么是滴虫病?滴虫病是一种可以通过性交传播的感染,即性传播感染,男女均可患病。2、有何症状?大部分男性患者和部分女性患者没有症状。女性感染者的症状包括以下一种或多种:·阴道分泌物,即从阴道排出的少量液体,出现臭秽并可能呈泡沫状和青黄色·阴道或其周围区域瘙痒或烧灼感·排尿时有烧灼感或疼痛·性交痛男性感染者的症状包括:1.生殖器分泌物异常2.排尿时有烧灼感或疼痛3、应就诊吗?是的,如有上述症状,请就诊。若有性伴侣在过去数月内患病,即便自己无症状,可能也受到了感染,因此仍应就诊。4、有针对性检查吗?有。女性患者需阴道检查和采集阴道分泌物样本,男性患者可能需检查尿液或生殖器分泌物样本。医生可能还会检查有无其他性传播感染。5、如何治疗?采用药物治疗,有2种处方药:甲硝唑和替硝唑。获知自己患病后,应告知近期所有发生过性关系者,因为他们也可能患病,若是如此,他们即使没有症状也需要治疗。如有感染,应与有过性关系者同时治疗,否则治疗后仍可能被性伴侣传染。治疗期间,不应与任何人发生性关系,直至完成治疗且症状消失。女性患者需在用药结束后2周至3个月期间接受复查,以确认没有再次感染。6、不治疗有何后果?症状会加重,并会传播感染给性伴侣,且感染HV的几率也可能升高。滴虫病可以导致孕妇早产。7、可以预防吗?·每次性交都使用避孕套。·若自己或性伴侣有感染症状,如瘙痒、异常分泌物或尿痛等,应避免性行为。以上内容来自UpToDate的健康教育。
应仙华医生的科普号
2021年02月10日
1740
0
1
滴虫阴道炎相关科普号

李晓艳医生的科普号
李晓艳 副主任医师
华中科技大学同济医学院附属协和医院
妇产科
8359粉丝132.4万阅读

庞艳华医生的科普号
庞艳华 副主任医师
首都医科大学附属北京地坛医院
皮肤性病科
1.3万粉丝243.6万阅读

石巍医生的科普号
石巍 副主任医师
河南省妇幼保健院
妇科
26粉丝1.6万阅读
-
推荐热度5.0李敏 主任医师中日医院 妇产科hpv感染 48票
宫颈癌前病变 45票
阴道炎 33票
擅长:宫颈病变及宫颈癌,外阴癌,子宫内膜癌卵巢癌,子宫肌瘤,卵巢肿瘤,子宫内膜异位症,子宫腺肌症的微创手术治疗。外阴白斑,前庭大腺囊肿,产后外阴伤口愈合不良,HPV感染非药物管理。 -
推荐热度5.0陈瑞英 副主任医师上海市第一妇婴保健院 妇科hpv感染 56票
阴道炎 37票
宫颈癌前病变 20票
擅长:妇科疾病的诊断和治疗,尤其是宫颈癌前病变的诊治、妇科内分泌疾病和不孕不育的诊治 -
推荐热度4.9吴琴姣 副主任医师复旦大学附属妇产科医院 妇科阴道炎 24票
月经失调 18票
盆腔炎 16票
擅长:不孕不育、月经失调、子宫肌瘤、卵巢囊肿、内异症、盆腔炎、宫颈炎、阴道炎等疾病的治疗