精选内容
-
血精,核磁报告右侧精囊腺略增粗,医生说精囊炎,吃了5天左氧氟,一直没有再排精,出现血精多久排精一次
黄燕平医生的科普号
2024年06月01日
42
0
0
-
精囊炎吃什么药?可以自己在网上买药吗
黄燕平医生的科普号
2024年04月30日
72
0
0
-
患者男性,反复血精入院。今日在麻醉下进行精囊镜检及精囊镜下碎取石、双侧精囊脓液冲洗及抗生素灌注术。
李碧君医生的科普号
2024年04月18日
131
0
0
-
精囊镜手术是怎么回事?
精囊和射精管疾病会导致患者出现血精、射精疼痛等症状,影响患者的生活质量和性生活,射精管梗阻还可能导致男性不育。精囊镜手术是一种治疗精囊及射精管疾病的微创方法。该手术经尿道置入精囊镜进入射精管和精囊,对射精管和精囊内的病变进行观察和诊断,同时可以对结石、囊肿、炎症等进行治疗,去除结石,冲洗精囊内积血。对于年轻有生育要求的射精管梗阻患者,精囊镜手术也是一种理想的治疗方法,手术后恢复排精管道通畅,部分患者可以恢复自然生育。手术需要在麻醉下进行,由于射精管和精囊管细小,通常需要专用的精囊镜或者细输尿管镜。精囊镜手术具有创伤小、恢复快、并发症少等优点,但也有创伤和并发症,感染是常见的并发症,部分患者术后出现附睾炎。在进行精囊镜手术前,患者需要了解手术的风险和疗效,选择正规的医疗机构和有经验的医生进行手术。术后按照医生的建议进行定期复查。
许清泉医生的科普号
2024年01月06日
352
0
0
-
精囊结石怎么回事?
精囊属于排精管道的一部分,精囊结石常合并射精管结石,常不易区分。结石可能堵塞管道、继发炎症和感染,导致相应症状,并可能影响生育。精囊结石可能表现为血精、射精疼痛及精液量减少,也可能出现会阴、睾丸、下腹部及直肠不适或疼痛,有时还会出现尿频、尿痛等排尿症状。精囊结石的原因尚未完全明确,可能与感染、尿液返流、射精管梗阻精液淤积及代谢异常等因素有关。出现症状的精囊结石和射精管结石可以选择微创手术,精囊镜是常用的手术方式,从尿道置入专门设备找到射精管和精囊,去除结石。
许清泉医生的科普号
2023年11月12日
281
0
0
-
精囊炎,男性不育的隐形杀手!
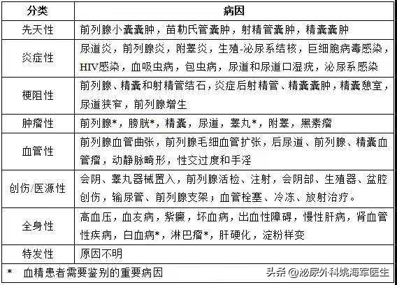
出血,对于生育期的女性来说,是稀松平常的事儿,几乎每个月都会来那么一次,没什么大惊小怪的;然而,放到男人身上,那就不得了,精液是男性传宗接代的“使者”,其重要性不言而喻。试想一下,一个成年男性,平时每次性活动射出来的都是乳白色的“牛奶”,如若突然有一次竟然射出来一滩“酱油”,那将是多么恐怖的事情!!!这就是精囊炎。 精囊炎作为常见的男性疾病,严重的甚至会导致不育。所以,男性朋友们必须了解清楚其产生原因及症状,有则改之无则加勉!下面我们一起来好好学习!一、什么是精囊炎?讲到精囊炎,就不能不提精囊这个部位了。精囊位于膀胱底的后方,精囊分泌出来的液体,是精液的组成部分之一,占到60%。 精囊腺炎就是精囊腺出现慢性的或者是急性的炎症,其实,精囊腺体与男性的生育能力是息息相关的,由于精囊的功能主要是负责储存精液和分泌精液,一旦精囊引发炎症这样的症状,在影响到精囊中的精液质量时,也对严重妨碍患者的生育能力。 二、精囊炎的常见病因精囊的位置处于膀胱底的后方,属于相对比较深的位置,所以绝大部分情况都是由于其他部位感染诱发的精囊炎,比如睾丸、附睾、前列腺、膀胱等位置出现炎症,细菌侵入精囊腺,导致精囊炎发生。 1. 感染或炎症:是最多见的病因。精囊、前列腺与泌尿道、直肠等器官紧密相邻,容易导致感染,感染后炎症过程可刺激局部管道系统粘膜充血、水肿并导致出血。大多数青年血精患者的病因是炎症与感染,以精囊炎及前列腺炎最多见。感染多数为非特异性细菌感染,但淋球菌、结核分支杆菌、病毒、衣原体、支原体及寄生虫感染等均可以引起血精。炎症也可以是创伤、尿道异物、化学药品造成的结果。感染有以下几个途径:①致病菌经射精管逆行感染精囊;②精囊邻近脏器的感染直接蔓延所致;③身体其它部位感染的致病菌通过血液循环和淋巴途径引起精囊炎。急性精囊炎致病菌以革兰氏阴性杆菌为主,多为大肠杆菌(80%)。 2.医源性损伤:前列腺穿刺活检,膀胱尿道镜检查,尿道扩张术,经尿道前列腺电切术等损伤性操作,可能伤及前列腺,精囊或射精管区域,导致一过性或暂时性血精;导致精囊炎。3.梗阻或囊肿:射精管梗阻后可使梗阻的近端管道扩张和膨胀,导致粘膜血管破裂、出血。导致射精管梗阻的原因可以是局部炎症、感染,也可以是射精管区域的囊肿压迫,如常见的前列腺小囊囊肿和苗勒氏管囊肿。4.生殖系统相关肿瘤:各种良性肿瘤如尿道中的异位前列腺组织、前列腺息肉和增生性尿道炎等可以引起精囊炎,前列腺、睾丸和精囊的恶性肿瘤也可以引起精囊炎。对于长期顽固的精囊炎患者,需要考虑到这类肿瘤的可能性,需进行相关检查排除。一般认为40岁以下的男性患者中,精囊炎多趋向于良性病因,肿瘤的可能性极小。而对于年龄大于40岁的男性患者,则需要考虑或排除恶性病变的可能性,这类患者应进行适当的相应检查,排除泌尿生殖系肿瘤。5.血管异常:精囊、前列腺部尿道和膀胱颈部的静脉曲张、动静脉畸形、血管瘤可以导致血尿及精囊炎。6.全身性因素:一些全身系统的疾病也会造成血精的局部表现,如高血压、血液系统疾病、肝脏疾病等。临床上也见到不少因为放了心脏支架(或做了搭桥)需要长期服用抗凝药“华法令”而出现的血精,导致精囊炎。 三、精囊炎患者有哪些临床症状? 单纯的精囊炎患者一般无明显的其它自觉不适症状,血精持续时间一般从几个星期到几个月不等。很多患者表现为自限性,即出现血精数次后自然消失。有文献报道57%血精患者于发病后1月自然缓解。①主要症状:会阴部不适、胀痛或剧痛,疼痛可向生殖器、腰骶部、下腹部、腹股沟部放射。②全身症状:常有畏寒、发热、头痛、全身乏力等。③精路症状:性交时,出现肉眼血精,伴有射精疼痛,向会阴、下腹、睾丸放射。④尿路症状:因后尿道常同时受累,故可出现尿道烧灼感、尿频、尿急、尿痛、终末血尿、排尿困难等。⑤性功能障碍症状:如早泄、遗精、勃起功能障碍。 四、精囊炎导致不育原因:1.慢性精囊腺炎可造成精囊腺分泌功能异常,引起精液体积改变和精液凝固异常,导致男性不育的发生。 慢性精囊腺炎可造成精囊腺分泌功能异常,导致没有足够的碱性液体去中和女性阴道内的酸性环境,从而使得精子的活力和活率均降低,如下降至精子最低存活要求的6以下,精子活力下降,甚至死亡。 同时,精液在精囊腺分泌的精液凝固蛋白Ⅰ、Ⅱ和纤维粘连蛋白的作用下,可以在阴道中形成精液栓子,起到防止精液从阴道中流出的作用,而当精囊腺存在感染性炎症时,分泌功能受影响,这些蛋白的产生和分泌都将减少,影响了精液的正常凝固,精液易从阴道内流出,使得有效精子数量直接减少,可导致男性不育的发生。 2.慢性精囊腺炎可引起精囊腺液中的果糖含量异常,从而影响男性生育力。 果糖是精子在体外运动的主要能量来源,精浆中的果糖全部由精囊腺产生和分泌,精囊腺炎时精浆果糖的分泌量可减少,当精浆中果糖含量低于正常时,则不能给精子提供足够的能量,影响精子运动,出现精子活力和活率下降,导致男性不育。 3.精囊腺炎可以出现血精、射精疼痛等症状,从而降低夫妻性生活的频率,增加不育的发生概率。 血精是精囊腺炎最为典型的症状,无论是鲜血还是血凝块都会对患者的心理造成极大的影响,特别是慢性精囊腺炎的反复出血;同时精囊腺炎还可引起会阴部、阴囊的疼痛和射精痛等症状;血精和疼痛会使患者主动减少性生活频率,降低受孕概率。此外,男性的性需求与精囊腺饱满程度存在一定的正相关,当精囊的分泌功能正常时,精囊液容易充满整个精囊腺,刺激精囊壁上的神经发生牵张反射,激发性欲、增加性需求和性交频率;而在精囊腺炎时,精囊的分泌功能受影响,精囊内液体量少、压力小,较难诱发神经刺激,继而减少了性交频率,降低怀孕的可能。 4.射精管堵塞,梗阻性无精子症 精囊腺位置深在,不容易达到有效的药物浓度,反复发作易转为慢性精囊炎,甚至引起继发性射精管阻塞,导致精液无法排出。5.血精时,精浆粘稠度会显著增加,导致精液感染,迟缓液化。
陈善闻医生的科普号
2023年09月24日
646
0
2
-
血精是啥回事?
血精,精液射出时竟然有血了!这是要“精尽人亡”了吗?精液带血,啥情况?社会上流传着一句话“一滴精,十滴血”,强调的是精液的重要性。虽然这这句话不正确,但当男人发现自己的精液变红时,会不会特别恐慌?会不会迫切想要知道精液带血是怎么回事?其实精液带血这种情况,在医学上称之为血精症。但血精其实并不可怕,这只是一个比较常见的泌尿生殖系统症状,引起血精症的病因有不少,关键还在于找出原因,可能包括:1.行为因素(过度纵欲或长时间禁欲等);2.炎症;3.细菌或病毒感染;4.结石;5.囊肿;6.梗阻;7.良性泌尿系肿瘤;8.恶性肿瘤;9.血管因素;10.创伤影响;11.医源性因素(药物、穿刺等);12.全身性疾病。要及早检查,及时治疗,免得引发严重后果。血精的保守治疗适用于由非梗阻、非肿瘤因素引起的血精。常采取的保守治疗方法包括:一般性治疗(心理治疗、个人生活习惯调节、随访观察)、抗生素治疗(明确感染者)和其他药物(5α-还原酶抑制剂、非甾体类消炎镇痛药、α-受体阻滞剂)治疗。对于持续或反复发作的顽固性血精症状病史超过3个月以上,经4周以上抗生素及相关规范药物治疗无效者,或经相关检查高度怀疑存在射精管区域畸形、囊肿、结石、炎性病变,以及怀疑生殖道肿瘤性病变者可考虑进行精囊镜治疗。精囊镜治疗可对精囊、射精管及其周围囊肿的冲洗、切开、烧灼、止血、扩张、引流、清除积血和结石,活检等操作。其目的是明确射精管的通畅状态,去除导致梗阻的潜在因素,疏通生殖道,改善精囊引流,达到解除梗阻及治愈血精的目的。@图片来源于网络,如涉及版权,请及时告知。
姚海军医生的科普号
2023年08月21日
930
0
0
-
血精症是什么病?要紧吗?
血精症是男性或泌尿外科常见的临床表现,即精液带血,肉眼可见大量血凝块,也可在显微镜下发现少量红细胞。发生血精主要是因为以下几个方面:1、精囊炎。主要是因为男性的精囊壁比较薄,当出现精囊发炎充血或者结石等,囊壁就会流血,精囊出血之后就会让精液沾染血液,从而排出血精。2、前列腺炎。前列腺炎反复受到炎症刺激时会处于充血状态,频繁的性生活会使其中的毛细血管破裂,在射精时随着一并带出。3、射精管梗阻。男性的射精管梗阻会使周围的管道处于扩张状态,长时间如此会导致粘膜血管破裂出血而发生血精。如果梗阻一直没有得到治疗,随着时间延长,疾病发展会演变成恶性肿瘤。4、血精在生活中很常见,因此男性在发现时不要过于紧张,只要采取措施治疗并且做好生活护理即可。
贾钰华医生的科普号
2023年08月15日
355
0
22
-
精液是怎么从精囊腺流出来的?高清精囊镜视野。
李瑞鹏医生的科普号
2023年06月16日
207
0
0
-
血精需要做什么检查啊?
蒋毅医生的科普号
2022年12月29日
71
0
0
精囊炎相关科普号

龚闻涛医生的科普号
龚闻涛 主治医师
医生集团-江苏
线上诊疗科
111粉丝2.6万阅读

田龙医生的科普号
田龙 主任医师
首都医科大学附属北京朝阳医院
泌尿外科
2767粉丝28.4万阅读

段雪光医生的科普号
段雪光 主任医师
承德市中心医院
中医科
584粉丝144.4万阅读
-
推荐热度5.0韩虎 副主任医师北京朝阳医院 泌尿外科精囊炎 6票
精索静脉曲张 5票
隐睾 2票
擅长:擅长疾病:顽固性血精,射精后血尿,阳痿早泄;包皮过长,包茎,隐匿性阴茎;精索静脉曲张;不孕不育 擅长治疗方案:擅长男科疾病及泌尿外科常见疾病诊治,开展男性勃起功能障碍、精索静脉曲张、睾丸肿瘤、阴茎肿瘤、男性不育、前列腺疾病等相关研究,对顽固性血精和射精后血尿伴有血凝块有新发现。 能独立完成相关男科显微及腔镜手术,包括改良袖套式包皮环切术、精囊镜治疗顽固性血精、激光治疗后尿道血管瘤、阴茎假体植入术、阴茎弯曲矫正术、隐匿性阴茎矫型术、显微精索静脉结扎、腹腔镜下隐睾隐睾下降固定术、尿道狭窄修补术、系带延长术、显微输精管—输精管吻合术、显微取精术、显微镜下输精管附睾吻合、腹腔镜下腹股沟淋巴结清扫术、阴茎部分/阴茎全切术、腹腔镜根治性睾丸切除、腹腔镜前列腺癌根治性切除术、前列腺激光剜除术、阴茎海绵体破裂修补术、睾丸鞘膜翻转切除术、阴囊肿物切除、外生殖器整形等高难度男科手术。对于青少年精索静脉曲张合并胡桃夹综合征,可一期完成显微镜下精索静脉结扎术及精索静脉-腹壁下静脉分流术。 -
推荐热度4.8翁迈 副主任医师北京大学第一医院 男科中心性功能障碍 73票
前列腺炎 30票
包皮过长 27票
擅长:1:男性性功能障碍,包括勃起功能障碍及射精障碍(早泄,不射精症,逆向射精症)的诊断及综合治疗(药物,假体植入手术及心理干预治疗)。 2:男性生育力,优生优育相关评估及治疗,包括:男性不育,反复不良妊娠史,精液指标异常(少、弱、畸、无精子症,精液不液化,精子DNA碎片率高)染色体及基因异常等,男方因素评估筛查分析治疗(药物及手术治疗),无精子症定位评估,药物及手术治疗。 3:生殖系感染(附睾炎,精囊炎等),前列腺疾病(前列腺炎,前列腺增生)的诊断治疗,顽固性尿频的综合治疗。 4:男科生殖相关显微镜及精囊镜下手术:显微镜下精索静脉结扎、梗阻性无精显微镜下精道重建,输精管吻合术、输精管附睾吻合术,非梗阻性无精症显微取精术,顽固性血精的精囊镜手术,梗阻性无精症的精囊镜精道疏通术。 5:精通各类男科私密整形手术:微创包皮整形综合手术、微创输精管结扎节育术、外生殖器微创综合整形手术,包括:阴茎延长增粗,阴囊成型,下腹壁成形术、吸脂术、隐匿性阴茎矫正术、尿道下裂的尿道成形手术,勃起功能障碍的假体植入手术,早泄的手术治疗。 -
推荐热度4.4陈善闻 副主任医师复旦大学附属华山医院 泌尿外科精索静脉曲张 165票
性功能障碍 86票
前列腺炎 36票
擅长:早泄、性功能障碍、包皮龟头炎、前列腺炎、不孕不育等疾病。