精选内容
-
口腔癌新辅助化免治疗常见不良反应及发生率解析
新辅助化免治疗(术前化疗联合免疫治疗)是近年来口腔癌治疗的重要进展,通过术前缩小肿瘤体积、降低远处转移风险并激活免疫系统,显著提升了部分患者的手术效果和生存率。然而,化疗药物与免疫检查点抑制剂(如PD-1/PD-L1单抗)的联用,也会带来一系列不良反应。了解这些反应及其发生规律,对患者和家属配合治疗、早期干预至关重要。一、常见不良反应类型及机制新辅助化免的不良反应主要来自两方面:· 化疗相关毒性(如紫杉醇、顺铂、5-FU等常用药物):作用于快速分裂的细胞(包括肿瘤细胞和正常细胞,如骨髓、消化道黏膜、毛囊等),导致骨髓抑制、消化道反应等;· 免疫治疗相关不良反应(irAEs)(如帕博利珠单抗、纳武利尤单抗等PD-1抑制剂):因免疫系统被过度激活,攻击人体正常器官(如甲状腺、肺、肝、皮肤等),表现为免疫性炎症。二、具体不良反应及发生率(基于临床研究数据)以下为口腔癌新辅助化免治疗(常见方案:化疗+PD-1抑制剂)中发生率较高的不良反应及数据参考(注:不同研究方案、样本量差异可能导致数值波动,以下为综合多项Ⅱ/Ⅲ期临床试验的典型范围)。(一)血液系统毒性(化疗主导)1. 白细胞减少(中性粒细胞降低)表现:易感染(发热、咽痛、伤口愈合延迟)、乏力;重度降低(Ⅲ-Ⅳ级)需暂停化疗并使用升白针。发生率:化疗相关的中性粒细胞减少在口腔癌中常见,单用化疗时Ⅲ-Ⅳ级发生率约30%-50%;联合免疫治疗后,因免疫调节可能略有差异,但整体仍达25%-40%(多数为Ⅰ-Ⅱ级,可通过药物控制)。2. 贫血表现:头晕、心悸、面色苍白;重度贫血需输血或促红细胞生成素治疗。发生率:15%-30%(多为轻度,与化疗药物抑制骨髓造血相关)。3. 血小板减少表现:皮肤瘀斑、鼻出血、牙龈出血(严重时可能内脏出血)。发生率:10%-25%(Ⅲ-Ⅳ级较少见,约5%-10%)。(二)消化道反应(化疗+免疫共同影响)1. 恶心/呕吐表现:化疗后24小时内(急性)或1-5天(延迟性)出现,影响进食和营养状态。发生率:50%-80%(多数为Ⅰ-Ⅱ级,通过止呕药可显著缓解);Ⅲ-Ⅳ级(无法进食、需静脉补液)约5%-10%。2. 腹泻/便秘化疗相关腹泻(如5-FU引起):肠道黏膜损伤,表现为水样便、次数增多(严重时脱水)。发生率:10%-30%(Ⅲ-Ⅳ级约5%-10%)。免疫相关腹泻(免疫性肠炎):肠道黏膜炎症,可能伴腹痛、黏液便。发生率:5%-15%(Ⅲ-Ⅳ级约1%-3%,需激素治疗)。3. 口腔黏膜炎(化疗+放疗潜在叠加)表现:口腔溃疡、疼痛,影响吞咽和进食(尤其化疗后黏膜修复能力下降)。发生率:30%-60%(Ⅲ-Ⅳ级严重溃疡约10%-20%)。(三)免疫治疗特异性不良反应(irAEs)免疫检查点抑制剂通过解除T细胞抑制攻击肿瘤,但也可能误伤正常器官,常见以下反应:1. 皮肤毒性(最常见)表现:皮疹(红斑、瘙痒、脱屑)、瘙痒症、白癜风(色素脱失,多见于面部/颈部);严重时可能出现大疱性皮炎。发生率:20%-40%(多为Ⅰ-Ⅱ级,表现为轻度瘙痒或散在皮疹);Ⅲ-Ⅳ级(广泛剥脱性皮炎)约2%-5%。2. 甲状腺功能异常表现:甲亢(心悸、多汗、体重下降)或甲减(乏力、怕冷、体重增加),通常无症状,需通过血液检查(TSH、FT4)早期发现。发生率:15%-30%(其中甲减略多于甲亢,多数为亚临床改变,通过激素替代可控制)。3. 肝功能异常(免疫性肝炎)表现:转氨酶(ALT/AST)或胆红素升高,严重时可能出现黄疸、右上腹隐痛。发生率:5%-15%(Ⅲ-Ⅳ级(转氨酶>5倍正常上限)约1%-3%,需立即停药并使用激素)。4. 肺炎(免疫性肺损伤)表现:干咳、活动后气短、发热(严重时呼吸困难);口腔癌患者因手术可能合并肺部基础疾病,需警惕。发生率:3%-10%(Ⅲ-Ⅳ级约1%-2%,是较危险的irAE,需胸部CT和肺功能评估)。5. 垂体/肾上腺功能减退表现:疲劳、食欲减退、低血压(少见但严重,可能被误认为化疗后虚弱)。发生率:<5%(需通过激素检测确诊,补充相应激素可纠正)。(四)其他常见反应1. 疲劳(全身乏力)原因:化疗药物代谢负担+免疫激活消耗能量。发生率:40%-70%(多为轻度,影响日常活动但可耐受)。2. 输液反应(免疫治疗相关)表现:首次输注PD-1抑制剂时可能出现发热、寒战、皮疹(类似过敏反应)。发生率:1%-5%(多为轻度,通过预处理(如抗组胺药)和缓慢输注可预防)。三、不良反应的管理原则1. 分级处理:根据严重程度(Ⅰ-Ⅳ级)采取不同措施(如Ⅰ-Ⅱ级通过对症药物控制,Ⅲ-Ⅳ级需停药并专科干预);2. 早期监测:治疗期间定期复查血常规、肝肾功能、电解质、心脏功能、甲状腺功能等,及时发现潜在问题;3. 多学科协作:肿瘤科、口腔科、内分泌科等共同参与,针对不同器官毒性制定个体化方案;4. 患者教育:出现持续发热(>38℃)、持续腹泻(>3次/天水样便)、皮疹扩散、呼吸困难等症状时,需立即就医。总结口腔癌新辅助化免的不良反应以血液系统毒性(白细胞减少、贫血)、消化道反应(恶心、口腔黏膜炎)和免疫相关毒性(皮肤疹、甲状腺异常、肝炎)为主,多数为轻中度且可控。通过规范监测、及时干预和患者配合,绝大多数不良反应可有效管理,不影响治疗的整体获益。患者及家属无需过度焦虑,但需重视身体信号,与医生保持密切沟通,共同实现“疗效与安全”的平衡。(注:具体不良反应谱和发生率可能因化疗方案(如是否含顺铂)、免疫药物类型(如PD-1vsPD-L1)、患者基础疾病(如糖尿病、肝肾功能、冠心病、肝硬化)而异,临床实践中需以主治医生评估为准。)
谢舒乐医生的科普号
2025年10月14日
219
0
1
-
口腔癌“新辅助免疫+化疗”期间血检复查“诊后必读”——患者&家属版
目标:用最直白的语言告诉您——“每次抽这几管血到底在查什么?什么时候必须查?结果异常怎么办?”一、先搞懂3个关键词1.新辅助:手术前做的全身治疗,目标是“先缩小肿瘤、再开刀”。2.免疫+化疗:PD-1抗体(免疫药)+紫杉醇/铂类(化疗药),1+1>2,但副作用也叠加。3.血检复查:用“几管血”提前发现骨髓抑制、肝肾功能受损、免疫相关副作用(irAE),及时调整治疗,保障手术安全。二、复查时间轴(把这张表拍下来,直接对照)在治疗周期中(第8或15天)只需完成血常规、肝肾功能及电解质这三项关键检查。三、每次抽血具体查什么?1.血常规-看白细胞——免疫药+化疗都可能“打压”骨髓;白细胞过低容易感染。-看血小板——太低会出血,拔牙/手术前要特别小心。2.肝肾功能-转氨酶(ALT/AST)↑→药物性肝炎,免疫药需暂停。-肌酐(Cr)↑→肾功能下降,铂类药物要减量或换药。3.电解质-钠/钾低→恶心呕吐、乏力,严重时影响心脏。4.凝血四项-手术必备!PT/APTT延长→出血风险高,麻醉科会要求先纠正。5.甲状腺功能-PD-1可能引起“甲减”或“甲亢”,表现为怕冷/心慌/体重骤变;术后半年内每6–8周查一次。6.皮质醇/促肾上腺皮质激素-若出现极度疲劳和乏力;四肢无力,走路困难;食欲减退和体重下降,体位性低血压要警惕免疫相关性垂体炎,立即加查。7.心功(cTnI、CK-MB、NT-proBNP)-若出现心慌胸闷时加查,立即加查,既往心脏病史患者定期复查。节四、结果怎么看?一张“红绿灯”表帮您秒懂注:不同医院参考值略有差异,以化验单右侧“参考范围”为准;出现黄/红灯请立即联系主治医生。五、患者最想知道的5个问题Q1.每次必须空腹吗?-皮质醇、促肾上腺素皮质激素、电解质、肝肾功能、血脂、甲状腺功能最好空腹8h;血常规、凝血无需空腹。-皮质醇、促肾上腺素皮质激素、电解质、肝肾功能、血脂、甲状腺功能最好空腹8h;血常规、凝血无需空腹。-若同一天抽,统一空腹最省事。Q2.抽这么多血会“贫血”吗?-每管2–3mL,总量<20mL,人体一天可自动生成,不会贫血。Q3.结果正常但人很累,正常吗?-免疫+化疗疲劳感常见,血检正常说明骨髓/肝肾暂无器质性损伤,可加强营养、适度活动;若持续加重仍需复诊。Q4.白细胞低一定要打“升白针”吗?-中性粒细胞<1.0或医生评估感染风险高时会建议打;同时需戴口罩、避免生凉食物、远离感冒人群。Q5.术后已经切干净了,为什么还要复查?-免疫副作用可迟发(最迟用药后1年),甲状腺、肝、肺都可能“慢半拍”出事;按时复查能早发现、早停药、早逆转。六、给家属的3句叮嘱1.把“复查时间表”存在手机日历,提前1天提醒患者空腹到院。2.抽血当天先送管、后吃饭,带上面包牛奶,避免低血糖。3.任何“新出现的不适”——皮疹、眼黄、腹痛、心慌、极度疲乏、长期低血压、长期食欲不振——先查血,再决定是不是免疫副作用。七、一句话总结“血检就是免疫治疗的‘红绿灯’,按时查、及时停、快速处理,才能把肿瘤打下去,把副作用挡下来!”中山大学孙逸仙纪念医院口腔科版权所有
谢舒乐医生的科普号
2025年09月26日
312
0
1
-
口腔癌早期发现,治愈率更高!这些自查方法你一定要掌握!
什么是口腔癌口腔癌是指发生于颊黏膜、上下龈、硬腭、舌和口底的恶性肿瘤。口腔癌中以鳞状上皮细胞癌为主,约占95%。因此,口腔癌的狭义概念是指口腔鳞癌。口腔癌的广义概念包括唇癌、唾液腺癌、口咽癌。口腔癌的危险因素有哪些1.不良嗜好 长期吸烟、饮酒、嚼槟榔是口腔癌的危险因素。2.口腔卫生差 口腔卫生习惯差,为细菌或霉菌在口腔内滋生、繁殖创造了条件,从而有利于亚硝胺及其前体形成;加之口腔炎,一些细胞处于增生状态,对致癌物更敏感,如此种种原因可能会促进口腔癌发生。3.异物长期刺激 牙根或锐利的牙尖、不合适的假牙长期刺激口腔黏膜,产生慢性溃疡乃至癌变。4.营养不良维生素A缺乏可引起口腔黏膜上皮增厚、角化过度,诱发口腔癌。还有研究认为,口腔癌与其他微量元素摄入不足有关,如锌。另外,总蛋白和动物蛋白摄取量不足可能与口腔癌有关。5.口腔黏膜白斑和红斑 口腔黏膜白斑和增生性红斑通常是癌前病变。口腔癌是如何形成的罹患口腔癌主要是因为口腔黏膜细胞长期受到内、外因素影响导致变异。外在因素为吸烟、喝酒、吃槟榔、佩戴不适当的假牙、尖锐边缘的蛀牙、慢性感染及日光曝晒等。内在因素有遗传因素、基因突变、人体免疫力下降等。口腔癌的形成是多阶段变化的,先由正常组织异常变异或增生,形成溃疡、白斑、红斑及疣状上皮增生等癌前病变,或因长期口腔炎症刺激或接触物毒性反应使细胞基因突变,进而转变为快速增生的癌细胞,最后形成口腔癌。还有部分口腔癌直接由基因突变细胞增生而形成肿块、小溃疡,其生长速度非常快,常在1~2月就可变成最大径在1~2厘米的肿块。口腔癌的肿块一般不会有疼痛的感觉,所以有上述症状需要及早看医生并做病理检查,才不会耽误病情。口腔癌有哪些表现1.口腔内出现肿块、结节。2.口腔内出现白色、平滑式鳞状斑块。3.口腔内出现红色斑块及溃疡、炎症等,且较长时间不能痊愈。4.口腔内无明显原因反复出现出血。5.口腔内无明显原因出现麻木、灼热或干燥感。6.说话或吞咽困难。口腔颌面部癌前病变及癌变的征兆有哪些1.黏膜溃疡迁延不愈及质地改变 颊黏膜内侧发生白色溃疡或水疱,常发生于有压力、睡眠不好或饮食习惯改变之际,一般2周内会痊愈;超过2周未痊愈者,必须检查排除上皮性细胞癌发生的可能。2.口腔黏膜颜色改变 正常的口腔上皮呈粉红色,出现白色或红色等两极化颜色皆是不正常的。若出现红中带白,则是比较严重的状况,应高度怀疑癌变的发生。3.快速增大的肿块、颜面部不对称及张口受限 口腔内任何快速变大的肿块,或是出现面部不对称、有肿大或肿块,甚至张口受限,下唇或脸部皮肤麻木等,都应怀疑有肿瘤发生的可能。口腔癌前病变的处理方法有哪些癌前病变是正常组织演变到癌的渐变过程,为人们提供了干预癌变进程、阻断甚至逆转癌变趋势的机会。1.物理疗法 包括微波疗法、激光疗法、冷冻疗法、光动力疗法等。2.手术疗法 癌前病变一般不主张采用扩大性手术,但必须对切除组织行常规的病理检查。手术仅限于切除单发、局限、病损区面积较小、具有明显癌变倾向的病变。3.生物疗法 暂处于试验阶段。4.药物疗法 包括局部用药和全身用药等,常用的药物有维A酸及其衍生物、β胡萝卜素、环氧合酶抑制剂、Bowman-Birk抑制剂等。如何自查口腔癌刷牙后,面对镜子做口腔自我检查,顺序为由口内到口外、由上而下至颈部,用眼睛看黏膜和颜面有否变色及菜花样、皮革样、颗粒样或溃疡病灶;用手触摸口腔黏膜、舌头、颜面部及颈部有无肿块或硬块;注意颜面部的对称性及舌头运动是否灵活或受限制、唇部及颏部皮肤感觉是否异常、张口闭口是否有困难等。自我检查若有可疑病灶或症状,应去医院检查,早期发现、早期治疗是关键。日常如何预防口腔癌1.戒烟限酒,改变嚼槟榔、爱吃烫食等不良嗜好。2.注重口腔卫生,正确刷牙、预防龋齿,定期洗牙、清除牙结石等。3.对于超过2周不愈的口腔溃疡,应高度重视,及时就诊。4.及时治疗癌前病变,如口腔黏膜白斑、扁平苔藓、口腔黏膜下纤维性变、慢性光化性唇炎等。
王小辉医生的科普号
2025年09月24日
72
0
0
-
口腔溃疡反复发作会不会癌变
张雷医生的科普号
2025年08月29日
31
0
2
-
口腔癌是怎么引起的
张雷医生的科普号
2025年07月05日
62
0
3
-
口腔癌是怎么回事?
张雷医生的科普号
2025年07月03日
70
0
3
-
口腔癌切除术后缺损怎么修复
张雷医生的科普号
2025年07月01日
69
0
4
-
口腔癌都有哪些症状
张雷医生的科普号
2025年06月29日
15
0
1
-
口腔癌靶向治疗进展
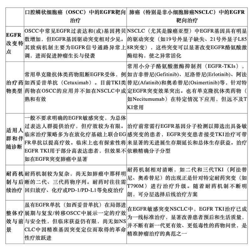
总结近年来的进展,靶向治疗的进展大致表现在以下几个方面:1)EGFR靶向治疗的尝试与局限:EGFR(表皮生长因子受体)过表达在OSCC中常见,但不同于某些实体瘤(如非小细胞肺癌)明确的EGFR突变驱动机制,OSCC多数仅表现为EGFR过量表达或基因拷贝增多,而无特定的敏感突变。这使得利用EGFR小分子酪氨酸激酶抑制剂(TKIs)在OSCC中获得的疗效远逊于在EGFR突变肺癌中的成功经验。当前较为成熟的EGFR相关治疗是抗EGFR单克隆抗体(如西妥昔单抗,Cetuximab)的应用。对于局部晚期或复发转移性口腔鳞癌,西妥昔单抗常与放疗或化疗联合使用,以期提高局部控制率和延长生存时间。临床研究证明,EGFR单抗联用常规治疗在部分患者中能改善预后,但整体获益仍有限。这里面最有名的研究就是Bonner研究(BonnerTrial)和EXTREME研究(VermorkenJB,etal.)。前者显示对于局部晚期头颈部鳞状细胞癌(包括口咽、喉、口腔等部位)患者而言,从3年总生存率而言放疗组约31%,而放疗+西妥昔单抗组约47%。而后者显示,对于复发或转移性头颈部鳞状细胞癌患者(包括口腔、口咽、下咽、喉等部位)患者,在化疗中添加西妥昔单抗可显著延长中位生存期3个月左右。EXTREME研究(VermorkenJB,etal.)2)预后分层与分子标志物探索:口腔鳞癌的异质性使得单一靶点治疗面临挑战。研究人员积极寻找潜在分子标志物和治疗靶点,如TP53突变、PI3K通路异常、EGFR家族其他成员以及血管生成相关通路(VEGF)等。然而目前尚缺乏能像EGFR突变在肺癌中那样精准筛选人群、显著改善疗效的明确分子分型。3)HPV因素与治疗策略的差异:HPV阳性的口咽癌患者通常对放化疗更加敏感,标准治疗后长期存活率明显高于HPV阴性患者(3年总体生存率超过80%,显著优于HPV阴性患者的50%-60%)。基于这一显著差异,近年临床试验开始探索对HPV阳性OPC患者进行治疗减量(“去强化”治疗,如降低放疗剂量或减少化疗剂量)的策略,以期在维持高治愈率的同时减少治疗相关毒性。然而,在口腔鳞状细胞癌(OralSCC)中,HPV感染的比例与影响远不及口咽癌。研究显示,口腔鳞癌中HPV感染率通常低于10%,且其感染对肿瘤发生与预后的影响并不如在口咽部显著。大部分研究并未发现HPV阳性状态在口腔癌患者中带来类似OPC的预后改善或对治疗敏感性的大幅提升。因此,目前并没有针对HPV阳性口腔癌患者的治疗减量临床指南或广泛接受的临床路径,也缺乏因HPV相关通路而明确改变治疗决策的成功经验。换言之,HPV感染在OPC中导致了治疗策略的个体化分化(如减量治疗、预后分层及功能保护优先的方案探索),而在口腔癌中则尚未出现类似的治疗模式转变或显著获益。这从侧面反映出口腔原发鳞癌与口咽鳞癌在分子机制及病因学上的明显差异,使得利用HPV相关分子通路进行特异化靶向或减量治疗的策略,暂未在口腔癌中取得突破性进展。4)免疫治疗与靶向治疗组合探索:随着免疫检查点抑制剂(如PD-1/PD-L1抑制剂)在头颈部鳞癌中的应用探索,出现了将免疫治疗与分子靶向治疗、放化疗联合的趋势。虽然这属于广义的精准治疗范畴而非传统的“单一分子靶点”治疗,但免疫治疗的崛起为未来与EGFR等分子靶点联用提供了新的思路和研究方向。个人观点:尽管当前的基因测序研究尚未发现针对口腔鳞状细胞癌(OSCC)的特异性突变靶点,从而在一定程度上限制了靶向治疗的广泛应用,但在极少数病例中仍可检出EGFR等靶点相关突变。尽管这些突变在大型临床试验中往往缺乏统计学意义,但对于个体患者而言却可能具有极大的临床价值,有助于制定更为精准的个体化治疗方案。随着对OSCC分子生物学特征研究的不断深入,未来有望鉴定出更多可预测治疗响应的分子标志物。这些标志物的出现,将为EGFR通路抑制剂及其他信号通路(如MET、HER3)相关的新型抑制剂提供精准用药的依据。与此同时,新一代EGFR通路抑制剂正陆续进入临床研究阶段,为拓宽OSCC的治疗选择创造条件。
曹昊天医生的科普号
2024年12月11日
345
0
0
-
口腔癌不可怕,预防和早期发现口腔癌
P1: 各位老师, 各位同仁,各位在座朋友,大家下午好。我是上海九院口腔颌面头颈肿瘤科的杨鑫主治医师。今天的健康学堂,题目是:勿谈癌色变,口腔癌的预防和早期发现。我的工作是跟口腔癌打交道,讲课前我先介绍2个病例,以供大家充分认识口腔癌‘并引以为鉴。 P2: 第一个病例,女性,60岁,患者5个月前发现牙龈米粒样肿物,一直未予以重视,直到肿物明显增大伴疼痛才来就医,照片中可以看到下颌后牙牙龈肿物,大小约43厘米,临床检查触诊明显伴颈部淋巴结肿大。 P3. 入院后于全麻下行牙龈颌颈联合根治+皮瓣修复,手术时长6小时,涉及牙龈的扩大切,下颌骨的边缘切除,颈淋巴清扫,皮瓣修复。术后还需要补充放化疗、靶向,免疫等治疗。即便如此,5年生存率也只有60%左右。所以说不重视或未及时发现口腔癌是可怕的。 P4: 第二个病例,女性,30岁,发现唇红溃疡不愈3周,立即来门诊看,予以扩切,病理:中重度异常增生,小灶癌变,切缘均阴性,定期随访2年,病情无恙,痊愈。所以说早期发现口腔癌,并不可怕。 P5:下面就进入正题:勿谈癌色变,口腔癌的预防和早期发现。我将通过以下4个部分为大家讲述(分别是口腔癌的概述,口腔癌的风险因素,口腔癌的预防措施,口腔癌的早期发现)P6: 第一部分 口腔癌概述 P7:口腔癌狭义上讲是发生在舌、颊、牙龈、上腭、口底及其他非特异性部位的鳞状细胞癌;广义上讲加上唇癌、涎腺恶性肿瘤等,它是世界上第六种最常见的癌症。 P8: 口腔癌的发病机制是多因素协同作用的结果。分为内在因素和外在因素。内在因素有:遗传、免疫、心理因素等;外在因素有物理方面的:不良修复体,残根刺激等。化学方面有:烟,酒,槟榔;生物因素有:HPV等病毒感染。 P9; 流行病学特点,发病率和死亡率较高,尤其发展中国家。据目前统计:口腔癌的死亡率排在所有恶性肿瘤的第六位,得病后5年生存率也只有50-60%。口腔癌以中老年人居多,男性高于女性,可能与男性更多的不良生活习惯有关。 P10; 临床表现,早期口腔癌会出现口腔溃疡,疼痛,出血等,随病情发展可以出现局部肿块,颈部淋巴结肿大,晚期可出现吞咽困难,语言障碍等。诊断方法:依据临床表现,体格检查和影像学检查等,其中活检是确诊口腔癌的金标准 P11;口腔癌的预后与肿瘤的分期,病理类型,治疗方式等因素有关。早期口腔癌通过积极治疗,预后较好(五年生产率80%以上);晚期预后较差,生存率低(5年生存率只有30-40%)’ P12; 第二部分我们来谈谈口腔癌的风险因素P13 有生活习惯因素,如吸烟,饮酒,嚼槟榔,不良口腔卫生 P14 环境因素有紫外线辐射,空气污染,职业暴露(某些职业如矿工,农民等,长期接触有害物质,可能增加口腔癌的风险) P15:遗传因素,比如家族遗传,有口腔癌家族史的人群,其发病风险可能高于普通人群;基因突变,某些基因的突变可能导致口腔癌的发病风险增加 P16 其他风险因素有年龄(年龄增长,口腔癌发病风险也增加)、性别(男性不良习惯较女性多,发病率较女性也更容易)、免疫力低下(免疫力低下的人更容易受到病毒和细菌的感染,从而增加口腔癌的风险)、营养不均衡(长期饮食不均衡,缺乏维生素和矿物质等营养,也会增加口腔癌的发病风险) P17 第三部分我们再谈谈口腔癌的预防措施P18 要改善生活习惯,戒烟戒酒,长期吸烟和饮酒是口腔癌的重要危险因素,应尽早戒烟,控制饮酒量。合理饮食:保持均衡饮食,多吃蔬菜,水果,少吃高脂肪,高热量食物。规律作息:养成良好的作息习惯,保持充足的睡眠时间,避免熬夜。 P19 加强口腔卫生保健,正确刷牙,使用正确的刷牙方法,每天至少刷牙两次,每次不少于两分钟;使用牙线,清洁牙缝,去除食物残渣和牙菌斑;定期洁牙:每年至少进行一次专业的洁牙治疗,去除牙结石和牙菌斑 P20 避免接触有害物质,避免长时间阳光暴晒,避免接触有毒物质,慎重使用药品(一些药物如免疫抑制剂等可能增加口腔癌的风险,使用时需遵医嘱) P21 定期进行口腔检查建议每年进行一次口腔检查,及时发现口腔癌前病变或早期口腔癌;关注口腔症状:如出现口腔溃疡长期不愈,口腔黏膜白斑,口腔内肿块等症状,因及时就医检查。高危人群筛查:对于长期吸烟,饮酒,嚼槟榔等高危人群,应加强口腔癌筛查。 P22 第四部分我们最后来谈谈口腔癌的早期发现 P23 早期发现的重要性,早期发现可以提高治愈率、提高生活质量;降低治疗成本,减轻患者经济负担,提高生存率,减少复发和转移风险 P24 早期发现的检查方法有口腔自我检查(观察口腔黏膜颜色,质地,有无溃疡肿块等),临床口腔检查(由专业医生进行,包括视诊,触诊,探诊等),影像学检查(X线,CT,MRI等用于评估肿瘤大小,位置和侵犯范围),实验室及病理检查(如活组织检查,血清肿瘤标志物监测等,辅助或确诊口腔癌) P25 勿谈癌色变,口腔癌的三级预防很重要一级预防:预防口腔癌的主要危险因素:烟草、重度饮酒和不良饮食等;保持口腔卫生及健康二级预防:又称临床前预防,主要目标就是筛查口腔癌以及潜在恶性病变,防止原发疾病的发展,出现白斑、红斑等癌前病变需及时就医三级预防:即临床预防或康复性预防,目的是预防复发或新的原发癌,并使死亡率降到最低。 P26 根据我们的经验,三种情况下及时就医。一、口腔内发现肿物,而且生长速度快,或者原来几年内没变化,近一段时间突然长大,并伴有疼痛、出血或麻木。这个就需要高度怀疑口腔癌,补充说明颌面部如出现麻木,原因有可能是肿瘤或脑梗,及时我院我科或华山医院神经内外科就诊。二、口腔内同一部位的溃疡超过2周还不愈合,也需要怀疑口腔癌前病变或已癌变,及时就诊我科。补充说明:如口腔内多部位溃疡,反反复复,那也要及时就诊我院口腔黏膜科,对症治疗。三、牙龈上发现肿物,肿物周围牙齿松动或脱落,也是高度怀疑口腔癌,要及时就诊我院我科 P27 九院口腔癌MDT诊疗模式-为口腔癌患者保驾护航针对口腔癌的诊治我们拥有口腔颌面部头颈肿瘤科、肿瘤内科、放疗科、影像科、病理科、营养科、康复科 等等,提供权威的,专业的多学科诊治。口腔癌如果患者在早期采用以手术为主的治疗,基本上可以获得比较好的治愈率,5年生存率超过80%,晚期肿瘤结合手术、放疗、化疗、靶向、免疫等治疗,5年生存率也能达到50%以上。 P28 通过我的讲课,希望大家都没有口腔癌,即使要有也能早期预防和早期发现。祝愿大家健康无癌。谢谢大家的聆听!!!
杨鑫医生的科普号
2024年11月17日
722
0
3
口腔粘膜癌相关科普号

李志明医生的科普号
李志明 主任医师
江西中医药大学附属医院
肿瘤科
156粉丝107万阅读

孙正医生的科普号
孙正 主任医师
首都医科大学附属北京口腔医院
口腔黏膜科
1.4万粉丝25.5万阅读

郝孝君医生的科普号
郝孝君 主任医师
医生集团-山东
核医学科
6841粉丝66.7万阅读
-
推荐热度5.0张雷 主任医师北大口腔医院 口腔颌面外科口腔颌面部肿瘤 165票
口腔颌面部囊肿 70票
舌癌 29票
擅长:各种常见口腔颌面外科疾病的诊治,主要是口腔颌面部肿瘤手术及综合治疗、唾液腺疾病诊治,口腔颌面部及头颈部缺损术后修复,颌面部外伤及畸形修复,面部畸形整复,牙齿导致颌骨疾患(颌骨囊肿,牙源性肿瘤),牙槽外科相关疾病及种植牙,复杂阻生牙埋伏牙拔除,特色:口腔颌面部疾病的微创治疗 -
推荐热度4.9王佃灿 副主任医师北大口腔医院 口腔颌面外科口腔颌面部肿瘤 209票
口腔颌面部囊肿 43票
拔牙 14票
擅长:腮腺肿瘤,舌下腺囊肿,口腔癌,颌骨肿瘤。阻生牙/多生牙拔除(仅限名医挂号) -
推荐热度4.6韩伟 主任医师南京市口腔医院 口腔颌面头颈外科口腔颌面部肿瘤 77票
口腔颌面部囊肿 28票
舌癌 9票
擅长:独立主刀各类颌面部肿瘤手术4000台以上 每年在省内外各单位进行手术演示及疑难手术会诊近百次 临床擅长各类疑难、复杂口腔恶性肿瘤的手术治疗 擅长头颈局部晚期恶性肿瘤的靶向治疗、免疫治疗及化疗策略 专攻腮腺、颌下腺、舌下腺等良性肿瘤的精细化手术 在颌面部复杂骨折的手术矫治方面有丰富经验