精选内容
-
警惕儿童高血铅,守护聪明未来
您知道吗?有一种看不见、摸不着的“毒素”,正悄然威胁着全球数百万儿童的健康和智力发育,它就是铅。世界卫生组织(WHO)的最新指南明确指出,铅暴露是一个重大的公共卫生问题,尤其对儿童危害巨大。让我们一起来了解儿童高血铅的危害、来源以及我们能做什么。1.发育中的大脑是“靶心”:儿童,尤其是婴幼儿,大脑和神经系统正处于高速发育期。铅具有强烈的神经毒性,即使很低水平的暴露(血铅浓度≥50微克/升),也可能损害儿童的认知能力(如学习、记忆、注意力)、行为表现(如多动、冲动)和智力发育。世卫组织估计,全球约30%的特发性智力发育障碍与铅暴露有关!2.吸收多,排泄少:儿童通过消化道吸收铅的比例远高于成人(可达50%!)。同时,他们的身体对铅的排泄能力较弱。3.行为特点:幼儿喜欢用手探索世界,又常把手或其他物品放入口中,容易摄入含铅的灰尘、土壤或含铅物品碎片。铅曾广泛使用,虽然汽油中已禁用,但它仍潜伏在我们周围:含铅油漆和老旧住房:剥落、粉化的含铅油漆(特别是1978年前的老房子)是儿童最主要的暴露源之一。儿童接触后吃手或啃咬含漆物品(如窗框、玩具)就会摄入铅。受污染的土壤和灰尘:工业排放、含铅汽油的历史残留、含铅油漆剥落物等都会污染土壤。儿童玩耍时容易接触并摄入。某些传统药物、香料和化妆品:一些地区仍在使用的传统药物、化妆品(如眼线粉Kohl/Surma)或香料可能含有高浓度的铅。含铅水管和配件:老旧的自来水管、水龙头或焊料可能含铅,导致饮用水污染。某些玩具、首饰和日用品:劣质玩具(特别是涂漆的)、廉价金属首饰、含铅水晶玻璃器皿、某些陶瓷釉料等。含铅职业父母的“带回污染”:从事蓄电池回收、冶炼、焊接、含铅油漆施工等行业的父母,工作服、鞋子或皮肤上可能沾染铅尘带回家。含铅异物摄入:幼儿误吞含铅物品(如小铅坠、铅弹、含铅小饰品、窗帘配重块)。神经系统损伤:智力发育迟缓、学习困难、注意力缺陷多动障碍(ADHD)、行为问题、听力损害、反应迟钝等。这些影响往往是不可逆的!生长发育迟缓:身高、体重增长可能受影响。贫血:铅干扰血红蛋白合成,导致贫血,让孩子面色苍白、易疲劳。消化系统问题:腹痛、厌食、恶心、便秘等。长期健康风险:儿童期铅暴露还可能增加成年后患心血管疾病、肾脏疾病的风险。1.血铅检测是金标准:诊断铅暴露和评估风险的最可靠方法是测量静脉血铅浓度。指尖采血(毛细血管血)可用于初步筛查,但确诊需静脉血。2.关注阈值:世卫组织强调:血铅浓度≥50微克/升:即表明存在铅暴露,需要立即寻找并消除暴露源!同时评估营养状况(特别是钙和铁)。血铅浓度≥450微克/升:通常需要医疗干预(螯合疗法)。出现神经系统症状(如易怒、嗜睡、抽搐、昏迷):无论浓度高低,都属急症,需立即送医!3.了解暴露史和环境评估:医生会详细询问孩子的生活环境、可能的暴露源、父母职业、使用药物/化妆品情况等。首要任务:预防暴露!1.筛查并消除源头:若住房建于1978年前,应检测油漆含铅情况。专业除铅或覆盖(如贴墙纸、刷新漆)前,确保孩子不接触剥落漆皮和粉尘。使用冷水并放流一段时间再饮用或烹饪,特别是老旧水管家庭。考虑安装认证的除铅滤水器。定期用湿布清洁地板、窗台、玩具表面,减少含铅灰尘积累。进门换鞋。确保孩子勤洗手,尤其在玩耍后、饭前。避免使用来源不明或可能含铅的传统药物、化妆品、香料。购买有安全认证的玩具,避免劣质涂漆玩具和含铅首饰。2.强化营养支持(尤其当血铅≥50μg/L):钙:确保孩子摄入充足的钙。钙能减少铅在肠道的吸收和在骨骼的沉积。多吃奶制品、豆制品、深绿色蔬菜。若饮食摄入不足,可在医生指导下补充钙剂。铁:缺铁会增加铅的吸收。确保孩子饮食富含铁(红肉、肝脏、豆类、强化谷物),定期体检关注是否贫血。确诊缺铁时,在医生指导下补充铁剂。避免空腹:空腹时铅吸收率更高。保证孩子规律饮食。均衡饮食:富含维生素C、锌的食物也可能有益。3.医疗干预(需在专业医生指导下进行):严重暴露(血铅≥450μg/L或有症状):医生可能会使用螯合疗法。这种治疗使用特定的药物(如二巯丁二酸、依地酸钙钠等)与体内的铅结合,促进其通过尿液排出。这是专业治疗,切勿自行尝试!摄入含铅异物:如误吞铅弹、小饰品等,医生会根据情况决定是否需要通过内窥镜、手术或全肠道灌洗等方式尽快清除。持续监测:即使采取了措施,也需要定期复查血铅浓度,确保暴露已停止且血铅水平在下降。了解风险:认识铅暴露的危害和常见来源。评估环境:检查家中是否有潜在铅源(老房子、旧水管、含铅物品)。保持清洁:勤湿式清洁,勤给孩子洗手。健康饮食:保证孩子富含钙、铁、维生素的均衡饮食。咨询医生:如果担心孩子有铅暴露风险(如住在老房子、父母从事相关职业、孩子有发育或行为问题),主动要求进行血铅检测!尤其对于6岁以下儿童,建议常规筛查或根据风险因素评估。遵医嘱:如果检测出血铅升高,务必与医生合作,查找源头并严格执行预防和治疗建议。铅对儿童健康的威胁是隐蔽而持久的,尤其对大脑发育的损害可能影响孩子一生。幸运的是,铅暴露是完全可预防的!提高警惕,了解来源,采取积极的预防措施(特别是消除暴露源和保障营养),并重视血铅检测,是保护我们的孩子免受铅危害、拥有健康聪明未来的关键。为了孩子,让我们共同努力,消除这“无形的威胁”。参考文献:世卫组织铅暴露临床管理指南:执行摘要(2021).
邵魏医生的科普号
2025年07月10日
64
0
0
-
家里的水龙头,可能藏着“隐形杀手“?警惕铅污染对孩子的潜在威胁
你家的水龙头流出的水,可能比想象中更"危险"——最近一项发表在《美国医学会杂志·内科学》的研究发现,即使是美国普通家庭饮用水中常见的低水平铅污染(远低于现行"安全标准"15μg/L),也可能对慢性肾病患者的血液系统造成伤害,让他们需要更多贫血药物,甚至血红蛋白更低。而最让人揪心的是:孩子,可能是最脆弱的"受害者"。铅:藏在自来水里的"血液小偷"铅,这个听起来就"有毒"的金属,其实离我们很近。老房子的水管、生锈的水龙头、老旧的热水器,甚至一些劣质的水龙头涂层,都可能让铅悄悄混进饮用水里。研究里提到的"低水平铅污染",指的是每升水含几微克到十几微克的铅——听起来很少?但对身体来说,这可能是"慢性毒药"。为什么铅会影响血液?我们的骨髓是造血的"工厂",而铅会像"捣乱分子"一样,干扰骨髓的正常工作,抑制红细胞的生成。简单说,铅会让身体"造不出足够的血",导致贫血。对于本身就有慢性肾病(CKD)的患者来说,他们的肾脏功能受损,本就容易贫血(因为肾脏会分泌促红细胞生成素,简称ESA,帮助造血),铅的"捣乱"会让贫血更严重,不得不加大ESA剂量,或者出现"ESA抵抗"(打了针也不管用)。研究里追踪了6400多名刚开始透析的肾病患者,发现家里自来水铅含量越高,患者需要的ESA剂量越大,血红蛋白(血液里的"氧气搬运工")水平反而越低。更关键的是,这种影响在铁缺乏的人群中更明显——铁是造血的原料,缺铁时,肠道会更"贪婪"地吸收铅,形成"双重打击"。孩子的血脑屏障:铅的"VIP通道"如果说成人的血液系统是铅的"战场",那孩子的身体简直是为铅"量身定制"的"脆弱靶标"。孩子的大脑和神经系统正在快速发育,而他们血液中的"血脑屏障"(阻止有害物质进入大脑的"防护墙")还没发育完全。铅能轻易穿过这道"未完工的墙",直接损伤大脑神经细胞,导致智力下降、学习困难、注意力不集中,甚至行为问题(比如冲动、易怒)。更可怕的是,这些伤害不可逆——即使后来脱离铅污染环境,已经造成的脑损伤也难以修复。铅对孩子的血液系统同样"毫不留情"。儿童的骨髓造血功能活跃,但铅会干扰铁的吸收和利用,让本就需要更多造血原料的孩子雪上加霜。如果孩子长期喝含铅水,可能出现面色苍白、乏力、食欲差,甚至发育迟缓——这些症状容易被误认为"缺铁性贫血",却可能藏着更危险的铅中毒。我们能做什么?给家庭的"防铅指南"既然铅污染这么隐蔽又危险,尤其是对孩子,我们该如何应对?第一步:查!如果家里是老房子(尤其是2000年前建的),或者水管、水龙头发黄、生锈,建议联系专业机构检测饮用水铅含量。很多社区或公益机构提供低价甚至免费的检测服务。第二步:滤!安装家用净水器(尤其是反渗透或活性炭过滤型),能有效去除水中90%以上的铅。注意:别用"煮沸"的方法——高温会让铅更易溶解在水里!第三步:喝!早上起床后,先打开水龙头放1-2分钟水(尤其是停水后刚恢复时),因为水管里的铅可能在水静止时沉积,放掉这部分"陈水"再接水喝。第四步:查!(针对孩子)即使家里水检测合格,也建议定期给孩子做血铅筛查(尤其是1-6岁儿童)。早期发现铅超标,及时干预(比如驱铅治疗、调整饮食补铁),能最大程度减少伤害。最后说句"大实话"铅不是"非黑即白"的毒物——即使含量低,长期接触也可能对身体造成累积伤害。孩子的身体更敏感,他们的健康容不得"侥幸"。下次拧开水龙头时,不妨多想想:这水,真的安全吗?为了孩子,也为了自己,多做一步检测、安装一个滤水器,可能就是给健康上了把"安心锁"。
饶佳医生的科普号
2025年07月10日
92
0
0
-
安抚奶嘴有什么危害?
安抚奶嘴的儿童可增加中耳炎的风险。安抚奶嘴可能和母乳喂养过早中断有关,但尚不确切。持续使用安抚奶嘴会影响脸的发育和美观、口腔功能、咬合关系。安抚奶嘴可以增加宝宝鹅口疮感染率。安抚奶嘴可能是铅中毒的原因之一。
付朝杰医生的科普号
2022年06月24日
352
0
1
-
铅是最纯粹的毒物
之所以说铅是一种纯粹的毒物,因为在我们的自然界的生物中,没有一种生物体的生理功能需要依赖铅的功能而存在的。在我们人体中,有许多的金属微量元素,或多或少都会有一定的生理功能。同时,关于一种物质在体内的毒性,我们往往会考虑剂量,在一定剂量范围内,不存在身体的副作用。但是,铅却是例外,不仅在体内没有任何的生理功能,而且它的毒性没有下限,任何剂量浓度的都可以对身体造成损害,如下图所示。
付朝杰医生的科普号
2022年05月22日
219
0
2
-
最被忽视的大流行病
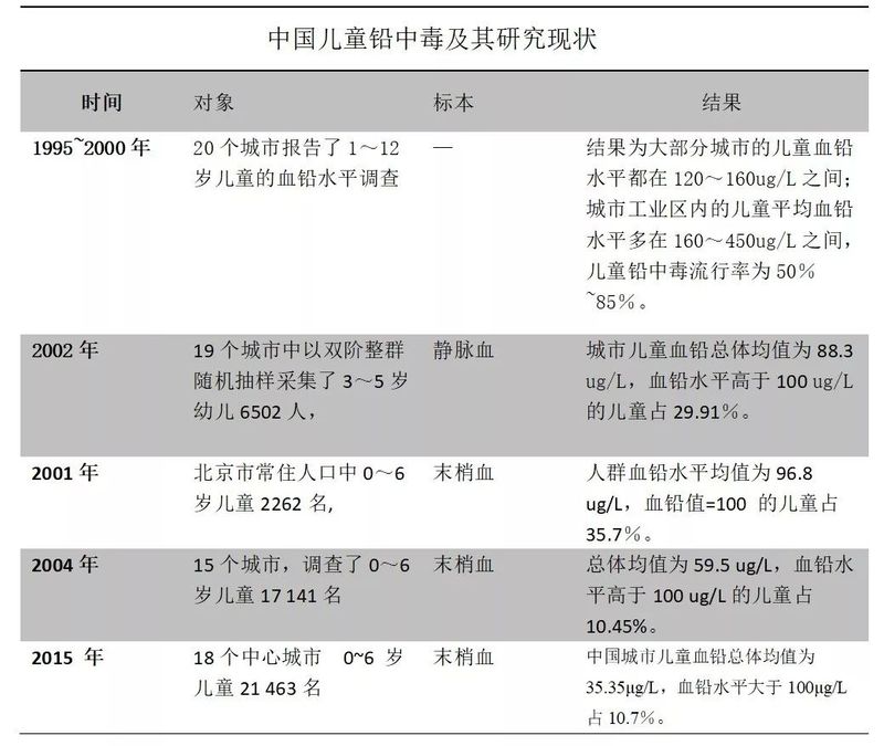
在很多人担心孩子缺钙,缺锌等而一门心思想给孩子查微量元素时,却很少家长主动要求筛查“血铅”。P.S.静脉血微量元素中的铅,和静脉血单独查血铅,是一样的,就是微量元素绑定的内容多。由于我国卫生部门没有一个明确指南对血铅进行筛查,只是在2006年卫生部发布《儿童高铅血症和铅中毒预防指南》非常含糊的提到:"对生活或居住在高危地区的6岁以下儿童及其他高危人群应进行定期监测"。 人们普遍对于铅中毒对于儿童的影响认知相对匮乏,也不够重视。可是随着我国经济的快速增长,环境铅污染问题却日益突出。近20年来国内不断有关于儿童铅中毒的调查报告,结果普遍提示我国儿童血铅水平较高,铅中毒现象严重。我国历年来的儿童血铅的流行病学调查,也是让人心生忧虑,2015年北京儿研所的专家做了一个18城市儿童血铅的调查,结果如下:如果以美国目前的高铅血症作为标准(血铅>50ug/L作为高铅血症),部分地区(银川)竟然高达80%的儿童超标,这个数据简直触目惊心,而且普遍都超过20-30%以上。当然我们虽诟病该研究的研究方法不是静脉血而是末梢血作为筛查标准,考虑到末梢血有一定的假阳性及误差,但仍反应出我国的儿童血铅水平在一个相对高的水平。下面咱们看下美国的检查结果,比国内要好非常多:
付朝杰医生的科普号
2022年05月22日
176
0
0
-
儿童铅暴露的主要来源有哪些
根据WHO的报告,儿童铅中毒47%来自于食物,45%来自于室内外尘土,6%来自于饮水,仅2%来源于空气及其他。消化道是铅吸收的主要途径,儿童每日摄人的铅90%以上由消化道吸收,仅0.5%~10.0%经呼吸道吸收。食物是铅的主要来源食品中的铅可能来自于大气沉积、土壤或水对农作物的环境污染。由于铅的环境污染存在空间差异,同一国家不同地区的食品中铅浓度也可能存在一定差异。爆米花、皮蛋、膨化食品、罐装食品或饮料及未洗净的蔬菜等均是含铅量较高的食物,儿童应少吃或不吃。皮蛋等食品的铅含量严重超标,儿童应避食。儿童学习用品和玩具、化妆品、某些爽身粉、中药、儿童绘画颜料和铅笔(铅笔外表的漆含有)等因素也是儿童血铅的来源。有研究发现民间偏方和陶瓷对儿童血铅的贡献率达17%。儿童啃咬玩具及学习用品,不洗手及抓食食物,将彩色印刷纸及印有铅字的纸放入口中咀嚼等,很容易造成铅进入儿童体内。被动吸烟史的儿童发生血铅水平过高的危险性增加每克香烟中含0.8微克的铅,研究发现,年龄越小,对铅污染越敏感,被动吸烟导致的血铅水平越高。环境中的铅污染也是重要来源首先,汽车尾气排放和家中灰尘含铅量高密切相关,家庭燃煤,工业排放等均可造成含铅粉尘增加。其次,居住居室装修使用的涂料、油漆、新添置的家具家电、各种饰品、儿童玩具等等这些环境中的铅,儿童通过手口方式或者呼吸道摄入,造成儿童血铅增高的重要来源。随着2000年7月1日,在全国范围内全面禁止销售、使用含铅汽油,改产无铅汽油。以及近年来我国逐步对于油漆等涂料展开无铅化,环境铅污染有了明显改善。
付朝杰医生的科普号
2022年05月22日
644
0
0
-
发现铅中毒儿童的唯一手段:血铅检查
之所以铅中毒不被重视,非常主要的一个原因就是没有什么特异性的临床症状,可能出现多动症,注意力不集中,记忆力下降,认知能力的一定程度下降等神经损害症状。还有可能出现轻度贫血;以及便秘、腹泻、腹痛、恶心等消化道症状。而这些症状都是非特异性的症状,都不足以引起家长甚至临床医生的足够警惕,如下图所示这些症状:当儿童血铅水平低于200ug/L时,除了可能出现无法临床识别的神经系统损害之外,也可能以上临床表现都不会出现。而一旦出现临床症状的铅中毒,往往提示可能血铅水平已经比较严重了。所以寄希望通过临床症状来诊断铅中毒是不太现实的。确定铅中毒,需要取静脉血检测血铅。静脉检查结果能作为诊断铅中毒的依据,而手指血或者足底血等末梢毛细血管血铅不能作为诊断依据,只能作为大规模筛查的一种方法。对于齿铅和发铅的测定,其可信度就更低了,在临床诊断中的应用仍存在一定的争议,目前更多只是应用于研究方面。目前也越来越多的儿童保健专家倡议,我国尽快推动国内儿童血铅筛查立法,在现有条件下,争取0~6岁儿童每人均有机会进行至少一次血铅筛查;同时制定针对铅污染区高危人群的筛查方案,力争0~6岁儿童每人每年进行一次血铅筛查。
付朝杰医生的科普号
2022年05月22日
394
0
0
-
铅危害大,来源广,如何给孩子提供少铅环境?
孩子说话晚、注意力不集中、多动、不爱学习、脸色苍白、矮小,可能是体内铅含量高! 2021年世界卫生组织(WHO,World Health Organization)及美国疾病控制和预防中心(CDC,Centers for Disease Control and Prevention)提示:儿童血铅水平不存在安全标准,低剂量的血铅,也会影响儿童的学习能力、注意力、学校表现等。 铅是一种有毒金属,在环境中持续存在,随着时间的推移会在体内持续积累。 避免铅损害,最重要的就是杜绝任何铅暴露。了解环境中的含铅的物质,消除所有可能导致孩子铅暴露的因素。 张医生教你从容应对、有的放矢。 为什么儿童更需要警惕铅暴露铅暴露对于6岁以下的儿童危害更大,因为此时身体正在迅速成长发育,且更喜欢把手和其它物品放入口中。 铅多积聚在离地面1米以下的空气中,正处于儿童的呼吸带,儿童排痰能力差,呼吸道中部分铅易进入消化道。 消化道对铅的吸收能力又存在显著的年龄差异,成人肠道对铅的吸收率低于10%,儿童肠道对铅的吸收率高达50%。 孕妇体内的铅可经胎盘传递到胎儿。 铅可以迅速进入儿童体内,导致血铅升高,危害健康,停止接触铅后,血铅水平会逐渐下降,孩子通过尿液、汗液、粪便排铅。铅也会存储在骨骼中,骨骼中的铅需要更长的时间才能减少。 应对:钙、铁、铅等金属离子在消化道中的吸收共用同一吸收载体,提高膳食中钙、铁等金属营养元素的含量,从而提高消化道中金属离子吸收载体的结合率,可有效抑制同是金属离子的铅在消化道中的吸收。而且,维生素C促进铁的吸收。因此:均衡饮食,保证钙、铁、维生素C的摄入(关注微信公众号,具体食量在营养元素系列讲),如牛奶,奶酪、猪肉、牛肉、羊肉、火龙果、橙子、菠菜。 环境中的铅及应对:只要铅来源于环境接触,那就可以尽量减少孩子的铅暴露! 来源1 | 油漆和乳胶漆 铅可以提高油漆的性能,可以维持油漆颜色持久鲜艳、耐用、防潮。我国的《室内装饰装修材料内墙涂料中有害物质限量》只是限制铅的用量,未禁止含铅。室内的墙壁脱落、开裂,日常损耗产生的粉尘,这些含铅粉尘容易经口、经呼吸道进入儿童体内,是儿童铅暴露的高危因素。 应对:减少室内装饰粉尘:及时清理陈旧装饰,及时翻新开裂、掉皮的墙面,用湿抹布拭去家中灰尘,避免用鸡毛掸子扬尘,从而减少装饰材料中的铅释放到家庭环境中。 来源2 | 饮用水源 水管、水龙头、管道连接阀等装置可能含铅,污染水源,儿童饮用后经消化道吸收。 应对:确保饮用水安全:烧开的水不会减少水中铅的含量,建议家庭安装净水装置,且确保使用不含铅的配套管路,或购买纯净水饮用。尤其是对于小婴儿,如果用含铅的水冲泡奶粉,铅摄入量非常之大,但水中的铅不易经皮肤吸收,对于洗澡用水可不必如饮用水一样要求。 来源3 | 日常物品 铅的用处非常广泛,比如铅粉显色力好,附着力强;氧化铅被添加入玻璃,广泛用于颜色鲜艳的水晶泥,喷漆玩具,糖果的包装纸,化妆品,颜色艳丽的玻璃杯,瓷器上的釉料,珠宝,传统药物如含铅黑膏药、铅丹。孩子咬玩具,脱落的细屑含铅,可经消化道吸收。 另外铅笔不含铅,铅笔外面的涂层可能含铅。食用深海鱼不会引起铅暴露。 应对:给孩子使用不含铅的玩具、物品:不玩水晶泥,不贴黑膏药,如果家人使用含铅丹的黑膏药,需要沐浴换衣后再接触孩子。及时丢掉掉漆的玩具。不用鲜艳釉面的瓷器,不咬糖果包装纸。选择有无铅标识的玻璃杯。 来源4 | 废气及泥土 汽油、航空燃料、其它物品消耗产生的铅颗粒会飘散在空气中、沉积在土壤中,持续多年。含铅的泥土粘在衣物、鞋袜上,随着儿童的活动,污染室内区域,从而反复被儿童接触。 应对:日常勤洗手,勤换衣,勤打扫,勤洗玩具,进入室内换室内鞋,尤其是临街、临近工厂的住宅。机场附近、室外灰尘多、汽车尾气多的地方戴口罩。 来源5 | 从事相关行业的家人 从事油漆、电焊、电池制造、彩绘玻璃、环卫、废品回收行业的家人,下班后通过衣服、头发、皮肤携带含铅物质,带入家里。 应对:从事铅相关工作的家人,回家前需要洗头洗澡、清理口鼻、更换衣服鞋袜。远离这些工厂买房居住。 如何知晓铅暴露,血铅高该怎么办及时了解血铅水平,是避免持续铅暴露的关键手段!尽管血液中的铅只占体内铅的一部分,但血铅是了解铅暴露最简单易行的手段。 美国CDC建议: 儿童在12月龄,24月龄保健均需完善血铅检查。 l 如果血铅小于35ug/L。 建议: 饮食均衡,营养丰富全面,注意卫生,定期保健。 l 检测到血铅水平大于35ug/L。 建议: 找医生复诊,给孩子做学习及早期发展测评。 仔细查找儿童生活环境中的铅来源,并及时将其清除。 给予高钙高铁饮食。(关注微信公众号,在营养元素系列讲) 定期检测血铅水平。(见下表) 若血铅大于200ug/L。建议行腹部X光检查,排查胃肠道中含铅油漆屑等不透光异物,必要时胃肠道去污治疗。 若血铅大于450ug/L。建议:如果有神经系统症状,需要急诊入院。如果没法为儿童提供安全的无铅环境,或医生考虑需要使用螯合剂驱铅治疗,则收入院。 无论血铅水平如何,CDC都不建议的检查: 检查牙龈铅线。 神经生理功能检查。 肾功能检查(除了螯合剂驱铅治疗期间)。 检查头发、牙齿、指甲的铅含量。 长骨的X线检查。 长骨的X线荧光检查。 美国儿童的血铅水平如何?摘自:Individual- and community-level factors associated with detectable and elevated blood lead levels in US children: results from a national clinical laboratory. JAMA Pediatr. Published online September 27, 2021. doi:10.1001/jamapediatrics.2021.3518 医生说明:以上为美国CDC的建议,我国作为发展中国家,正处于工业化的进程中,铅暴露、铅中毒问题只会更加严峻。本文目的不是引发家长的焦虑,是鼓励家长尽力给孩子提供少铅环境。 参考文献:Childhood Lead Poisoning Prevention Program | CDC 儿童铅中毒及防治的回顾与新进展,中国儿童保健杂志. 2017,25(04) 关注张医生的微信公众号,了解更多内容!图片:来源于网络(侵删)
张祖涵医生的科普号
2022年01月04日
575
0
2
-
铅超标怎么办?
练芮含医生的科普号
2021年12月27日
597
1
3
-
孩子几岁要查血铅?怎么查?
美国儿科学会建议,在12月龄和24月龄时做普遍性铅检测。 实际上,只要家长担心宝宝有铅超标的风险,就可以给宝宝做血铅的检查。 家长可以带着宝宝去门诊医生,建议第一次检查通过静脉血血铅含量检测来筛查和发现铅中毒的证据。虽然一些机构可以通过毛细血管血监测血铅,但是因为可能存在皮肤上的铅进而影响结果,所以往往不建议作为第一次检查的选择。
付朝杰医生的科普号
2021年12月22日
727
0
0
铅中毒相关科普号

刘峰医生的科普号
刘峰 主任医师
37粉丝8.2万阅读

杨文利医生的科普号
杨文利 主治医师
首都医科大学附属北京儿童医院
临床营养科
1432粉丝18.1万阅读

何淑娟医生的科普号
何淑娟 副主任医师
浙江省台州医院恩泽妇产院区
儿科
2297粉丝2.5万阅读
-
推荐热度5.0颜崇淮 主任医师上海新华医院 发育行为儿童保健科擅长:儿童重金属中毒诊疗及儿童元素营养 -
推荐热度4.1菅向东 主任医师山东大学齐鲁医院 中毒与职业病科中毒 80票
一氧化碳中毒 7票
强直性脊柱炎 2票
擅长:百草枯敌草快除草剂中毒、有机磷农药中毒、笑气中毒、肉毒素中毒、毒蛇咬伤中毒、一氧化碳中毒迟发性脑病、尘肺病、稀料中毒、酒精中毒、有机溶剂中毒、铅中毒、其他重金属中毒、刺激性气体中毒、有毒动植物中毒、药物中毒、中草药中毒、食物中毒、灭鼠药中毒和放射性毒物中毒以及各种风湿病等。 -
推荐热度3.8王文媛 主任医师青岛大学附属妇女儿童医院 儿童保健科儿童保健 6票
发育迟缓 2票
微量元素障碍 1票
擅长:母乳喂养咨询、婴幼儿辅食添加与饮食行为、生长发育评估指导;儿童贫血、营养性佝偻病、超重肥胖、微量营养素缺乏诊疗;儿童早期综合发展评估促进、铅中毒等环境暴露疾病综合防治。