医院介绍 查看全部
科普·直播义诊专区 查看全部
- 精选 锂的治疗功能:药代动力学、病理生理作用机制、毒性及副作用最新研究进展(2025更新)
锂的治疗功能:药代动力学、病理生理作用机制、毒性及副作用最新研究进展2025更新 作为精神科临床最经典的心境稳定剂,锂盐在双相障碍的治疗中占据重要地位已逾七十年。2026年1月发表于《分子神经生物学》的综述,系统梳理了锂的药代动力学、多重作用机制、疗效差异及安全性管理,为临床实践提供了重要更新。本文将客观呈现其核心内容。一、锂的治疗地位与历史 锂是一种碱金属元素,自1954年MogensSchou首次临床研究证实其疗效后,已成为双相障碍(BD)治疗的基石药物。最新研究确认:锂是BDI型的一线推荐药物,尤其在急性躁狂发作和长期预防中效果更显著。对BDII型同样有效,一项369例患者的纵向研究显示,锂对BDII型的疗效甚至优于BDI型。除了情绪稳定,锂还能降低自杀风险,这一作用在心境调节中极具临床价值。二、药代动力学:治疗窗窄,个体差异大 锂的药代特征决定了其临床应用的复杂性: 特别注意事项:连续使用超过1年,半衰期可延长至1.3天。肥胖患者清除率可增加50%。妊娠期使用需谨慎监测,最新研究显示在密切监测下可能是安全选择。突然停药会增加复发风险,撤药需缓慢进行。三、多重作用机制:从分子到系统 锂的作用机制复杂多样,涉及多个生理系统:1.神经递质调节四、谷氨酸系统:锂呈剂量依赖性双相调节——低剂量(0.2-0.49mmol/L)降低谷氨酸浓度,标准剂量(≥0.50mmol/L)则增加浓度。慢性治疗可增强谷氨酸转运体功能,减少NMDA受体激活,从而发挥神经保护作用。GABA系统:提高GABA水平,平衡兴奋性神经递质,这是锂稳定情绪的重要途径。多巴胺与血清素:锂能降低多巴胺过度活跃,同时增强血清素能神经传递。对催乳素的影响存在争议,可能通过调节多巴胺能和血清素能系统间接影响。2.细胞信号通路 锂通过抑制多个关键酶和信号分子发挥作用: 核心靶点:GSK-3β抑制。直接机制:Li⁺与Mg²⁺竞争性结合GSK-3β,阻断其活性。间接机制:通过激活AKT通路,促进GSK-3β磷酸化失活。临床意义:GSK-3β抑制与抗抑郁效果相关,能减少细胞凋亡。其他重要通路调节:磷酸肌醇通路:抑制肌醇磷酸酶,降低细胞内游离肌醇和DAG水平。Wnt/β-catenin通路:促进神经元存活和神经发生。NF-κB通路:减少炎症因子转录,发挥抗炎作用。3.神经保护与可塑性 多项研究证实锂具有显著的神经保护特性:结构改变:长期锂治疗与杏仁核、丘脑、海马体积增加相关,前额叶皮层神经突密度增高。细胞层面:增加齿状回神经元和胶质细胞数量,提高星形胶质细胞密度。神经营养因子:上调BDNF、NGF、Bcl-2等表达。认知保护:可能延缓轻度认知障碍向痴呆的进展。4.氧化应激与线粒体功能抗氧化作用:增强谷胱甘肽系统,减少蛋白氧化和硝基化。线粒体保护:提高复合物I活性,维持线粒体膜电位,保护呼吸链功能。抗兴奋毒性:拮抗NMDA受体,减少钙离子内流,从而保护线粒体功能。5.神经内分泌与免疫调节 HPA轴调节:治疗初期激活HPA轴,增加CRH、ACTH和皮质醇释放。长期治疗后逐渐恢复轴平衡,降低基础皮质醇水平。改善糖皮质激素受体敏感性。抗炎作用:抑制小胶质细胞活化。减少IL-1β、IL-6、TNF-α等促炎因子释放。激活Wnt/β-catenin通路,拮抗神经炎症。抑制TLR4信号通路,减轻全身和海马炎症反应。五、疗效差异的生物学基础1.遗传药理学 研究发现多个基因多态性影响锂疗效: 多基因风险评分(PGS):针对胆碱能、GABA能、钙通道、线粒体、昼夜节律和GSK通路的PGS与锂疗效相关【笔者注:这句话的意思是:研究人员发现,与胆碱能系统、GABA能系统、钙通道、线粒体功能、昼夜节律以及GSK通路相关的基因,它们的多基因评分(即这些基因的遗传风险高低)与患者对锂盐治疗的反应(疗效)存在显著关联。简单来说,PGS在这里代表了一个人在这几个特定生物学通路上的“遗传背景”。这个背景越强(得分越高或越低),可能预示着患者使用锂盐治疗的效果越好或越差。】单个PGS仅解释0.29%-1.91%的变异,组合模型可提高预测价值。目前预测能力仍有限,尚未达到临床应用标准。2.临床与神经影像标志物分子标志物:CellPrint流式细胞术显示,CD4⁺淋巴细胞和单核细胞中磷酸化NF-κBp65亚基和GSK3β水平较低者可能对锂反应更好。影像标志物:锂治疗者海马体积增大、前额叶神经突密度增加,可能与BDNF水平升高相关。临床特征:有家族史、疾病早期干预的患者可能反应更佳。五、特殊人群与剂量考量1.BDI型vsII型 现有证据显示:锂对BDI型和II型均有效,但缺乏直接比较急性期和维持期疗效的临床试验。纵向研究提示锂对BDII型可能更有效。2. 低剂量锂的临床潜力 一项随机对照试验发现:低剂量锂(血清浓度0.25-0.5mmol/L)能改善轻度认知障碍患者的认知功能可能延缓向痴呆的进展,且副作用较少,为老年或耐受性差患者提供了治疗选择。3. 六、毒性与副作用管理1.常见副作用2.锂中毒 早期症状:构音障碍、共济失调、粗大震颤、恶心呕吐。 严重表现:意识改变、心律失常、癫痫发作、少尿无尿。 危险因素:过量、肾功能不全、低钠饮食、脱水、药物相互作用。 处理原则:立即停药、充分水化、必要时血液透析。3.长期安全性慢性治疗对肾脏的长期影响:11.5年随访研究显示锂治疗者3期慢性肾病发生率(34.4%)高于对照组(13.1%)。认知影响:短期使用可能影响学习和记忆,长期影响尚需更多研究。七、临床启示与未来方向1.个体化治疗策略 综述强调,鉴于锂疗效和耐受性的个体差异,需要:结合遗传、临床和生物标志物进行患者分层。采用机器学习模型整合多维度数据提高预测精度。在保证疗效前提下考虑使用较低剂量以改善耐受性。2.机制研究的转化意义 锂的多靶点作用机制提示:GSK-3β抑制剂可能成为新型心境稳定剂研发方向。锂的神经保护作用可能扩展至神经退行性疾病领域。抗炎通路调节为联合治疗提供新思路。3.临床实践要点治疗前评估:肾功能、甲状腺功能、电解质、心电图。治疗中监测:定期血清浓度监测(维持期0.6-1.2mmol/L),注意症状与浓度的关系。剂量调整原则:缓慢滴定,根据反应和耐受性个体化调整。撤药管理:逐渐减量,避免突然停药。结 语 锂作为历史悠久的心境稳定剂,其治疗价值在2026年的研究中得到进一步巩固和拓展。从分子机制到临床疗效,从神经保护到免疫调节,锂展现了独特而复杂的药理特性。虽然治疗窗窄、个体差异大,但通过科学的监测管理、合理的剂量选择和未来的精准医学策略,锂仍将在双相障碍治疗中保持核心地位。 随着对锂作用机制的深入理解,我们不仅能更好地运用这一经典药物,也为开发新型治疗策略提供了重要启示。未来的研究将继续探索锂疗效预测的生物标志物、优化治疗方案,并拓展其在神经保护和认知功能改善方面的应用潜力。 原文摘要部分 锂是治疗双相情感障碍最常用的药物。它被认为是一种情绪调节剂,但其产生此效应的潜在机制仍有待阐明。锂的某些调节功能涉及神经保护,包括神经元通讯、神经元分化和存活、突触调节和可塑性、认知调节、抗氧化防御、减轻炎症及胶质细胞功能障碍,并抑制细胞凋亡。通常情况下,血清中约50%的锂浓度会分布在大脑中。然而,必须注意的是,许多基因表达的差异会影响个体体内的锂浓度及其作用。本综述探讨了锂在双相情感障碍I型和II型中的多种作用机制,包括其对神经递质及其受体的影响、下丘脑-垂体-肾上腺轴的作用、炎症和神经炎症、免疫功能、氧化和亚硝化应激、线粒体呼吸链功能、细胞内信号传导、大脑可塑性的影响,以及其毒性和副作用。原文讨论与结论部分 锂仍然是治疗双相情感障碍的基石,随着分子遗传学、神经生物学和转化研究的进展,其复杂的治疗特性不断被阐明。然而,理解锂疗效的全貌仍存在关键空白,这使其研究变得复杂,主要表现为:(1)患者反应的异质性,限制了其仅适用于部分个体;(2)其多种分子靶点(如GSK-3、肌醇通路、线粒体功能)如何精确地汇聚成一个统一的作作机制;(3)如何界定区分其神经保护益处与潜在神经毒性效应的治疗指数。 双相情感障碍患者临床反应的差异性日益被归因于遗传因素,其中特定基因(如GSK3B、NTRK2、ADCY1、FAM177A1、GRAMD1B和ZNF804A)的多态性与治疗结局显示出强相关性。这些遗传影响凸显了细胞内信号通路的重要性,特别是涉及GSK-3抑制的通路,该机制已成为锂情绪稳定特性的核心机制。重度抑郁症的多基因风险负荷似乎也会调节治疗效果,这表明在理解锂反应差异性时必须考虑更广泛的基因组背景。 神经影像学和尸检研究证实了锂增加灰质体积、增强神经可塑性的能力,表明其具有强大的神经营养作用。锂对关键神经递质系统(包括血清素能、多巴胺能和谷氨酸能环路)的影响,凸显了其在情绪调节方面的作用。值得注意的是,锂调节肌醇信号传导、降低细胞内肌醇水平,并使神经元对血清素敏感,这或许可以解释其在难治性抑郁症中的疗效及其抗抑郁效应的增效作用。锂对海马谷氨酸浓度的剂量依赖性、双相作用模式进一步凸显了为达最佳血药浓度所需的精细平衡,从而在最大化疗效的同时,最大限度地减少神经化学干扰。 动物模型研究强化了这些发现,证明了锂能够逆转双相情感障碍样行为、正常化应激反应并减少过度运动。锂促进齿状回的细胞增殖,增加星形胶质细胞密度,并对兴奋性毒性和神经炎症发挥保护作用。这些效应是通过涉及GSK-3抑制、Wnt/β-catenin激活以及减少促炎细胞因子表达的信号通路介导的。在慢性应激、脂多糖暴露或淀粉样蛋白诱导的神经毒性模型中,锂能改善行为、增强记忆并减轻细胞损伤,这表明其应用可能扩展到情绪障碍、认知障碍和神经退行性疾病。 体外研究提供了进一步的机制性见解,显示锂通过涉及细胞色素c调控、Bcl-2调节和复合物I活性维持等机制,增强线粒体功能,支持氧化平衡,并防止细胞凋亡。锂影响基因表达模式,包括上调脑源性神经营养因子(BDNF),并防止蛋白质硝化和氧化。它通过抑制IDO1来调节犬尿氨酸通路,通过抑制TLR4来抑制炎症反应,从而减轻小胶质细胞活化。这些细胞层面的作用与临床前模型中观察到的行为和认知益处相一致,强调了锂在维持神经免疫平衡和线粒体完整性方面的作用。 虽然锂的治疗功效已得到充分证实,但其临床应用受限于狭窄的治疗指数以及肾功能障碍、甲状腺功能障碍等不良事件风险。基因和生理反应的显著差异性支持了个性化治疗策略的必要性,并需以药物基因组学分析为指导。然而,一个关键的挑战依然存在:单一基因标记目前尚缺乏应用于常规临床实践的预测能力。此外,锂在调节自噬、稳定突触结构和调节神经内分泌功能方面的能力,使其成为一种超越精神病学领域的、有望应用于神经退行性疾病和神经炎症疾病的潜力药物。 综上所述,锂展现出广泛的治疗作用,包括基因调控、神经传递、神经营养支持、线粒体功能调节及免疫调控。持续探究其作用机制对于优化临床应用、提升安全性及拓展治疗适应症至关重要。随着精准医学与生物标志物研究领域的进展,未来有望通过个体化生物特征定制治疗方案,从而提升锂的临床疗效,确保这一具有历史意义的药物在神经精神治疗领域始终保持前沿地位。参考文献: BertolloAG,MingotiMED,JuniorSAB,etal.LithiumTherapeuticFunctions:AnUpdateonPharmacokinetics,PathophysiologicalMechanismsofAction,Toxicity,andSideEffects.MolecularNeurobiology.2026;63:413.doi:10.1007/s12035-026-05663-9
石华孟 主任医师 上海国际医学中心 精神科40人已读 - 精选 双相I型与双相II型障碍在生化代谢和认知功能方面的差异
双相I型与双相II型障碍在生化代谢和认知功能方面的差异 双相障碍作为一种严重且持久的心境障碍,长期以来一直是精神医学领域的诊断与治疗难题。它不仅显著损害患者的社会功能和生活质量,更是全球疾病致残主要原因之一。 临床实践中,双相障碍I型(BD-I)和双相障碍II型(BD-II)的区分往往依赖于是否经历过完全的躁狂发作。然而,这种基于症状学的分类方式存在局限性,特别是在疾病早期阶段,非典型的、间歇性的症状极易导致误诊。许多BD-II型患者常因反复的重度抑郁发作而被误诊为单相抑郁症,从而延误了最佳治疗时机。 不禁要问:在看似相似的临床表现之下,双相障碍的两种亚型在神经生物学层面是否存在根本性的差异? 近期,一项发表于国际知名期刊《BMCPsychiatry》的研究,通过尖端的磁共振波谱(¹H-MRS)技术,首次系统性地揭示了BD-I与BD-II患者在脑内关键区域的生化代谢差异,并进一步阐释了这些神经化学异常与认知功能受损之间的复杂联系。这项由暨南大学附属第一医院团队完成的研究,为我们理解双相障碍的病理机制提供了全新的视角,也为未来的精准诊断与个性化治疗奠定了科学基础。一、研究背景:寻找诊断的“生物指纹” 长期以来,学术界对于BD-I和BD-II是否具有独立的神经生物学基础存在争议。既往的结构性影像研究曾发现,BD-I患者多表现为双侧额叶、颞叶的灰质体积缩小,而BD-II患者则呈现出不同的脑结构改变模式,如前扣带皮层萎缩或纹状体体积增加。这些线索暗示了两种亚型在神经解剖学上的异质性。 然而,结构的变化往往是长期病理过程的结果。要捕捉疾病早期的、更微观的病理改变,我们需要深入细胞层面的“代谢地图”。这正是本研究采用质子磁共振波谱技术的意义所在。该技术能够无创地量化脑内特定区域的关键代谢物浓度,如N-乙酰天门冬氨酸(NAA)和胆碱类化合物。 NAA:被视为神经元健康与密度的关键指标。其水平降低通常提示神经元的功能障碍、代谢异常或潜在的线粒体能量受损。 胆碱:与细胞膜的磷脂代谢密切相关。其水平升高往往预示着细胞膜周转加速、髓鞘破坏或存在炎症反应。 通过对比这两类代谢物在BD-I与BD-II患者脑内的分布差异,研究人员试图绘制出两种亚型独特的“神经化学指纹”,并结合认知功能评估,探究这些生物学改变如何转化为临床上的认知症状。二、研究方法:严谨设计,确保数据纯净 为了获得高质量的研究数据,本研究采用了极为严格的入组标准。1.受试者招募:未服药患者的独特价值 研究共纳入了180名参与者,包括50名BD-I患者、80名BD-II患者及50名健康对照组。值得一提的是,所有患者均为未接受过治疗的新发患者。这一设计极为关键,因为大多数精神类药物(如心境稳定剂、抗抑郁药)都会干扰脑内的代谢水平。排除用药史的影响,保证了本研究捕捉到的是疾病本身“原生态”的神经化学特征,而非药物效应的混合产物。2.脑区选择:情绪与认知的关键节点 研究重点考察了三个对情绪调控至关重要的脑区: 前额叶白质(PWM):作为大脑的“执行官”,负责决策、计划等高级认知功能。 前扣带回皮层(ACC):大脑的“情绪指挥家”,连接额叶与边缘系统,参与情绪整合与认知调节。 丘脑:大脑的“信息枢纽”,感觉信息的中转站,与情绪调节和觉醒状态密切相关。3.认知功能评估:MATRICS共识认知成套测验(MCCB) 为了全面评估认知功能,研究采用了金标准工具MCCB,涵盖处理速度、注意/警觉性、工作记忆、言语学习、视觉学习、推理/解决问题能力及社会认知等七个维度。三、核心发现:截然不同的神经化学图谱 研究结果清晰地展示了BD-I与BD-II在脑代谢模式上的分道扬镳。这不仅仅是“程度”的差异,更是“性质”上的分野。1.BD-II型:“膜代谢紊乱”的主战场 与健康对照组相比,BD-II型患者表现出显著的生化改变: 胆碱水平显著升高:在右侧前额叶白质(PWM)和左侧前扣带回皮层(ACC)中,BD-II患者的Cho/Cr比值均显著高于健康人。 机制解读:胆碱水平的升高,反映了细胞膜磷脂代谢的异常活跃。这可能意味着在BD-II患者的大脑中,细胞膜周转加速,或者存在潜在的髓鞘破坏与炎症反应。BD-II患者常伴随更严重、更持久的抑郁症状,这种长期的“压力状态”可能导致大脑前额叶区域的细胞膜处于持续的代谢紊乱之中,进而影响神经信号的传导效率。 亚型特异性:与BD-I患者相比,BD-II患者在右侧PWM的胆碱水平更高。这提示前额叶白质的膜代谢紊乱是BD-II型的一个关键病理特征。2.BD-I型:“丘脑神经元功能障碍”的深层隐患 BD-I型患者则呈现出另一种完全不同的病理图景: NAA水平显著降低:研究在BD-I患者的右侧丘脑中观测到了显著的NAA/Cr比值下降。 机制解读: NAA降低的生物学意义:N-乙酰天门冬氨酸(NAA)是一种高度集中于神经元线粒体中的代谢物,其合成依赖于细胞的能量代谢健康。因此,NAA水平被广泛接受为神经元活力与功能的可靠指标。研究发现BD-I患者右侧丘脑NAA/Cr比值显著低于健康对照组及BD-II患者,这直接指示了该脑区神经元存在功能性障碍,甚至可能伴随神经元丢失或能量代谢衰竭。 与结构改变的关联:原文指出,这一发现与既往结构影像学研究的证据高度吻合。多项研究已证实,BD-I患者存在丘脑体积缩小的结构性异常。本研究在代谢水平观测到的NAA降低,为这种宏观的结构改变提供了微观的细胞解释——丘脑神经元的损伤或功能受损,很可能是导致其体积减小的重要原因。 丘脑的核心功能与病理后果:丘脑是关键的皮层下结构,通过密集的双向连接与前额叶皮层等广泛脑区形成神经回路。它在整合感觉信息、调节觉醒和情感处理中扮演核心角色。丘脑的功能障碍,会直接干扰前额叶-边缘系统回路的完整性,而这些回路正是负责情绪稳定性的关键网络。 对BD-I临床特征的解释:作者据此提出假说,BD-I患者右侧丘脑更为显著的神经元功能障碍(NAA降低),可能破坏了丘脑-皮层情绪调节通路的完整性,这直接导致或加剧了该亚型患者典型的临床表现:更严重的躁狂发作、更高的情绪不稳定性和易激惹性。换言之,BD-I的情绪风暴,在神经生物学上与深部脑核团(丘脑)的实质性损伤密切相关。 总结图谱:简而言之,BD-II型的神经化学特征更主要地表现为前额叶区域的“膜代谢紊乱”(胆碱升高),而BD-I型的神经化学特征则更清晰地指向了深部脑核团(丘脑)的“神经元功能障碍”(NAA降低)。四、认知功能:生物学改变的直接映射 认知功能受损是双相障碍患者社会功能致残的重要原因。本研究不仅在脑代谢层面有所发现,更揭示了代谢异常与认知症状之间的关联。1.普遍的认知受损 研究发现,无论是BD-I还是BD-II患者,在处理速度、注意力、言语学习、视觉学习等多个认知维度的表现均显著差于健康对照组。这证实了认知损伤是双相障碍跨亚型的核心症状。2.亚型特异性机制:认知损伤的不同路径 最引人深思的是代谢水平与认知功能的关联分析。 BD-I型的特异性关联: 在BD-I患者中,左侧前扣带回皮层(ACC)的胆碱水平与信息处理速度及注意/警觉性呈显著负相关。也就是说,ACC区域的胆碱水平越高,患者的思维速度越慢,注意力越难以集中。 临床意义:前扣带回皮层是整合认知与情绪的关键节点。BD-I患者ACC区域较高的胆碱水平暗示了该区域的膜代谢紊乱可能直接干扰了认知网络的效率。这为BD-I患者的认知症状,特别是注意力和处理速度受损,提供了具体的神经化学解释。 BD-II型的差异表现: 在BD-II患者中,并未观测到显著的代谢-认知相关性。这一发现提示,尽管BD-II患者存在明显的认知受损,但其背后的神经生物学机制可能与BD-I截然不同。BD-II的认知损伤可能更多受到其他因素驱动,例如其更为严重的抑郁症状本身,或本研究未覆盖的其他神经回路异常。 这一发现具有重要的临床分型价值:即使认知症状在两个亚型中看起来相似,但其背后的生物学根源可能不同,这为未来开发针对不同亚型的认知干预策略提供了理论依据。五、临床启示与未来展望 这项研究成果不仅深化了我们对双相障碍异质性的理解,更为临床实践提供了切实的启示。1.诊断精度的提升 本研究提示,前额叶白质和丘脑的代谢特征可能成为区分BD-I与BD-II的潜在生物标志物。未来,结合临床访谈与脑代谢影像技术,医生或许能更早、更准确地识别BD-II型患者,减少因症状重叠导致的误诊,尤其是避免将其误诊为单相抑郁症而给予不当的抗抑郁药物治疗。2.治疗靶点的个性化启示 研究结果暗示,不同亚型可能需要不同的治疗策略: 针对BD-II型:鉴于其前额叶膜代谢异常,治疗策略或可探索神经保护、抗炎或调节膜代谢的药物,以期改善前额叶功能。 针对BD-I型:鉴于其丘脑神经元的功能障碍,治疗方案可能更需关注神经元保护、改善线粒体功能及稳定情绪调节回路。同时,针对BD-I的认知康复,可能需着重于注意力和信息处理速度的训练。3.对患者及家属的指导意义 对于患者及家属而言,了解这些科学知识有助于建立更合理的预期: 认知功能改变是疾病神经生物学改变的真实后果,并非患者主观意愿所能完全控制。 BD-I和BD-II虽同属双相障碍,但在病理机制上存在关键差异,这解释了不同患者对治疗反应的异质性。因此,治疗方案必须个体化,不能简单照搬。六、结语:科学驱动的希望 科学研究的每一次深入,都是在为驱散疾病的迷雾增添光亮。 这项来自中国的研究,通过严谨的实验设计与前沿的影像技术,证实了双相障碍I型与II型之间存在着深刻的神经生物学差异。它揭示了BD-II型与前额叶胆碱能代谢紊乱的关联,而BD-I型则与丘脑神经元功能障碍密切相关。更重要的是,研究将这些微观的代谢改变与宏观的认知症状建立起了联系,提示了亚型特异的病理生理机制。 对于深受双相障碍困扰的患者及其家庭而言,理解这些复杂的科学名词或许有些困难,但核心信息是清晰的:科学正在逐步揭示这种疾病的真实面貌,为更精准的分类和更有针对性的治疗提供了坚实的证据基础。我们期待未来有更多纵向研究来验证这些发现,推动基于生物学特征的精准治疗时代的到来,最终目标是让每一位患者都能获得最适合自己的个性化康复之路。 特别说明:本文内容基于《BMCPsychiatry》发表的前沿科学研究解读,旨在普及精神卫生科学知识,不能替代专业医疗诊断与治疗建议。如您或家人面临相关困扰,请务必前往正规医院精神心理科寻求专业帮助。
石华孟 主任医师 上海国际医学中心 精神科68人已读 - 精选 双相障碍家长用药指南(美国儿童与青少年精神病学会、美国精神病学协会编)
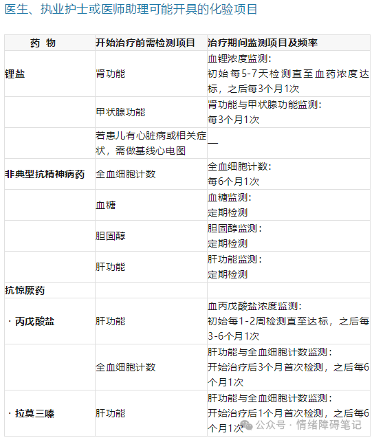
双相障碍家长用药指南(美国儿童与青少年精神病学会、美国精神病学协会编)简 介什么是双相情感障碍?双相情感障碍(BD)是一种精神疾病,患者可能出现以下周期性表现:1.持续至少两周的极端低落或抑郁情绪;2.持续至少七天的极端愉悦/高涨(躁狂)情绪;3.持续至少四天的中度愉悦/高涨(轻躁狂)情绪;4.持续至少七天同时存在抑郁和躁狂的混合情绪状态。 双相障碍(BD)是一种涉及极端情绪波动的心理健康问题,会影响个体的睡眠、情绪、思维和决策,并可能导致家庭生活、学业表现、友谊、兴趣爱好及家庭关系等方面出现困扰。 双相情感障碍的发作期表现为情绪持续异常(长时间维持相同状态)或频繁转换(亦称循环发作)。其情绪波动伴随能量水平的极端变化(高涨或低落),通常持续数天至数周。若此类变化与个体自身常态不符、导致功能受损和/或引发危险行为,即可被视为“极端”。发作期间还可能伴有睡眠、思维和行为的改变。 需注意的是,并非所有情绪不稳、易怒或过度兴奋的孩子都患有双相情感障碍。对于确诊者,其情绪发作通常严重、持续数周或更久,并对生活造成重大影响。双相情感障碍有哪些类型? 双相情感障碍主要包括:双相Ⅰ型障碍(BDⅠ)、双相Ⅱ型障碍(BDⅡ)、其他特定及非特定的双相及相关障碍。双相Ⅰ型障碍 最为严重,表现为躁狂发作(情绪高涨期)和抑郁发作(情绪低落期)。躁狂发作可能出现现实理解障碍、精神病性症状(如幻听幻视)和/或需住院治疗。双相Ⅱ型障碍 同样有情绪高涨与低落期,但高涨期更短、程度较轻,称为轻躁狂发作。环性心境障碍 诊断适用于青少年:情绪症状多次波动但未达轻躁狂或重度抑郁发作标准,症状持续至少一年,且无法用其他健康问题、药物反应、物质使用或其他精神疾病解释。其他/非特定双相障碍 适用于情绪症状的严重程度或持续时间未达BDⅠ或BDⅡ标准,且无法归因于其他精神疾病的个体。双相情感障碍的患病率如何? 在成年人群中,约4%-5%(约1/20)的人一生中可能罹患此症;在13-18岁青少年中,患病率约为3%(约1/33)。我的孩子为何会患病?病因是什么? 目前尚未完全明确双相情感障碍的病因,也无单一确切成因。该障碍被归因于多种因素:遗传因素 是重要风险来源。若父母一方患病,子女患病风险将增加4-6倍;约10%(1/10)的双相Ⅰ型障碍患者子女会罹患此症。环境诱因 同样关键,例如压力生活事件可能触发携带风险基因个体的病情发作。双相情感障碍与儿童青少年正常情绪波动有何区别?儿童青少年患者与成人患者有何不同? 儿童双相情感障碍患者的情绪波动可能比成人更频繁,且表现形式存在差异,这增加了诊断和治疗的难度。对许多家长而言,区分孩子的情绪波动是双相情感障碍的周期性发作还是正常的情绪变化可能较为困难。以下几点可作参考:孩子的情绪变化是否伴随思维、精力或活动水平的极端异常改变?情绪波动持续多长时间?他人是否注意到孩子的情绪变化?情绪波动是否影响孩子的学业、社交和家庭生活? 儿童青少年在抑郁发作期可能表现为易怒而非悲伤,也可能将情绪不适转化为躯体症状(如头痛、胃痛、疲劳感)。其他抑郁迹象包括成绩下滑、回避朋友、对拒绝或失败异常敏感,以及对原有兴趣爱好的热情减退。 需特别注意:重度抑郁症(MDD)与双相情感障碍存在显著差异。重度抑郁症以单次或反复发作的抑郁状态为特征,其药物治疗方案截然不同(详见《抑郁障碍:家长用药指南》),且患者不会出现躁狂或轻躁狂发作。 儿童双相情感障碍患者的情绪波动可能比成人更频繁,且表现形式存在差异。评估与治疗 未经治疗的双相情感障碍可能阻碍儿童正常的情绪与社会成长发展。若不治疗双相情感障碍会有什么风险? 自杀是未治疗双相情感障碍最危险的风险:约20%的双相情感障碍患者死于自杀,这一比例是普通人群自杀率的10至30倍。近50%的双相情感障碍青少年在18岁前曾尝试自杀。在任意年份,约45%未接受治疗的双相情感障碍青少年会产生自杀念头。超过75%的双相情感障碍患者一生中曾严肃考虑过自杀。未治疗的双相情感障碍还会阻碍儿童正常的情绪与社会成长,导致学业、社交和家庭关系严重受损。青少年患者更易面临意外怀孕、赌博、车祸、药物/酒精滥用、触犯法律以及就业困难等问题。初次就诊时需要注意什么? 在首次与心理健康专家会面时,您和孩子可能需要回答关于近期及过往情绪状态的问题,例如是否存在连续多日失眠、异常兴奋、认为自己拥有特殊能力、冲动行为或性情突变等情况。您和孩子可能还需填写评估问卷。 由于睡眠和行为变化可能由多种原因引起,临床专家会通过提问排除其他潜在因素,并评估可能与双相情感障碍症状相似的其他问题(如破坏性情绪失调障碍、注意缺陷多动障碍、对立违抗障碍、抑郁、自闭症谱系障碍、创伤后应激障碍、焦虑或物质滥用等)。专家还可能询问影响睡眠、行为和情绪的用药史或健康状况。通常医生会建议进行血液检查(排查甲状腺、肝肾或血细胞问题)及尿液检测(筛查影响行为的物质)。准确评估的重要性 获得准确诊断(包括双相情感障碍在内的任何心理健康问题)至关重要。这需要心理健康专家全面了解孩子的医疗与心理健康史、家族精神疾病史,并评估发育障碍、亲子关系压力及其他压力源,以明确孩子是否患有双相情感障碍。长期随访的重要性 由于双相情感障碍的疾病特点,需要多次复诊才能全面掌握症状变化规律,从而制定最佳治疗方案。孩子的症状可能随成长过程及情绪周期波动而发生改变,因此持续追踪病情进展非常关键。团队协作治疗的重要性 组建多学科专业团队共同治疗至关重要。最佳方案需要医生、治疗师、教师、学校辅导员与家庭协同合作,以满足孩子的医疗、学业及心理治疗需求。学校可为孩子制定个性化教育计划(IEP)或504计划以提供支持。家庭支持的关键性 双相情感障碍是终身性疾病,父母与照护者的支持对孩子至关重要。您可以帮助孩子:1.理解自身症状及维持情绪稳定的治疗方法;2.练习应对压力的技巧;3.培养健康生活方式(规律作息、适度运动、均衡饮食)。双相情感障碍的药物治疗治疗双相情感障碍有哪些类型的药物? 目前有多种精神科药物可用于治疗双相情感障碍症状,并减少未来情绪高涨或低落的发作频率。常用药物包括锂盐、具有情绪稳定作用的非典型抗精神病药和抗惊厥药。这些药物与谈话治疗联合使用时通常效果最佳。药物对我的孩子有效吗? 许多对成人双相情感障碍有效的药物同样适用于儿童青少年患者,但并非全部。目前对儿童青少年躁狂或混合状态最有效的药物包括:锂盐、奥氮平、利培酮、喹硫平、阿立哌唑、齐拉西酮和阿塞那平。丙戊酸盐(丙戊酸、双丙戊酸钠)和卡马西平也有一定疗效。 针对儿童青少年抑郁状态最有效的药物包括:鲁拉西酮、拉莫三嗪,以及奥氮平/氟西汀复方制剂。拉莫三嗪和锂盐作为联合用药对躁狂和抑郁状态均有改善作用。 若孩子对某种药物反应不佳,请勿放弃希望,其他药物可能有效。由于个体对药物的反应存在差异,即使尝试过所有可能有效的药物后症状仍持续,临床研究仍在不断发现新药物及现有药物的新用途。 结合药物与谈话治疗的完整治疗方案,可帮助孩子改善情绪、减少家庭冲突、降低行为问题风险,并提升学业表现。副作用与监测 治疗双相情感障碍的常用药物可能引起严重副作用,但需注意严重副作用较为罕见,许多儿童对以下药物耐受良好。临床医生将通过实验室检查、生命体征监测和生长发育跟踪定期筛查副作用(见下表)。根据孩子年龄,医生可能会讨论药物对妊娠的风险,进行妊娠检测作为用药监测的一部分,并提供避孕建议。家长需协助监督用药,确保孩子规律服药,并避免意外或故意过量服药。 锂盐 可能出现手抖、胃部不适、尿频、视力模糊、口齿不清、痤疮和体重增加等副作用。需定期检测血药浓度,并监测肾脏和甲状腺功能。 非典型抗精神病药 可能引起食欲增加、体重上升、嗜睡、胃部不适、便秘及严重静坐不能。需定期监测血糖、胆固醇、肝功能和血细胞计数。医生还会检查是否出现迟发性运动障碍(一种不可控的异常身体动作)。 丙戊酸盐 常见副作用包括食欲增加、体重上升、嗜睡、胃部不适、震颤和脱发。需定期检测血药浓度、全血细胞计数和肝功能。血细胞数量变化可能是副作用之一。 拉莫三嗪 可能引起严重疲劳、头痛、视力模糊、胃部不适或注意力不集中。该药导致体重增加及血糖/胆固醇问题的风险较低,但需警惕罕见而严重的皮疹过敏反应(史蒂文斯-约翰逊综合征),若未及时停药可能危及生命。需定期监测血细胞计数及肝肾功能,白细胞降低可能是副作用之一。 双相情感障碍的谈话治疗谈话治疗对我的孩子有何帮助? 药物治疗是双相情感障碍治疗的核心,而谈话治疗则是重要的辅助手段,能帮助孩子和家庭更好地管理症状。在药物治疗基础上结合谈话治疗,有助于孩子:深入理解自身疾病症状;识别情绪波动的早期迹象;学会管理治疗需求;为青少年过渡到成年期自我健康管理做准备,并教导他们识别双相情感障碍可能复发的风险信号。有哪些类型的治疗方法? 持证治疗师(心理学家、社工、心理健康咨询师)或精神科医生可为患有双相情感障碍等心理健康问题的儿童青少年提供多种治疗方式,包括支持性治疗、认知行为疗法(CBT)、家庭治疗、同龄人团体治疗等。此外,教育和行为干预工具也能帮助孩子应对学校与家庭压力。 对于儿童青少年双相情感障碍患者,以下三种疗法已证实有效:认知行为疗法、人际与社会节律疗法、聚焦家庭治疗。 认知行为疗法 该疗法帮助孩子识别负面思维和行为模式,并提供工具促使其向健康模式转变。同时教导他们管理可能诱发情绪波动的压力。 聚焦家庭治疗 该疗法帮助家庭成员觉察强烈情绪,并提升家庭问题解决能力。目前针对青少年双相情感障碍的研究中,此类疗法证据最充分。早期研究表明,接受规范药物治疗并结合聚焦家庭治疗的青少年患者症状更轻,行为问题更少。 人际与社会节律疗法 该疗法通过帮助孩子理解生活规律(节律),改善情绪并维持稳定。它教导日常作息与习惯如何辅助治疗,并揭示压力冲突如何加剧病情。治疗师将协助家庭识别压力诱因、练习应对技巧,并建立规范日程以确保正确执行用药计划。 双相情感障碍的其他医学治疗什么是电休克疗法? 电休克疗法(ECT)是一种可用于治疗药物与心理治疗效果不佳的双相情感障碍症状的方法,通常不作为首选治疗方案。该疗法通过对处于麻醉睡眠状态的青少年施加短暂电刺激作用于大脑,常能快速改善双相情感障碍的症状。治疗要点总结 所有治疗方案都应包含对双相情感障碍的健康教育,以及培养健康生活习惯的重要性。讨论自我护理、保持稳定优质的睡眠、规律运动、健康饮食和减压方法,对孩子情绪状态及治疗反应具有重要影响。同时需反复强调规范复诊和坚持遵医嘱服药的重要性。治疗师还将帮助您和孩子理解其双相情感障碍的独特表现模式,特别是孩子个体化的情绪波动早期迹象,从而帮助其维持健康状态。 药物追踪表 使用此表记录您孩子的用药历史。请在与临床医生预约时携带此表,并随时更新药物、剂量、副作用及效果的变化。
石华孟 主任医师 上海国际医学中心 精神科110人已读
问诊记录 查看全部
- 之前也看过 甲状腺乳头状癌 甲状腺癌右侧切除和淋巴清扫。现在术后一个月,在当地做了检查。... 帮助看看检查报告总交流次数18已给处置建议
- 甲状线手术复诊 甲状腺乳头状癌半切手术,复查甲状腺功能!;乳头状甲状腺癌,2... 复诊总交流次数16已给处置建议
- 主任,我们这边医院只有甲功七项可以做 刘主任,我们福州只有甲功七项可以做,可以吗 只做甲功七项总交流次数36已给处置建议
- 甲状腺癌术后复查 邢医生好,今天是术后一周了,是今天拆纱布吗?拆纱布后要拆线的... 拆纱布要拆线的吗总交流次数53已给处置建议
- 血糖升高 按照目前的检查报告,胰岛功能明显减退的情况下,... 总交流次数20已给处置建议