诊后必读
发表者:吕承洲 人已读
各位患者您好,现将出院的注意事项告知如下:
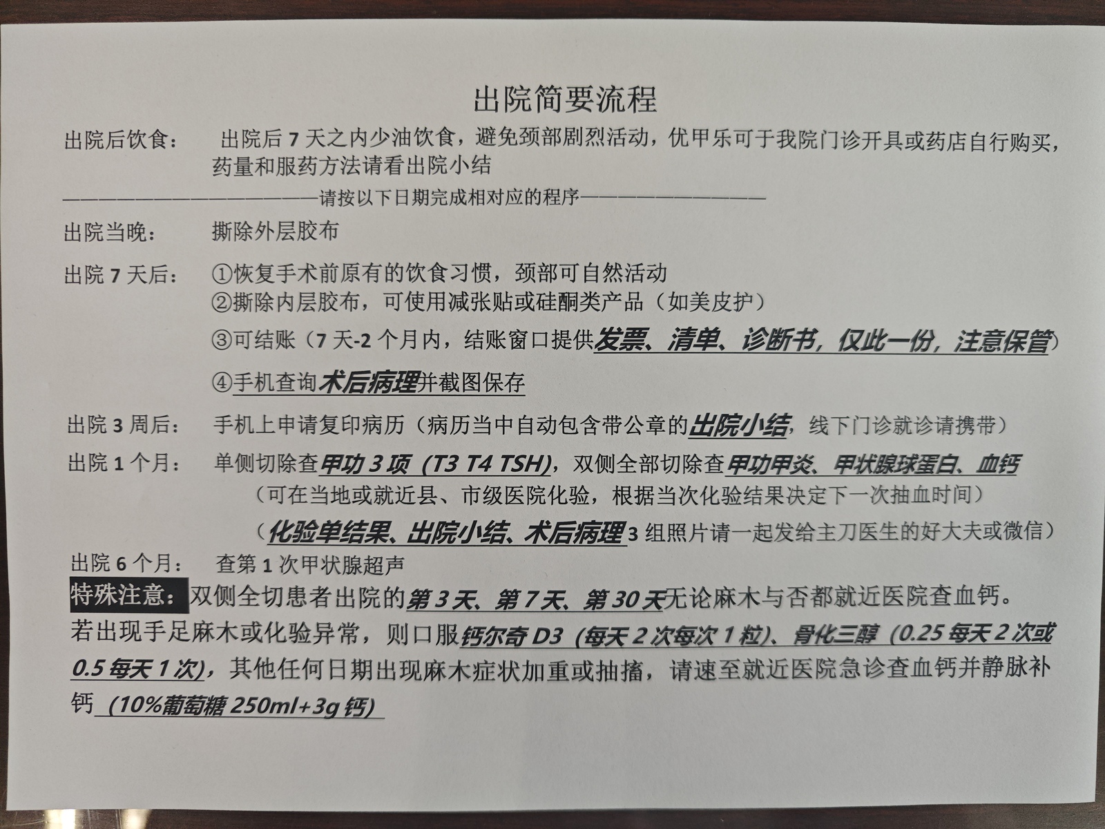
简要版

详细版:
-------- ① 伤口护理 ------------------
目前各位患者的切口处留存有两层胶布。
外层是大创可贴,出院到家之后的当夜或次日上午即可撕掉外层,内层是竖着贴的白色透明拉合胶布,内层再多贴7-10天之后可在家对着镜子由两边向中间,一根根撕去即可。
胶布没全部撕掉之前也可以洗澡洗头,但要注意不要让两层胶布沾水。全部胶布撕掉之后再隔1-2天刀口无异常液体渗出,刀口即可沾水洗淋浴,但不要搓。如果出现少量的渗血渗液,干透之后不再出的话不用处理,若渗血渗液很明显,则需要返回门诊再消毒换药。
出院7天内脖子避免剧烈活动,如果脖子出现忽然间明显肿胀或者呼吸费力,务必第一时间就近医院急诊就诊,并及时在好大夫在线上文字或电话咨询联系张平教授。
在两层胶布都撕掉之后,刀口的上面都是略微鼓起来的,通常都是脂肪堆积,只要没有发红、发热、疼痛,一般不需要担心,术后2周后可以开始上下左右多慢慢的活动脖子,刀口完全平整需要3-6个月的时间。
瘢痕贴、瘢痕膏在内层胶布撕掉之后隔一两天即可使用,使用方法请参见产品附带的说明书。

撕掉外层之后,内层可以像这样外露

内层再多贴7-10天之后可以自行撕去内层
------ ② 饮食 -------------
甲状腺手术出院之后建议继续适度的清淡饮食1周,之后可逐步过度到术前的饮食习惯,不需要刻意补营养品或滋补品,正常饮食作息即可。如果各位在术前化验的“甲功甲炎”中的甲状腺抗体比正常值升高,则提示你可能有桥本病,一种甲状腺的内科病,目前尚无特效处理药物或治疗手段,低碘饮食可能会延缓桥本病的进展,海带紫菜等海里的植物,适当少吃。
------ ③ 术后病理报告查询 -----------
→医大一甲外 - 术后常规病理(大病理)查询方式← 请点击左侧链接查询。此项报告在术后的5-7天左右可在公众号或智慧医院内查到,根据不同的病理类型和淋巴结转移情况,每位患者后续的优甲乐药量调整并不同,个体化很强。术后病理报告在术后复查中非常重要,请在查询到结果之后截屏长期保存,并及时将术后病理报告和出院小结一并及时发到好大夫在线平台内,甲状腺患者群体较大,并且可能还有重名的情况,有了这两张报告才能让大夫准确快速的了解你的病情,无论线上或线下就诊都应该向医生主动出示。
----- ④ 优甲乐(左甲状腺素钠片)服用 -----
优甲乐购买之后请注意药片的单片剂量,“优甲乐”通常为每片50μg(50微克),服用剂量每位患者可能不同,请注意仔细阅读你的出院小结,每天晨起空腹优甲乐,服药之后保持空腹状态吸收半小时,之后即可进早餐。优甲乐服用30天后需要抽血化验甲状腺功能,甲功化验通常分为三项(T3、T4、Tsh)和五项(三项+甲状腺的2个抗体),双侧甲状腺全切的患者还需要加查甲状腺球蛋白Tg,具体化验项目请仔细阅读你的出院小结。
根据化验单结果调整优甲乐药量。抽血化验可以在当地医院进行,也可以选择在线复诊,《医大一院甲状腺外科-在线复诊挂号指南》,在线复诊若我科无号,也可以选择内分泌科或其他相关外科,在线复诊因为医生是日常工作间歇接诊,请把自己需要开的化验单或者检查单主动、全部、一次性的告诉接诊医生,避免微信式闲聊,后续的检验结果可以线下门诊或线上咨询。
优甲乐(左甲状腺素钠片)在市面占有率较高,当然亦可选择其他品牌的左甲状腺素钠片,国内还有“雷替斯”、“加衡”等药品,效果基本一致,均可选购,但需要注意药片的单片剂量,市面有50μg(微克)一片的,也有少部分100μg(微克)一片的。
优甲乐服用期间需要定期抽血化验测甲状腺功能,第一次为服药满30天,第二次建议为服药满60天,第三次抽血化验时间需要根据前两次化验结果来决定,一般6个月之内可调整到患者最适合的药量,找到最适合药量之后,后续甲功每年至少需要验两次,分别为入冬和入夏季节更替的时候。

商品名多种多样,化学名都是“左甲状腺素钠片”,最左侧为最常见的“优甲乐”
------- ⑤ 补钙治疗 --------
甲状腺双侧全部切除的患者及部分甲状旁腺功能亢进术后的患者,出院后建议继续口服补钙药2-4周,并在7天后在当地医院抽血复查一次血钙。
口服的剂量为钙尔奇D3片(单片含钙600毫克) 1次1粒,每天2次;骨化三醇(每粒0.25或0.5微克) 1次1粒,每天1次。
如果家中有其他的钙片,可以按照含钙量换算。骨化三醇胶丸市面上也有很多品牌,只要是名字叫“骨化三醇”均可,可换成其他品牌的产品。
如果口服钙片过程中仍有轻微麻木症状,上面两种药可临时双倍药量服用1周。如果双倍口服钙片期间双足、双手、双侧脸颊的对称麻木仍然在加重,或发生手足抽搐,一定不能掉以轻心,必须到就近医院急诊化验血钙,并及时好大夫给吕承洲或张平教授留言,可使用好大夫在线的电话咨询功能,电话咨询功能会有电话主动提示医生接听,回应速度最快。
如抽血化验血钙下降明显,则需要静脉滴流补钙,具体配方为 “5%或10%葡萄糖注射液250ml+ 10%葡萄糖酸钙注射液30ml,静脉滴注”,症状轻微的每天1次即可,症状明显的在征求医生同意后,可最多每天3次。

钙尔奇D3片600D,骨化三醇胶丸
- ⑥ 甲状腺癌病情评估(TSH、Tg、超声) --
甲功三项或五项中的促甲状腺激素(TSH),关系到内分泌抑制的强度够不够,这是对抗肿瘤,减少肿瘤复发或转移的一个重要指标,需要根据化验得到的TSH调整优甲乐剂量。
甲状腺双侧全部切除的患者还需要加验甲状腺球蛋白(Tg),化验的时间点和甲功一致,每年建议至少监测2次Tg,单侧切除甲状腺的患者可不化验Tg。
颈部超声复查,第一次时间为术后6个月,若无异常,后续建议每年1次,若有异常则根据具体情况具体决定。
----- ⑦ 费用结算及病历复印 -----
费用结算:出院7天后,持患者身份证原件,代办人身份证原件,押金收据原件,刷押金的银行卡
病历复印:出院3周后,公众号或智慧医院小程序申请邮寄,如果单位或保险不需要的话,可以不复印,或者需要的时候再随时印。若术中病情无特殊情况,凭术后病理报告图片、出院小结图片即可后续病情随访
本文是吕承洲版权所有,未经授权请勿转载。 本文仅供健康科普使用,不能做为诊断、治疗的依据,请谨慎参阅
发表于:2023-09-07