医学科普
发表者:任卫东 人已读
低钠血症是临床中最常见的电解质紊乱类型。基于上述背景,我国重磅推出《低钠血症的中国专家共识(2023年版)》。此次推出9大要点,一起来看看究竟吧!
要点一:低钠血症分类
1、按照渗透压分类(表1):
表1 低钠血症渗透压分类

2、血钠水平:轻度低钠(130-135mmol/L);中度(125-129mmol/L);重度(小于125mmol/L)。
3、发病时间:48 小时以内为急性;48小时以上为慢性;时间不确定且排除急性低钠因素外,均归属慢性低钠。
要点二:低钠血症常见病因
按照血浆渗透压进行病因分类,可从假性低钠血症,渗透压调定点重置,低渗、高渗及等渗性低钠血症等方面考虑。
表2 低渗性低钠血症容量病因表

*SIAD:不适当抗利尿综合征
要点三:低钠血症的评估及诊断
低钠血症的治疗需早期进行评估及诊断,不同程度治疗方式不同,早期识别至关重要。
1、早期收集病史及体格检查,根据这两者判断病情严重缓急程度。血钠越低,变化越大,症状越明显。

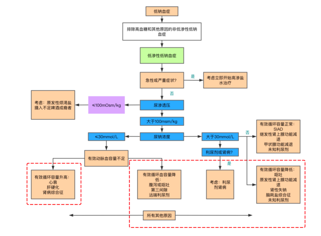
图1 低钠血症诊治流程图(结合文献自行制作)
2、除去低渗性低钠血症,其他低钠血症都需要进行血浆渗透压检查。高血糖是引起假性低钠血症最常见的病因之一,建议监测血浆静脉血糖,并结合血糖结果进行钠校正:

3、当考虑低渗性低钠血症时应完善尿渗透压检查。尿渗透压≤100mOsm/kg,提示尿液可被肾脏稀释。多见于原发性烦渴、低溶质摄入。若尿渗透压大于100mOsm/kg,需进一步继续检查判断。
4、尿钠浓度大于30mmol/L,应考虑是否由利尿剂或肾病引起;若≤30mmol/L,提示有效动脉容量降低,应进一步检查。
5、血容量是否不足需综合判断,包括:患者是否存在腹泻、呕吐、摄入减少等危险情况;体格检查是否有黏膜干燥、心率加快、体位性低血压等;有条件可进行血流动力学监测检查,结合血钠、尿钠、血尿渗透压综合判断。
当临床医师无法评估时,可进行以下方式进行判断:
(1)输液实验:输注生理盐水0.5-1L,低血容量低钠血症可纠正,但SIAD患者尿钠增加。
(2)低容量低钠血症应判断肾外和肾脏失盐因素,在使用利尿剂因素下,血清尿酸一般大于300µmml/L排泄分数不高;排泄分数大于12%多为SIAD(小于240µmol/L);小于4%多为血容量不足或肾是肾上腺功能减退。
表3 SIAD美国及欧洲诊断标准

(3)等容量或高容量患者中需综合判断心肝肾、甲状腺功能等。
6、其他可利用诊断及及鉴别检查:如心肌酶、中心静脉压、肝功能、脑钠肽、心电图、心脏超声等明确心肝肾功能;甲功测定、醛固酮、促肾上腺皮质激素、血皮质醇等检查排除甲状腺、肾上腺等疾病;合并代碱中毒的患者,可结合尿氯浓度小于30mmol/L判断细胞外液容量不足。
7、感染新冠病毒(COVID-19)出现恶心呕吐而引起的低钠血症也是常见因素之一。低钠血症与COVID-19导致的重症肺炎有一定联系,可以预测其严重程度及预后。
8、肾脏疾病导致的低钠血症中,肾脏因疾病因素导致对血浆渗透压、尿钠的调节减弱,尿渗透压和尿钠调节能力变化等,这些指标在肾脏疾病中无法准确等反映血钠稳态。
要点四:严重症状低钠血症应尽快诊断评估,并进行高渗盐水治疗
严重症状低钠血症治疗:
1、 起初1小时内,20分钟内输注3%氯化钠注射液150ml。20分钟复测血清钠离子浓度。并在第2个20分钟内继续输注3%氯化钠注射液150ml。重复该步骤2次或血清钠离子升高幅度达到5mmol/L。超重或消瘦可按照2ml/kg输注。
2、 症状缓解可调整为0.9%氯化钠注射液维持治疗。期间6、12及24小时各复查一次血清钠离子。症状未改善着可继续输注3%氯化钠注射液,每小时升高血清钠1mmol/L,总计血清钠升高幅度达到10mmol/L或血清钠达到130mmol/L;该过程至少每4小时复查一次血清钠。
3、术后低钠、与颅脑疾病相关的低钠血症,在最初的6小时内血清钠升高幅度应该达到4-6mmol/L。
要点五:中度症状低钠血症治疗应注重两个“24小时”
20分钟内输注3%氯化钠注射液150ml,第一个24小时血清钠离子升高幅度不超过10mmol/L,随后每一个24小时升高不超过8mmol/L。直至血清钠浓度达到130mmol/L。并在治疗后1,6及12小时复查一次血清钠。
要点六:急性低钠重在寻找病因
对于无严重症状的急性低钠血症,在评估后4小时复查血清钠离子。急性低钠血症不以升高血清钠为主要目的,而在于寻找原因,如疾病或某些药物等。治疗上基本同中度症状低钠血症。
要点七:不同容量低钠血症治疗各有特点(表4)
表4 不同容量低钠血症治疗及注意事项

1、无严重症状的慢性低钠血症需寻找可能导致的原因;
2、中度及重度SIAD患者单纯限制液体很难升高血清钠离子浓度。这些特殊群体使用抗利尿激素(AVP)V2受体拮抗剂可得到一定的改善。使用AVP V2注意事项:
1) AVP V2尽量不与其他纠正低钠的药物联合使用;
2) 应该从小剂量开始使用,起初治疗24-48小时要密切监测血清钠水平(6-8小时/次);
3) 渴感减退,或病情恶化,水摄入困难时,要立即停用,增加血清钠监测频率;
4) 为减少AVP V2使用,减轻不良反应,也可间歇性给药。
要点八:纠正钠水平不宜过快,警惕ODS
慢性低钠血症纠正过快引起的神经病变称为ODS。低钠血症本身可引起神经系统症状,病情稳定数天后再次出现神经系统变化,应考虑ODS的可能。ODS的危险因素包括:
1) 血清钠≤105mmol/L;
2) 低血容量;
3) 低钾血症;
4) 营养不良;
5) 酗酒;
6) 严重肝病。
这部分高危群体,任意24小时内血清钠纠正的速度不宜超过8mmol/L;非ODS高危群体,任意24小时血清钠纠正速度不宜超过10mmol/L,48小时不宜超过18mmol/L。
若纠正过快,应停止当前治疗,补水处理(3.0ml∙kg-1∙h-1)、去氨加压素(q8h,每次2-4µg,肠道外给药)等,也可酌情使用糖皮质激素。
要点九:生活方式调理也不可忽视
1、饮食:
低钠血症合并HF、使用袢利尿剂的群体,饮食上增加钠盐摄入。
如有大量出汗或者腹泻时酌情增加钠盐摄入。
饮食中避免食用生冷、刺激和油腻的食物。警惕胃肠炎恶心呕吐、腹泻等加重电解质紊乱。
2、运动:
运动相关性低钠血症(EAH)是一种常见的危及生命的耐力运动并发症。最早会先出现头痛、恶心及晕厥。
女性、体重指数(BMI)小于20kg/m2、肾功能不全的老年人是EAH的危险群体。
运动建议:
1)运动前1周进行平衡膳食,烹制食物中多加一些盐分;
1) 运动前一天晚上、运动当天以及运动前30分钟分别饮水500毫升;
2) 避免饮用咖啡、茶、纯净水及酒精等。
来源 医脉通内分泌频道
本文为转载文章,如有侵权请联系作者删除。本文仅供健康科普使用,不能做为诊断、治疗的依据,请谨慎参阅
发表于:2024-01-07