医学科普
发表者:孙建 人已读
一、 “发物”的中医理论内核:从概念到临床
“发物”一词最早见于明代《普济方》,清代以后才与“忌口”深度绑定。是中医“药食同源”与“辨证论治”思想在饮食领域的体现。其核心是 “食物的偏性”与“人体的病性”相互作用的结果。中医历代典籍仅笼统描述为“能动风、发毒、助火、生痰”,“发物”而并非简单的食物清单。
1. 核心定义与机制:
“发物”指那些因其食性(寒、热、温、凉)和食味(辛、甘、酸、苦、咸)的偏颇,在患者特定体质和疾病阶段,可能助长病邪、诱发旧疾或加重现有症状的食物。其作用机制在于打破了机体在病理状态下的脆弱平衡。
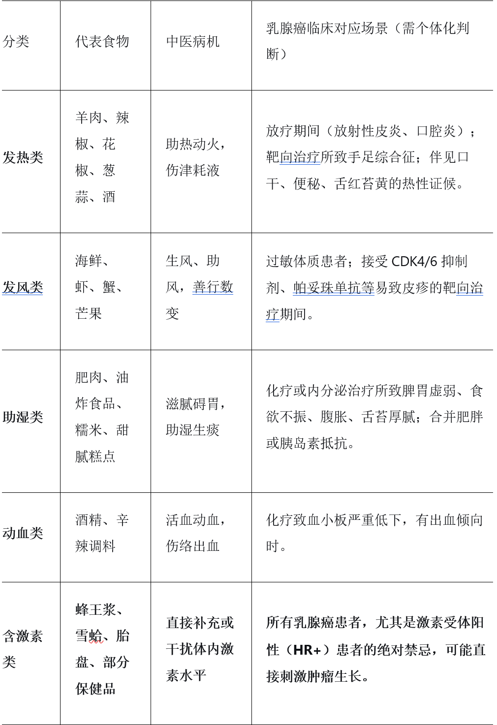
2. 乳腺癌相关的“发物”分类:
为便于临床应用,可将常见“发物”分类如下,并与乳腺癌具体场景对应:

: “发物”具有相对性。同一种食物对不同证型、不同疾病状态的人,性质可截然不同。海鱼对气血两虚、营养不良的患者是“补物”;但对正经历严重靶向药皮疹的患者,则可能为“发物”。 同一种食物,烹饪方式不同,“发物属性” 会发生改变。红烧羊肉、羊肉火锅(加辣椒、花椒)→ 热性增强,属于 “热性发物”;而清炖羊肉(加萝卜、生姜去膻,不加辣椒)→ 热性减弱,变为 “温补食材”。
二、 现代医学的审视:为“发物”寻找科学注脚
现代医学虽无“发物”概念,但其部分现象可从以下机制得到解释:
1、过敏与免疫激活: “发风类”食物中的异性蛋白可作为过敏原,诱发I型超敏反应,与靶向药皮疹叠加,加重皮肤毒性。
2、促炎机制: 高脂、高糖的“助湿类”食物可能激活NF-κB等通路,促进TNF-α、IL-6等促炎因子释放,理论上不利于控制肿瘤相关的慢性炎症微环境。
3、代谢干扰: “助湿类”食物可能加剧体重增加和胰岛素抵抗,而后者是乳腺癌的不良预后因素。
4、药物-食物相互作用: 西柚是典型例子,它通过抑制CYP3A4酶,显著影响许多化疗药(如依托泊苷)和靶向药(如依维莫司)的代谢,导致血药浓度异常升高,毒性增加。
5、直接激素样作用: 蜂王浆、蜂胶、紫河车、雪蛤(林蛙输卵管)、胎盘制品、等含内源性动物雌激素,对HR+乳腺癌是明确的危险因素。
现代医学的核心立场:无高级别证据表明普遍忌食海鲜、禽肉等“发物”能改变乳腺癌预后。最大的风险是营养不良: 盲目忌口导致蛋白质-能量营养不良,是导致治疗耐受性下降、毒性增加、生存期缩短和生活质量恶化的首要饮食因素。
三、 临床实践:个体化饮食决策路径
面对患者疑问,应具体情况具体分析,而不是一刀切的回答。
第一步:四个维度全面评估——构建饮食处方的基础
1、疾病与治疗维度:分子分型,HR+患者严格规避激素类食物;HER2+患者关注心脏健康饮食。治疗阶段与副作用,化疗(恶心/腹泻/骨髓抑制)、放疗(皮肤/黏膜损伤)、靶向治疗(皮疹/腹泻)、内分泌治疗(关节痛/体重管理)。
2、营养状况维度: 使用NRS 2002等工具进行营养风险筛查,关注体重变化、BMI及进食量。
3、中医证候维度: 粗略判别患者当前主导证型(如热毒炽盛、气血两虚、脾胃虚弱、肝气郁结)。肝郁化火型、阴虚内热型禁忌热性发物,气血亏虚型禁忌寒性发物+助湿发物,痰湿内蕴型禁忌助湿发物
4、个人史维度: 食物过敏史、饮食习惯与文化信仰。
第二步:分层决策——从绝对禁忌到鼓励摄入
1、绝对禁忌(对所有患者):
富含雌激素的补品(蜂王浆、雪蛤等)。霉变食物。与当前所服药物存在明确相互作用的食物(如西柚)。个人明确过敏的食物。
2、阶段性调整/限制(视情况而定):
术后早期(1–2 周内)→多见“气血两亏、余热未清”。此时宜清淡、易消化、高蛋白;避免大辛大热、过于滋腻即可。普通鱼虾、鸡蛋羹、瘦肉末均可食用。
化疗致腹泻时 → 暂避助湿类(油腻)、冷积类(生冷)。
放疗致口腔炎时 → 暂避发热类(辛辣、燥热)。
靶向治疗致严重皮疹时 → 谨慎尝试发风类(海鲜),并观察反应。
内分泌治疗期 → 药物本身易致“阴虚内热”。 “发热之物”如羊肉、桂圆、辣椒、烈酒可酌减;但非绝对禁忌,尤其本来阳虚怕寒体质的患者。
白细胞/血小板低下时 → 必须保证优质蛋白摄入,鸡肉、鱼肉、蛋奶不再是“发物”,而是“救兵”。
康复期 →饮食原则与“癌症二级预防”一致:维持适宜体重(BMI 18.5–24),每周 ≥150 min 中等强度运动;食谱参照地中海模式——全谷、蔬果、豆类、橄榄油、深海鱼,限制红肉及加工肉、含糖饮料。此阶段除前述“真禁忌”食品外,传统意义上的“发物”基本都可纳入轮换食谱,以保证营养多样性和生活质量。
3、鼓励摄入(在无上述禁忌的前提下):
优质蛋白质: 鱼、虾、去皮禽肉、鸡蛋、牛奶、豆制品是维持体重和免疫力的基石。
针对豆制品(豆腐、豆浆): 应对HR+患者进行重点教育。大豆异黄酮是植物雌激素,具有双向调节作用,大量循证医学证据支持其是保护性因素,可降低复发风险,应鼓励适量摄入而非禁止。
四、 总结与结论
对于乳腺癌患者能否吃“发物”这一问题,应树立以下核心观念:
发物”是中医经验层面的“相对忌口”概念,并无统一清单;其核心是“因病、因人、因证”而异,绝非所有肿瘤患者一刀切。
营养是基石,营养不良是比任何“发物”都更巨大且迫切的危险。 保证充足、均衡的营养摄入是支持所有抗肿瘤治疗的先决条件。
个体化是灵魂,饮食指导必须基于患者的肿瘤类型、治疗阶段、副作用、营养状况和中医体质进行“精准施膳”。切忌盲目“全素”或“全禁”。
本文是孙建版权所有,未经授权请勿转载。 本文仅供健康科普使用,不能做为诊断、治疗的依据,请谨慎参阅
发表于:2025-10-12