精选内容
-
面对肾病焦虑与尿毒症恐惧:
慢性肾脏病(CKD)被称为“沉默的杀手”,70%以上的早期患者无明显症状,肾功能即使损失超50%仍可能毫无察觉。当水肿、乏力、恶心等不适出现时,病情多已进入中晚期,治疗难度大幅增加。更值得警惕的是,肾脏、心脏与心理状态形成“三角联动”,任一环节失衡都会引发恶性循环—忽视心理问题会加速心肾损伤,而心肾病变又会加重情绪困扰。幸运的是,早期发现+规范管理+心肾协同干预+心理调节,能让绝大多数患者长期稳定病情,甚至终身不进展至尿毒症(终末期肾病)。以下基于KDIGO指南、中国慢性肾脏病防治指南及近年最新临床证据,系统解答核心健康疑问与情绪困惑,提供可落地的全周期管理方案。一、早期发现:无症状肾病的“筛查核心”肾脏损伤早期“悄无声息”,仅靠自我感觉无法察觉,定期主动筛查是唯一可靠的早期发现方式,且需兼顾心肾关联检查与心理状态评估。(一)核心筛查“三件套”(覆盖90%以上早期肾病)(二)进展与关联筛查(高危人群必做)(三)不同人群的筛查频率与重点(四)日常自查的“隐形信号”(出现1-2项建议及时筛查)1.尿液异常:泡沫尿(细小泡沫久不消散)、尿色变深(浓茶色、洗肉水样)、夜尿增多(夜间排尿>2次);2.身体不适:晨起眼睑或下肢水肿、不明原因疲劳乏力、腰酸、血压突然升高;3.关联信号:胸闷、心慌(心肾联动受损)或持续焦虑、失眠(心理压力影响肾血流)。二、治愈前景:肾病并非“全不可治”肾病能否“根治”,核心取决于疾病类型和发现时机,且心肾协同状态与心理调节会显著影响预后。核心结论:急性、早期肾病多可治愈;慢性肾病虽多不可逆,但“不能治愈”≠“无治疗价值”,规范管理可实现长期病情稳定。三、治疗价值:“治不好”更要积极治慢性肾病即使无法根治,积极规范治疗+心肾同治+心理干预仍是避免双器官恶化的唯一途径,其价值体现在多方面:(一)治疗的四大核心获益1.延缓双器官进展:规范控制血压、血糖、尿蛋白,可使肾功能下降速度降低50%-90%,多数患者终身不进入尿毒症,也不发生严重心脏病;2.降低致命风险:心肾同治能将心梗、中风等致命并发症风险降低50%以上(肾病患者首位死因是心脑血管疾病);3.维持正常生活质量:治疗可缓解水肿、乏力、胸闷、心慌等不适,心理干预能改善睡眠与情绪,患者可正常工作、社交、旅行;4.降低经济负担:早期年花费仅3000-5000元;若进展至尿毒症+心脏病,年花费可达10万元以上,且生活质量大幅下降。(二)不治疗的后果放弃治疗会导致肾功能加速恶化,5-10年内大概率进展至尿毒症,同时心脏负担骤增,心梗、心衰风险升高3-5倍,焦虑抑郁也会因身体不适加重,形成“病情恶化-情绪崩溃”的恶性循环。四、进展预测:多久会发展成尿毒症?肾病进展至尿毒症的时间无固定答案,个体差异极大,核心取决于“心肾管理水平”和“心理状态”,而非单纯“疾病名称”。(一)影响进展速度的六大关键因素(二)尿毒症风险参考(基于KDIGO2022大型队列研究)1.早期CKD(eGFR≥60)+尿蛋白<1g/天+心肾同治+心态良好:10年尿毒症风险仅5%-8%,多数终身不进展;2.中期CKD(eGFR30-45)+尿蛋白1-3g/天+合并高血压性心脏病:10年尿毒症风险25%-35%,需强化心肾同治;3.晚期CKD(eGFR<30)+尿蛋白>3g/天+合并心衰+焦虑抑郁:10年尿毒症风险60%-70%,需多学科联合干预。五、心-肾-心理的三角交互:为什么不能孤立管理?肾脏、心脏、心理并非独立存在,而是形成“一损俱损,一荣俱荣”的联动关系,任一环节失衡都会引发连锁反应。(一)核心交互机制与影响(二)恶性循环与良性循环对比1.恶性循环:负面情绪→血压/血糖控制差→心肾损伤加重→更焦虑恐惧→治疗依从性下降→病情恶化→更后悔绝望;2.良性循环:积极面对→规范治疗+健康生活→心肾指标稳定→信心增强→生活质量提高→更主动管理病情。六、面对肾病的心理情绪应对:打破负面循环确诊肾病后,出现震惊、后悔、焦虑、放弃等情绪非常正常,但长期陷入负面情绪会加速病情恶化。以下是具体应对方法:(一)接纳情绪:不压抑,先释放1.允许自己有负面情绪,不必强迫“坚强”;2.找信任的家人、朋友倾诉,或加入正规医院组织的患者互助群,分享感受与经验;3.通过写日记、听音乐、深呼吸等方式释放压力,避免情绪堆积。(二)用事实对抗恐惧:消除未知焦虑1.主动了解病情:向医生问清eGFR分期、尿蛋白水平、控制目标,知道“现在在哪、要去哪”;2.正视治疗价值:很多CKD3期患者通过规范管理,活到老都未进展至尿毒症;3.关注医学进展:现代护肾药物(如SGLT2抑制剂)能显著延缓进展,甚至部分逆转早期损伤。(三)寻求专业支持:不独自硬扛1.心理干预:焦虑/抑郁严重时(如GAD-7/PHQ-9评分≥10),咨询心理医生,必要时短期使用肾毒性小的抗焦虑/抑郁药物;2.多学科协作:肾内科+心内科+心理科联合评估,制定个性化方案;3.家庭支持:与家人沟通治疗需求与经济压力,避免独自承担心理负担。(四)建立小目标:积累信心1.拆解管理任务:不用纠结“能不能活十年”,先做好“本周盐摄入<5克”“每天按时吃药”“每月监测1次血压”等小事;2.记录进步:每次指标稳定或改善,都给自己正向反馈,积累管理信心;3.重建生活意义:肾病不是生活的全部,可培养养花、书法、散步等兴趣爱好,丰富生活,转移对病情的过度关注。七、终身护肾:心-肾-心理三位一体管理方案除了定期筛查和药物治疗,健康生活方式+心理调节是延缓心肾进展的“基石”,三者缺一不可。(一)心肾同治核心:控制关键指标1.血压:严格控制在<130/80mmHg,首选普利类/沙坦类药物(同时保护心肾);2.血糖:糖尿病患者糖化血红蛋白<7%,避免血糖剧烈波动;3.尿蛋白:目标<0.5g/天,遵医嘱使用护肾药物,不擅自调整剂量;4.心脏指标:定期监测心率、射血分数,避免心衰、心肌缺血发生。(二)饮食管理:同时护心护肾1.低盐饮食:每日盐摄入<5克,避免咸菜、加工肉等高盐食物,减少心肾负担;2.低脂低糖:避免油炸食品、甜点,降低血脂血糖,减少动脉粥样硬化风险;3.优质低蛋白:慢性肾病中晚期需在医生指导下控制蛋白质摄入,选择鸡蛋、牛奶、瘦肉等优质蛋白,避免加重肾脏负担。(三)生活方式:兼顾心肾与心理1.规律运动:每周150分钟中等强度运动(快走、太极拳、游泳),改善心肾循环、缓解焦虑;2.戒烟限酒:吸烟损伤心肾血管,酒精加重肾脏代谢负担,同时影响情绪稳定;3.睡眠充足:每天保证7-8小时睡眠,避免熬夜,减少应激激素分泌;4.避免肾毒性药物:不自行服用布洛芬等止痛药、不明中草药,就医时主动告知“心肾病史”。(四)定期随访:多学科联合评估1.肾内科+心内科:每3-12个月联合复查,根据指标调整治疗方案;2.心理评估:每年1次简易心理筛查,必要时转诊心理科;3.避免误区:不因“病情稳定”放弃复查,也不因“治不好”过度焦虑,保持规律随访节奏。八、总结慢性肾脏病的核心管理逻辑,不是“只治肾”,而是“心-肾-心理三位一体”;面对肾病的核心情绪,不是“后悔、焦虑、放弃”,而是“接纳、行动、协同管理”。1.早筛查:每年1次核心“三件套”+心电图+心理评估,用科学检查化解“我有肾病吗”的怀疑,同步守护心肾与心理;2.早干预:指标异常立即启动多学科联合就诊,不拖延、不信偏方;3.长期管:将肾病视为“可控慢性病”,坚持规范治疗+健康生活+情绪调节,绝大多数人能与心肾问题“和平共处”,拥有正常质量的人生。重要提示:本文部分内容经AI编辑整理,仅为健康科普,不能替代专业医疗诊断。若有具体检查报告(如eGFR、尿蛋白、心脏射血分数)或情绪困扰,建议尽早咨询肾内科、心内科及心理科医生,制定个性化方案。祝您心肾康健、心态平和!
李毅夫医生的科普号
2025年12月13日
61
0
2
-
肌酐超标后必须做的5件事!第3件常被忽视,现在改还来得及护住肾功能!
“肌酐一高,心里就慌”——这是很多肾病患者的真实写照。肌酐是反映肾功能的重要指标,一旦超标,意味着肾脏滤过功能可能已受损。但别慌!根据《中国慢性肾脏病防治指南》及临床经验,抓住这5个关键动作,完全能延缓病情进展,甚至逆转部分损伤。立刻查清“幕后黑手”肌酐升高可能是急性肾损伤(如药物、感染、脱水导致)或慢性肾病进展的结果。必须24小时内完成尿常规、肾脏超声、血常规检查,明确病因才能精准治疗。严格管控“入口关”肾脏一旦受损,每日食盐<5克、优质低蛋白(0.6-0.8克/公斤体重)饮食,便成为守护剩余肾功能的“黄金法则”。务必远离:❌杨桃(含神经毒素,加重肾负担);❌浓肉汤(高嘌呤、高磷,增加肾脏负荷);❌加工肉制品(含大量防腐剂及磷)。数据为证:严格坚持低蛋白饮食3个月,可使肌酐上升速度降低高达40%。控制血压血糖高血压与糖尿病是慢性肾病的“两大元凶”!关键控制目标:血压建议低于130/80mmHg;糖化血红蛋白需控制在7%以下(针对糖尿病患者)。最危险的误区:不少患者只紧盯肌酐,却对高达160/100mmHg的血压置之不理。长期如此,高压将直接“压毁”肾小球,急剧加速肾衰竭!慎用药物,避免“肾毒性暴击”某些药物可能悄悄损害肾脏:- 非甾体抗炎药(例如布洛芬、阿司匹林);-部分抗生素(如庆大霉素、万古霉素);-含马兜铃酸的中草药(包括关木通、广防己)。用药关键:所有药物须经肾内科医生评估,哪怕感冒药也需按“肾剂量”调整!定期复查,动态监测“肾健康”建议每1-3个月检查肌酐、尿素氮、尿常规和肾脏B超,像关注血压一样定期掌握肾功能变化。重要警示:尿蛋白显著升高;每晚起夜超过3次;脚踝浮肿明显加重。及时处理能避免超半数肾衰竭恶化!肾脏损害虽无法逆转,但有效延缓进展完全可以——从此刻起,用科学方式守护你的“生命之肾”!
商学征医生的科普号
2025年11月30日
63
0
0
-
KDIGO 2025 IgA肾病和IgA血管炎管理临床实践指南摘要
一、指南概述 (一)更新历程肾脏疾病:改善全球结局(KDIGO)组织于2021年发布《肾小球疾病管理临床实践指南》,其中包含IgA肾病(IgAN,参阅IgA肾病常见问题与解答)和IgA血管炎(IgAV,又称过敏性紫癜或亨-舒综合征,参阅IgA血管炎(过敏性紫癜)常见问题解答)的管理建议。2021年后,IgAN领域涌现大量新研究证据与成功的大型随机对照临床试验,推动指南于2024年进行重大更新,最终形成《KDIGO2025IgAN和IgAV管理临床实践指南》,正式发表于《KidneyInternational》2025年10月108卷第45期。 (二)核心定位本指南基于截至2023年4月(2024年8月补充)的随机对照试验(RCT)证据,以分级推荐(基于证据强度)和实践点(专家共识)形式呈现,适用于成人,并提供儿童指导。IgAN是全球最常见的原发性肾小球疾病,异质性强,受种族、遗传和环境影响;IgAV类似但更常见于儿童。指南旨在通过精准诊断、风险分层和双维度治疗,延缓疾病进展,保护患者肾功能。 二、IgAN的诊断 (一)确诊标准IgAN仅能通过肾活检确诊,目前无经过验证的血清或尿液诊断生物标志物。 (二)组织学评估需采用修订的OxfordMEST-C评分系统评估肾活检标本,包括系膜细胞增生(M)、毛细血管内细胞增生(E)、节段性硬化(S)、间质纤维化/肾小管萎缩(T)和新月体(C)。 (三)病因排查需排除继发性原因,包括IgAV、病毒感染(HIV、肝炎)、炎症性肠病、自身免疫性疾病、肝硬化、IgA为主型感染相关肾小球肾炎等。 (四)活检政策更新鼓励更宽松的肾活检策略,对于所有疑似IgAN且蛋白尿≥0.5g/d(或等效程度)的成人,均应考虑肾活检以实现早期诊断和及时治疗。 三、IgAN的预后评估 (一)风险分层工具诊断时需使用国际IgAN预测工具(含成人/儿童版本及不同活检后时间间隔版本),结合活检时的临床和组织学数据量化疾病进展风险(短期≤7年,包括50%eGFR下降或肾衰竭),为医患共同决策提供依据。建议在活检时及1-2年后重新评估,实现动态风险管理。 (二)预后生物标志物目前仅估算肾小球滤过率(eGFR)和蛋白尿是经过验证的预后指标,尚无新的特异性生物标志物。 (三)组织学结果解读MEST-C评分尚未被证实可用于判断特定治疗方案的疗效,目前不建议作为治疗选择的依据;组织病理学特征(尤其是新月体)需结合临床特征(重点是eGFR变化率)综合解读。 (四)疾病登记建议在条件允许时将患者纳入疾病登记库,并向患者及其护理人员提供国家和国际患者倡导组织信息,以获取疾病管理教育和同伴支持。 四、治疗目标与核心理念 (一)核心治疗目标1. 降低肾功能丧失速度,使终生肾功能丧失轨迹恢复至生理状态(大多数成人eGFR年下降率<1ml/min)。2. 蛋白尿控制目标更新:由2021版的<1g/d调整为<0.5g/d,理想情况下<0.3g/d(或等效程度),无论是否接受治疗均需维持该目标。3. 血压控制目标:≤120/70mmHg。 (二)双重治疗理念(2025版核心创新)治疗需同时聚焦两个维度,二者协同实施:1.靶向致病性机制:预防或减少致病性IgA生成及IgA/IgA、IgA/IgG免疫复合物(IgA-IC)形成,阻断IgA-IC介导的肾小球损伤;2.管理肾单位丢失后果:针对IgAN已导致的肾单位损伤,采取综合措施保护残余肾功能(控制高滤过压力、蛋白尿毒性、间质纤维化、系统性高血压等)。 (三)基础生活方式干预戒烟(含电子烟)、控制体重、饮食限钠(<2g/d)、规律锻炼,并按当地指南进行心血管风险评估与干预。 五、IgAN的具体治疗方案 (一)靶向致病性机制的治疗(免疫相关治疗) 1.推荐方案 2.其他可选/不推荐方案-仅限中国患者:霉酚酸酯(可作为糖皮质激素节约剂)、羟氯喹(可考虑使用)。-仅限日本患者:扁桃体切除术(其他国家不推荐)。-不推荐药物:抗血小板药、抗凝药、硫唑嘌呤、环磷酰胺(快速进展性IgAN除外)、钙调神经磷酸酶抑制剂、利妥昔单抗、鱼油。 (二)管理肾单位丢失后果的治疗(CKD相关治疗) 1.推荐药物 2.治疗选择考量因素1) 临床试验人群代表性:年龄、种族、基线eGFR、合并用药、RASi优化情况存在差异(如SGLT2i试验患者更年长、eGFR更低;TESTING以亚洲患者为主,STOP-IgAN以白种人为主)。2) 药物标签适应症:因国家/地区、批准途径(加速批准/有条件上市/完全批准)而异。3) 治疗优势:Nefecon唯一证实可降低致病性IgA及IgA-IC水平;SGLT2i可降低心血管不良事件风险;Sparsentan在RASi基础上仍显效;RASi疗效与安全性数据充分。4) 全球资源差异:新药在资源有限地区难以普及,糖皮质激素仍是重要选择,呼吁更多包容性试验。(三)临床试验参与建议条件允许时将患者纳入临床试验,但需根据新获批疗法调整试验设计(尤其是安慰剂对照试验)。 六、特殊人群与特殊情况管理 (一)肾病综合征1. 若为IgAN特定变异型(系膜增生性肾小球损伤模式),按常规IgAN治疗;2. 若为IgAN合并微小病变病(MCD),按MCD方案治疗;3. 肾病范围蛋白尿但无肾病综合征,多提示合并继发性局灶节段性肾小球硬化或广泛慢性损伤(IgAN、肥胖、未控制高血压所致)。 (二)快速进展性IgAN1. 定义:≤3个月内eGFR下降≥50%,排除其他原因的快速进展性肾小球肾炎和急性肾损伤,肾活检多显示广泛新月体形成。2. 治疗:按KDIGO2024ANCA相关血管炎指南,给予环磷酰胺联合全身性糖皮质激素治疗;无充分证据支持利妥昔单抗使用。 (三)急性肾损伤(AKI)1. 常见于快速进展性IgAN或疾病急性发作伴肉眼血尿;2. 治疗:以支持性护理为主,若血尿停止后2周肾功能无改善,需考虑重复肾活检。 (四)生育期女性1. 孕前管理:孕前咨询,停用RASi、SGLT2i、Sparsentan和Nefecon,使用妊娠相容降压药优化血压控制;有进展风险者,建议孕前优化IgAN免疫发病机制相关治疗以稳定病情。2. 孕期用药:可使用全身性糖皮质激素,不建议使用Nefecon(C类风险)。 (五)儿童IgAN/IgAV1. 指南协调:KDIGO2025指南与国际儿科肾脏病协会(IPNA)2025年儿童管理建议保持一致。2. 诊断:活检更常见,需排除继发性原因。3. 治疗目标:蛋白尿≤200mg/d(或PCR≤200mg/g)。4. 治疗方案:RASi为首选;高风险病例可使用糖皮质激素;更积极使用免疫抑制剂。5. 随访:需长期随访,即使完全缓解后仍可复发;尿监测≥6个月,随访≥5年。6. 证据局限:现有证据多来自回顾性研究和观察性数据,缺乏高质量临床试验,存在未满足的临床需求。 七、IgA血管炎(IgAV)管理 (一)诊断1. 儿童:基于国际标准(紫癜+其他表现)。2. 成人:无统一标准;若蛋白尿≥0.5g/d持续>4周或RPGN,应行肾活检确诊IgAVN;需排除继发原因和恶性肿瘤。 (二)预后高血压、蛋白尿为不良预后因素;MEST-C分数有初步研究,但国际IgAN预测工具不适用。 (三)治疗1. 预防肾炎:不推荐全身糖皮质激素预防孤立性肾外IgAV(证据等级1B)。2. 进展性病例:蛋白尿≥0.5g/d表示风险;采用与IgAN类似的双重治疗策略,但无针对IgA-IC的特异性药物;可考虑减量糖皮质激素+抗菌预防;使用RASi+SGLT2i管理通用反应;血压控制目标≤120/70mmHg,配合生活方式干预。3. RPGN:评估风险-获益后,按ANCA血管炎指南治疗。 (四)药物适用性目前获批或处于IgAN临床试验阶段的药物尚未在IgAV中验证,其适用性有待证实。 八、与2021版指南的核心差异 九、未来展望与研究重点 (一)新药研发方向多项III期临床试验正在进行,靶向通路包括:APRIL/BAFF调控(如atacicept、povetacicept)、补体通路抑制(因子B抑制剂、C5抑制剂)、内皮素A受体阻断(如atrasentan)等,IgAN正进入多靶点精准治疗时代。 (二)高优先级研究方向1.国际IgAN预测工具的种族验证与动态化优化;2.预后/疗效预测生物标志物的开发;3.炎症与纤维化机制的深化研究;4.优化临床试验设计,探索替代终点;5.联合治疗策略的疗效与安全性验证;6.开展更具全球包容性的临床试验,覆盖不同资源水平地区。 十、核心结论IgAN并非进展缓慢、预后良好的疾病,而是多呈持续进展性,未充分治疗者多数需肾脏替代治疗。KDIGO2025指南是首个真正进入“精准治疗时代”的IgAN指南,通过“双驱动病理模型”重新定义疾病本质,以国际IgAN预测工具为风险管理核心,以已获批新药和未来新药群为治疗主轴,实现了疾病认知框架、治疗格局的根本性更新。指南同时兼顾全球资源差异,强调动态评估与个体化治疗,为临床实践提供了更全面、更具操作性的指导,未来将随临床证据积累持续迭代更新。附:国际IgAN预测工具1. 国际IgAN预测工具(IRP-IgAN)链接https://cals.medlive.cn/calc/show/2?id=calc-13762. InternationalIgANephropathyPredictionTool(链接https://www.mdcalc.com/calc/10533/international-iga-nephropathy-prediction-tool)原文来源:1. FloegeJ,BarrattJ,CookHT,etal.ExecutivesummaryoftheKDIGO2025ClinicalPracticeGuidelinefortheManagementofImmunoglobulinANephropathy(IgAN)andImmunoglobulinAVasculitis(IgAV).KidneyInt.2025Oct;108(4):548-554.doi:10.1016/j.kint.2025.04.003.2. KidneyDisease:ImprovingGlobalOutcomes(KDIGO)IgANandIgAVWorkGroup;RovinBH,BarrattJ,CookHT,NoronhaIL,ReichHN,SuzukiY,TangSCW,TrimarchH,FloegeJ.KDIGO2025ClinicalPracticeGuidelinefortheManagementofImmunoglobulinANephropathy(IgAN)andImmunoglobulinAVasculitis(IgAV).KidneyInt.2025Oct;108(4S):S1-S71.doi:10.1016/j.kint.2025.04.004.
李毅夫医生的科普号
2025年11月24日
165
0
2
-
从“激素”到生物制剂:免疫抑制剂在肾脏病中的应用
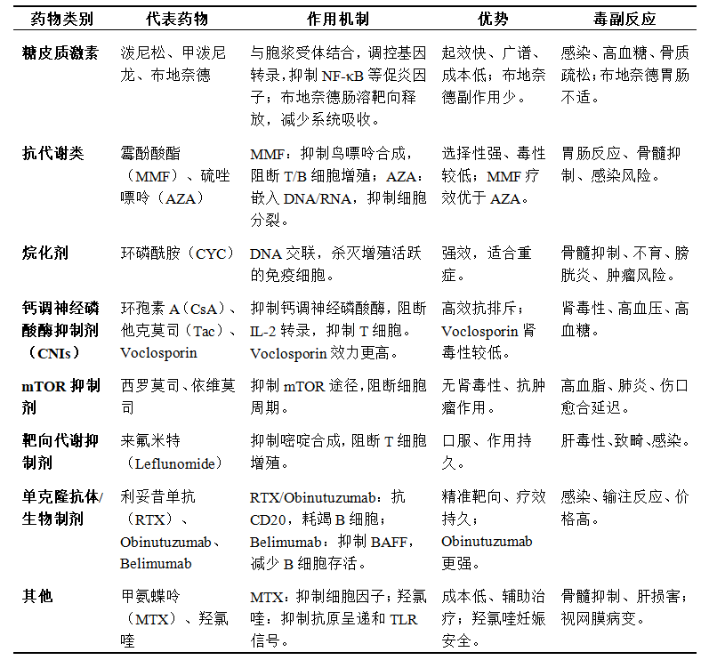
肾脏是人体重要的“过滤器”,当免疫系统异常攻击肾脏(如诱发自身免疫性肾小球肾炎)或肾移植后机体出现排斥反应时,肾脏疾病便可能发生,而免疫抑制剂作为这类疾病的核心治疗手段,能通过调控过度激活的免疫反应减轻肾脏炎症、保护肾功能,其不仅广泛用于狼疮性肾炎、IgA肾病、膜性肾病、局灶节段性肾小球硬化等自身免疫相关肾病,也用于肾移植后排斥反应的防治,药物家族涵盖传统药物(如糖皮质激素、环磷酰胺、霉酚酸酯、硫唑嘌呤及钙调神经磷酸酶抑制剂环孢素A、他克莫司)、新兴生物制剂(利妥昔单抗、贝利尤单抗)与基础用药羟氯喹,以下结合KDIGO最新指南及ALMS、REGENCY等临床试验证据,简要介绍其作用机制、具体应用及用药注意事项,帮助患者和家属更清晰地理解治疗选择。一、什么是免疫抑制剂?它们如何保护肾脏?患者常将“激素”和“免疫抑制剂”混为一谈。实际上,“激素”是体内所有化学信使的总称,而临床上常说的“激素”多特指糖皮质激素。甾体激素是激素的一类,包括糖皮质激素和盐皮质激素(如醛固酮);糖皮质激素(如泼尼松)既属于甾体激素,又是免疫抑制剂家族的首个成员。免疫抑制剂则泛指一类能减弱或调控免疫系统功能的药物,包括糖皮质激素、环磷酰胺、他克莫司等。因此,可用公式表示其关系:激素⊃甾体激素⊃糖皮质激素⊂免疫抑制剂。在肾脏疾病中,免疫系统可能因自身免疫性疾病(如狼疮性肾炎、IgA肾病)或移植后排斥反应而异常活跃,导致肾小球炎症、蛋白尿,甚至肾功能衰竭。免疫抑制剂通过以下机制发挥作用:抑制免疫细胞:阻止T细胞、B细胞的活化与增殖,减少免疫攻击。阻断炎症信号:抑制炎症因子(如IL-2、TNF-α)的产生,减轻组织损伤。减少抗体生成:降低致病抗体水平,改善抗体介导的疾病。常见需要免疫抑制治疗的肾脏疾病包括狼疮性肾炎(LN)、IgA肾病(IgAN)、局灶节段性肾小球硬化(FSGS)、膜性肾病(MN)、ANCA相关性血管炎及肾移植排斥反应。具体药物选择需结合病情严重程度、患者年龄、生育计划及合并症等因素,进行个体化调整。二、免疫抑制剂的分类与机制糖皮质激素(如泼尼松)是广义上的免疫抑制剂,但免疫抑制剂家族远不止于此。根据作用机制和靶点,肾脏疾病常用免疫抑制剂可分为:糖皮质激素广谱抑制炎症和免疫细胞功能,如泼尼松通过基因调控减少炎症因子,广泛用于急性肾炎。新型靶向释放制剂布地奈德在肠道派尔斑局部释放,减少致病Gd-IgA1抗体,系统副作用显著降低。抗代谢类/抗增殖剂抑制核酸合成,阻断淋巴细胞增殖(如硫唑嘌呤、霉酚酸酯)。烷化剂破坏DNA,直接杀灭免疫细胞(如环磷酰胺)。钙调神经磷酸酶抑制剂(CNIs)抑制T细胞激活信号,如环孢素、他克莫司,以及新型Voclosporin。mTOR抑制剂阻断细胞周期和增殖,如西罗莫司、依维莫司。靶向代谢抑制剂选择性抑制T细胞代谢和增殖(研究阶段)。单克隆抗体/生物制剂精准靶向免疫细胞或特定通路:利妥昔单抗(RTX):抗CD20,清除B细胞,用于MN、ANCA血管炎。Obinutuzumab:II型抗CD20,诱导B细胞凋亡更强,REGENCY试验显示在LN中疗效优于对照。Belimumab:抑制BAFF,减少B细胞存活,BLISS-LN试验证实联合治疗提高LN缓解率。新兴药物:如Felzartamab(抗CD38,靶向浆细胞)和Iptacopan(补体C3b抑制剂),正在MN和IgAN试验中,2025年结果待公布。其他辅助药物如甲氨蝶呤、羟氯喹等,可调节免疫反应、减少复发。临床上常采用低剂量多药联合策略,以提高疗效、减少单药毒性。整体来看,从经典糖皮质激素到精准生物制剂,免疫抑制剂谱系不断扩展,使肾脏免疫疾病治疗逐步进入个体化和靶向化时代。以下表格总结主要类别的详细机制、代表药物和总体优势/缺点:三、免疫抑制剂在常见肾脏疾病中的应用免疫抑制剂治疗策略分为诱导期(控制急性炎症)和维持期(稳定病情、预防复发)。以下是主要肾脏疾病的首选方案、临床证据和注意事项。1.狼疮性肾炎(LN)LN是系统性红斑狼疮的肾脏表现,重症病例需强效治疗。诱导期:首选:激素(甲泼尼龙静脉冲击后泼尼松口服)+MMF或CYC。ALMS研究显示MMF缓解率56.2%,与CYC(53%)相当。替代:多靶点疗法(Tac+MMF+激素),AURA-LV研究显示Voclosporin完全缓解率32.6%(对照19.3%)。维持期:MMF、AZA或来氟米特。MAINTAIN研究表明AZA10年肾生存率与MMF相当。生物制剂:Belimumab:BLISS-LN试验证实其提高缓解率,适合轻中度LN。Obinutuzumab:REGENCY试验显示更高肾响应率,2025年FDA接受sBLA用于LN。RTX:LUNAR研究显示对非裔等亚组有效。注意事项:重症III/IV型LN优先CYC,需监测卵巢毒性和感染。2025ACR指南建议缓解后3-5年逐渐减停免疫抑制。注:对于有生育保留需求的患者,临床仍推荐使用MPAA(霉酚酸类药物,如霉酚酸酯、肠溶霉酚酸钠),核心原因在于其相较于环磷酰胺(CYC),生育毒性更低且可逆性更好。尤其针对年轻女性或男性狼疮性肾炎(LN)患者,若尚未完成生育计划,医生通常会优先选择MPAA替代环磷酰胺进行诱导治疗—既能通过调控免疫有效控制LN病情、减少肾脏损伤,又能最大程度降低对生殖细胞的毒性,保护后续生育能力。待病情达到稳定缓解状态后,若患者有怀孕计划,可停用MPAA,并改用孕期安全性明确的免疫抑制剂(如硫唑嘌呤)维持治疗,在保障母胎安全的同时,持续控制肾脏疾病活动。2.IgA肾病(IgAN)IgAN治疗以支持疗法(ACEi/ARB、SGLT2抑制剂)为主,KDIGO2024更新强调优化支持治疗。免疫抑制用于高风险病例(蛋白尿>1g/天,活跃炎症)。首选:布地奈德:16mg/天,靶向肠道减少Gd-IgA1,NefIgArd试验显示减少蛋白尿25-30%,eGFR下降速率降低50%。2025FDA完全批准为IgAN进展风险成人用药。泼尼松:0.5-1mg/kg/d,3-6个月,改善蛋白尿和肾功能。替代:MMF(重症)或来氟米特(中国中心常用,证据有限)。新兴:Sparsentan(非免疫抑制,为内皮素A受体与血管紧张素II1型受体双重受体拮抗剂),2025FDA批准用于IgAN。注意事项:避免肾功能严重减退者使用免疫抑制,布地奈德需监测胃肠反应。3.局灶节段性肾小球硬化(FSGS)原发性FSGS以激素为主,继发性针对原发病因。首选:泼尼松,60-80%初治患者敏感,疗程3-6个月。激素抵抗/依赖:CsA(稳定足细胞)或MMF。CsA直接减少蛋白尿,但需监测肾毒性。难治性:CYC、RTX或Belimumab。补体抑制剂如Iptacopan正在试验。注意事项:支持治疗(降压、蛋白尿控制)为基石,生物制剂证据尚有限。4.膜性肾病(MN)MN为抗体介导疾病(主要靶抗原PLA2R),治疗针对高风险病例(蛋白尿>3.5g/天)。首选:RTX375mg/m²单次或每周一次,最多4次或两次1000mg,间隔两周,若达部分缓解,可在6个月后重复给药。替代:烷化剂+糖皮质激素(Ponticelli方案)或钙调神经磷酸酶抑制剂(CNI,e.g.,环孢素、他克莫司)。生物制剂扩展:Obinutuzumab(更强B细胞耗竭),Felzartamab(抗CD38)试验中。至2025年,膜性肾病的标准治疗格局已经确立:RTX为首选,替代方案仍包括传统的烷化剂/激素联合和CNI,难治或复发可考虑obinutuzumab等新型B细胞靶向药物。同时,免疫动态监测(如PLA₂R抗体)和血栓预防成为治疗管理的关键点。注意事项:抗PLA2R阳性提示活跃,保守治疗适合低风险病例。5.ANCA相关性血管炎诱导期:激素+CYC或RTX(一线选择),若病情复发或既往治疗失败,将RTX置于优先级更高位置。维持期:AZA或MMF。条件允许,推荐以RTX优于MTX或AZA,因再发率较低。生物制剂扩展:Avacopan(C5a受体拮抗剂)减少激素用量。注意事项:RTX对难治性病例效果显著,需监测感染。6.肾移植后抗排斥核心方案:Tac+MMF+激素(Symphony研究Tac排斥率12%)。mTOR抑制剂(西罗莫司)用于CNI替代。诱导:低风险用巴利昔单抗,高风险用抗胸腺细胞球蛋白(ATG)。生物制剂:RTX用于抗体介导排斥。注意事项:长期监测血药浓度,调整剂量以平衡排斥和毒性。四、如何选择合适的免疫抑制剂?选择免疫抑制剂需考虑以下因素:疾病类型与严重程度:重症LN或ANCA血管炎需强效诱导(如CYC),轻症IgAN可用布地奈德。患者特征:年龄与生育需求:CYC对性腺毒性大,年轻患者慎用;AZA、羟氯喹妊娠安全。合并症:糖尿病患者避免Tac/激素,慢性肾功能不全慎用CNIs。经济因素:生物制剂(如RTX、Obinutuzumab)价格高,MMF/AZA更经济。监测需求:CNIs需血药浓度监测,AZA需TPMT基因筛查,布地奈德关注胃肠反应。联合用药是常见策略,如激素+MMF降低单药剂量,减少副作用。治疗需定期评估肝肾功能、血常规、血压和感染征象。五、副作用与注意事项免疫抑制剂的副作用不可忽视,需密切监测。以下是常见药物的不良反应和监测重点:特别注意:感染风险:所有免疫抑制剂增加感染风险,避免活疫苗,定期筛查乙肝、结核等。妊娠计划:MMF、CYC、RTX禁用,需备孕前停药;AZA、羟氯喹安全。癌症风险:长期使用AZA或CYC可能增加肿瘤风险,需远期监测。六、2025年最新进展与未来趋势2025年,肾脏疾病免疫抑制治疗呈现以下趋势:减少激素依赖:布地奈德作为靶向疗法减少系统副作用,FDA批准用于IgAN进展风险患者。生物制剂崛起:Obinutuzumab(LN)、Felzartamab(MN)等新型抗体显示更高精准性和疗效。多靶点疗法:Voclosporin联合MMF在LN中疗效显著,减少肾毒性。补体抑制剂:Iptacopan等针对IgAN和FSGS的试验进展,2025年数据将进一步明确。精准医学:TPMT基因筛查优化AZA剂量,血药浓度监测确保CNIs安全。KDIGO2025草案强调儿童肾病综合征和IgAN的生物标志物(如Gd-IgA1)标准化,个性化治疗成为焦点。结语从经典的糖皮质激素到精准的生物制剂,免疫抑制剂为肾脏疾病患者提供了多样化的治疗选择。无论是快速控制炎症的泼尼松,还是靶向肠道释放的布地奈德,抑或精准耗竭B细胞的Obinutuzumab,每种药物都在不同场景中发挥独特作用。但治疗并非一蹴而就,需权衡疗效与副作用,结合患者具体情况制定方案。患者应与医生密切合作,定期监测,确保治疗安全有效。如果您或家人面临肾脏疾病,建议咨询肾内科专家,获取个性化建议,守护肾脏健康!主要参考文献:1.KidneyDisease:ImprovingGlobalOutcomes(KDIGO)CKDWorkGroup.KDIGO2024ClinicalPracticeGuidelinefortheEvaluationandManagementofChronicKidneyDisease.KidneyInt.2024;105(4S):S117-S314.2.《延缓慢性肾脏病进展临床管理指南(2025年版)》专家组.延缓慢性肾脏病进展临床管理指南(2025年版)[J].中华肾脏病杂志,2025,41(6):455-488.3.中国狼疮肾炎诊治和管理指南工作组,国家肾脏疾病临床医学研究中心.中国狼疮肾炎诊治和管理指南(2025版)[J].中华医学杂志,2025,105(22):1783-1819.DOI:10.3760/cma.j.cn112137-20250327-00748.4.2025《中国成人IgA肾病及IgA血管炎临床实践指南(预审版本)》5.SammaritanoLR,AskanaseA,BermasBL,etal.2024AmericanCollegeofRheumatology(ACR)GuidelinefortheScreening,Treatment,andManagementofLupusNephritis.ArthritisRheumatol.2025;77(9):1115-1135.6.KidneyDisease:ImprovingGlobalOutcomes(KDIGO)LupusNephritisWorkGroup.KDIGO2024ClinicalPracticeGuidelineforthemanagementofLUPUSNEPHRITIS.KidneyInt.2024;105(1S):S1-S69.7.BlaziusB,TroostJP,KoppJB,etal;CureGlomeruloNephropathy(CureGN)StudyConsortium.ClinicalDecision-MakingAboutImmunosuppressiveTreatmentinFocalSegmentalGlomerulosclerosis.KidneyMed.2025;7(4):100975.8.BritishSocietyforRheumatologyGuidelineSteeringGroup,The2025BritishSocietyforRheumatologymanagementrecommendationsforANCA-associatedvasculitis,Rheumatology,2025,64(8):4470–4494.本文部分内容经AI编辑整理
李毅夫医生的科普号
2025年09月03日
259
0
1
-
是不是所有的肾病蛋白尿患者都需要做肾穿刺?
一般来说,肾穿刺是肾病科确诊各种肾病病理类型的金指标。也就是说,要想知道是肾病蛋白尿是哪种肾病类型,就必须住院做肾穿,取出少许肾组织进行病理诊断。但是,近年来,对于特发性膜性肾病的诊断有一个很大的进展,,这就是“抗PLA2R抗体”的发现。抗PLA2R抗体也就是抗M型磷脂酶A2受体抗体。有研究证实,在特发性膜性肾病的患者中,血清抗PLA2R抗体阳性者约占70%-80%。而在健康人和非膜性肾病的肾病患者的血清抗PLA2R抗体检测均为阴性。所以,目前认为测定血清抗PLA2R抗体可以用来诊断特发性膜性肾病。如果肾病蛋白尿患者的血清抗PLA2R抗体是阳性的,那么,特发性膜性肾病的诊断可以基本确立,不需要再做肾穿刺来了。
中国中医科学院西苑医院科普号
2025年08月05日
141
1
0
-
哪些肾脏疾病应该到泌尿外科就诊?
原小斌医生的科普号
2025年08月03日
18
0
2
-
音乐疗愈:慢性肾病患者的“无创心灵处方”
在慢性肾脏病(CKD)患者的漫长治疗旅程中,除了肾功能的逐渐衰退,还有一个“隐形杀手”常被忽视——抑郁症。数据显示,CKD患者中抑郁症的患病率高达25%-73%,且随病情进展逐渐升高,血液透析患者的抑郁风险高于腹膜透析患者,更是显著高于透析前患者。抑郁不仅会加剧疲劳、失眠等不适,还会增加住院率和死亡率,形成“生理-心理”的恶性循环。而传统抗抑郁药物在CKD患者中疗效有限,甚至可能增加健康风险。此时,音乐治疗作为一种安全、无创的非药物干预方式,正为这一群体带来新的希望。 一、为什么CKD患者更需要关注“心灵健康”?CKD是一种进展性慢性疾病,患者不仅要面对肾功能下降带来的身体负担,还要承受长期治疗(如血液透析)的压力。透析过程中的穿刺疼痛、每周多次的治疗时间占用、贫血和骨病等并发症,都会不断消磨患者的心理防线,诱发或加重抑郁。更棘手的是,CKD的常见症状(如疲劳、睡眠障碍、认知下降)与抑郁症状高度重叠,容易被误诊或漏诊。研究发现,超过1/4的CKD患者合并抑郁,影响超700万人;而抑郁又会反过来加速CKD的恶化,形成“双向伤害”。这意味着,对CKD患者而言,“治身”的同时必须“疗心”。 二、音乐治疗:不只是“听音乐”那么简单提到音乐与健康,很多人会想到“听首歌放松一下”。但音乐治疗远不止于此—它是由专业音乐治疗师主导,以音乐为媒介,通过结构化干预实现生理、心理或社交目标的循证医疗手段。与单纯“被动听乐”不同,专业音乐治疗会根据患者的病情、情绪状态甚至文化背景定制方案。例如,对焦虑明显的血液透析患者,治疗师可能选择60-80bpm(与静息心率接近)的舒缓旋律,配合呼吸训练;对社交孤立的患者,则可能组织团体合唱或打击乐活动,通过音乐互动重建连接。 三、音乐治疗对CKD患者的6大核心益处经过多项临床研究验证,音乐治疗能在多个维度为CKD患者带来积极影响: 1.缓解焦虑与抑郁,给心灵“减压”透析过程中,患者常因对治疗的担忧或环境陌生感到焦虑。研究显示,接受音乐治疗的CKD患者,抑郁评分(BDI)和焦虑评分(STAI)可在2-8周内显著下降(BDI/STAI评分降低达8-43.5%),效果优于常规护理。 原理:音乐能调节大脑边缘系统(情绪中枢),降低压力激素(皮质醇)水平,就像给过度紧张的神经“松绑”。 2.减轻疼痛与不适,让治疗更轻松血液透析中的穿刺痛、肌肉痉挛,或长期患病带来的慢性疼痛,都能被音乐“中和”,使治疗时间感知缩短30%,提高透析耐受性。巴西一项研究发现,接受音乐治疗的血透患者,疼痛评分降低41.8%-61.5%,对止痛药的需求也随之减少。原理:音乐通过激活大脑奖赏通路、分散注意力,提高疼痛阈值,就像给身体加了一层“隐形防护盾”。 3.调节生理指标,给身体“维稳”对合并高血压的CKD患者,音乐放松训练可使血压下降3-10mmHg,心率和呼吸节奏也会更平稳。这是因为舒缓的音乐能激活副交感神经,抑制过度活跃的交感神经,让身体从“应激状态”切换到“休息模式”。 4.改善睡眠,告别“失眠魔咒”CKD患者常因瘙痒、不宁腿综合征等问题失眠。睡前30分钟聆听慢节奏音乐(如古典乐、自然流水声),可显著提高睡眠质量——研究显示,坚持4周后,患者的睡眠评分(PSQI)会明显下降,白天的疲劳感也随之减轻(总体疲劳评分降低40%+)。 5.提升生活质量,重燃对生活的热情在巴西的一项临床试验中,23例血透患者接受8次音乐治疗后,生活质量的8个维度(包括活力、心理健康、日常功能等)均有显著改善。音乐能唤起积极回忆、提供情感表达的出口,让患者在病痛中重新感受到生活的意义。 6.减少孤独感,搭建“心灵桥梁”团体音乐活动(如合唱、音乐游戏)能让患者在互动中感受到支持与理解。对长期独自面对治疗的CKD患者而言,这种“被看见、被接纳”的感觉,能有效减轻孤独感,增强治疗信心。 四、CKD患者如何“正确用乐”?音乐治疗的形式多样,可根据患者的状态和环境选择,如下图: 1.被动式聆听:最易实施的基础方案-场景:血液透析过程中、睡前或静坐时 -方法:使用耳机或扬声器播放舒缓音乐(如钢琴曲、弦乐、自然声),每次20-30分钟,每周3-5次 -注意:选择患者喜欢的旋律,避免重金属、电音等刺激性音乐 2.主动式参与:需要专业指导的深度干预-适合人群:情绪低落明显、社交意愿强的患者 -形式: -简单乐器演奏(如沙锤、口琴),通过节奏释放情绪; -歌曲创作,用歌词表达患病感受; -音乐引导想象,在旋律中进行放松冥想。 3.团体活动:适合透析中心的集体干预-举例:组织患者合唱经典老歌、开展音乐分享会,或邀请志愿者现场演奏 -优势:在互动中打破隔阂,让治疗不再是“一个人的战斗” 五、实施方案落实1.透析中心实施:4步打造“音乐疗愈区”1) 形式选择l 基础版(推荐):透析中被动聆听(耳机/音响),音乐节奏60-80bpm(如钢琴曲、自然声);l 进阶版:由治疗师主导团体活动(合唱、打击乐即兴);l 文化定制:融合五行音乐(流水声属水助肾)、古筝等传统器乐。2) 操作规范时机:透析开始后10分钟→结束前30分钟 时长:单次20-40分钟,每周2-3次 疗程:连续4-8周(研究显示8周效果最佳) 设备:医用降噪耳机(严格消毒)或病区背景音响 音乐库:避免重金属/电音,建立“患者自选歌单” 3) 风险规避l 癫痫患者禁用特定频率刺激;l 音量≤60分贝,避免掩盖设备警报;l 重度抑郁需联合心理治疗。4) 效果评估l 短期:透析中血压/心率波动幅度下降;l 长期:采用KDQOL量表追踪生活质量改善。2.透析中心实施患者家庭版方案:3类场景应用1)透析居家准备:透析前30分钟聆听定制放松音乐,降低治疗前焦虑;2)夜间失眠:睡前播放流水声+木属性旋律,改善睡眠深度;3)情绪低落时:参与线上病友合唱团等活动,增强社交支持。六、这些注意事项要牢记1.不替代药物治疗:音乐治疗是辅助手段,不能代替透析、降压药等常规治疗,重度抑郁患者仍需结合药物或心理治疗。 2.尊重个人偏好:强迫听不喜欢的音乐可能适得其反,治疗师会充分尊重患者的选择(包括是否参与)。 3.关注特殊情况:有癫痫史的患者需避免特定频率音乐;听力障碍者可选择低频共振音乐或音箱播放。 4.注重卫生与环境:透析中心使用的耳机、乐器需定期消毒;音量以不干扰治疗仪器和医护工作为宜。 结语:让旋律成为治疗的一部分对CKD患者而言,音乐治疗或许不是“特效药”,却像一缕温暖的阳光,能穿透病痛的阴霾。它不需要复杂的设备,也没有副作用,却能在旋律与节奏中,帮助患者重新找回内心的平静与力量。随着越来越多研究证实其价值,音乐治疗正逐渐走进透析中心、肾病病房。未来,我们期待更个性化的方案——结合中医五行音乐、文化传统旋律的干预,能让这份“心灵处方”惠及更多CKD患者,让治疗之路少一些痛苦,多一些温柔。参考文献:1. NishiwakiH,LevackWM,HasegawaT,etal.Music-basedinterventionsforpeoplewithchronickidneydiseaseundergoinghaemodialysis.CochraneDatabaseSystRev.2025Apr10;4(4):CD016139.2. LefrèreA,BurteyS,BobotS,etal.Depressioninchronickidneydisease:Particularities,specificmechanismsandtherapeuticconsiderations,anarrativereview.BehavBrainRes.2025Apr12;483:115467.3. HedayatiSS,YalamanchiliV,FinkelsteinFO.Apracticalapproachtothetreatmentofdepressioninpatientswithchronickidneydiseaseandend-stagerenaldisease.KidneyInt.2012Feb;81(3):247-55.4. HagemannPMS,MartinLC,NemeCMB.Theeffectofmusictherapyonhemodialysispatients'qualityoflifeanddepressionsymptoms.JBrasNefrol.2019;41(1):74-82.5. SolivaMS,SalvadorIR,TestalAG,etal.Interventionstudytoverifytheeffectofliveclassicmusicduringhemodialysisonthequalityoflifeofpatientswithchronickidneydisease.Nefrologia(EnglEd).2022;42(5):559-567.6. AlishahiM,MazloumSR,MohajerS,etal.Theeffectofrecreationaltherapyapplicationonfatigueinhemodialysispatients:arandomizedclinicaltrial.BMCNephrol.2024;25(1):368.7. GiordanoF,RotellaS,CapassoG,etal.Music-basedinterventionsinmildcognitiveimpairmentandkidneydisease:ascopingreviewonbehalfofCONNECT(CognitivedeclineinNephro-NeurologyEuropeanCooperativeTarget)action.NephrolDialTransplant.2025;40(8):1483-1497.8. ZhangJ,LuY,MehdinezhadnouriK,etal.Impactofmusic-basedinterventionsonsubjectivewell-being:ameta-analysisoflistening,training,andtherapyinclinicalandnonclinicalpopulations.FrontPsychol.2025;16:1608508. 本文部分内容经AI编辑修饰
李毅夫医生的科普号
2025年08月03日
137
0
1
-
肾病“蛋白尿”每天都从小便丢失,为啥医生让吃低蛋白饮食?(附CKD3期一日食谱建议)
夏先生是位中年肾病患者,最近复查时尿蛋白++,血清白蛋白35g/L,血肌酐160umol/L,属于慢性肾脏病(CKD)3期。夏先生每天看着小便上厚厚的一层泡沫就心中犯嘀咕:蛋白质每天都在尿中丢失,营养也随着蛋白流失,医生却让我吃低蛋白饮食,不是应该高蛋白饮食才对吗?相信很多慢性肾病患者与夏先生一样深感困惑慢性肾病患者蛋白质应该怎么吃?龙华医院肾病二科张权副主任医师为大家介绍为何需要限制饮食中的蛋白质通过增加饮食中的蛋白质来补充尿中的丢失蛋白,是慢性肾病患者常见的饮食误区。研究表明,合理的低蛋白质饮食可以减少氮质代谢废物的产生和蓄积、减轻对肾脏的损伤、改善尿毒症症状、延缓肾衰进展。因此,限制蛋白质饮食是治疗慢性肾脏病、特别是慢性肾衰竭的一个重要环节。中国医师协会肾脏内科医师分会2021年发布的《中国慢性肾脏病营养治疗临床实践指南》中对蛋白质摄入量有明确的指导建议:非持续性大量蛋白尿的CKD1~2期患者推荐蛋白入量0.8g/(kg·d),不推荐蛋白质摄入≤0.6g/(kg·d);对大量蛋白尿的CKD1~2期患者,建议蛋白入量0.7g/(kg·d);CKD1~2期糖尿病患者,建议蛋白质摄入量为0.8g/(kg·d);CKD3~5期非糖尿病患者推荐低蛋白饮食0.6g/(kg·d),或极低蛋白饮食0.3g/(kg·d)联合补充酮酸制剂。CKD3~5期糖尿病且代谢稳定的患者蛋白质摄入量为0.6g/(kg·d),并可补充酮酸制剂。在适当限制蛋白质摄入的同时,需要保证充足的能量摄入和膳食品种的多样化,以防止营养不良发生。既然有限制,是否不吃蛋白质更好蛋白质是组成人体成分以及维持正常生理活动的必须营养物质,蛋白质是由氨基酸合成的,而人体新陈代谢中所需的必须氨基酸不能通过自身合成,或合成速度不能满足机体需要,必须通过食物摄取才行,所以我们必须要吃蛋白质。但是因为肾脏出现问题,我们要减少蛋白质摄入总量,这就要求我们摄入的蛋白质要以优质蛋白为主。因此建议慢性肾病患者要在肾病专科医生指导下进行饮食营养补给,这样才能保证机体的正常运作,并做到不额外增加肾脏负担。饮食中的蛋白质,如何正确选择《慢性肾脏病患者膳食指导》中要求慢性肾病患者摄入的蛋白质里至少50%来自优质蛋白质。优质蛋白又称高生物价蛋白质,指食物蛋白质的氨基酸种类齐全、比例适当,氨基酸模式接近人体,更容易被人体吸收利用的蛋白质。优质蛋白质可以帮助肾病病人补充必需氨基酸,产生更少的代谢废物,以减轻肾脏的负担。优质蛋白主要有以下几类:植物蛋白中的大豆蛋白质以及动物蛋白质中的奶、蛋、鱼、肉等。大豆蛋白这里说的大豆蛋白是指黄、黑、青豆的大豆类食物,不是蚕豆、豌豆、绿豆、芸豆等杂豆,所以黄豆、黑豆,肾脏病友是可以吃的,自制豆浆就是一道不错健康食品。但大豆也具有高磷、高钾、高嘌呤等特点,所以对于出现高尿酸、痛风、高钾血症、高磷血症等肾病常见并发症的病友来说,只能无福消受了。这类病人可以尝试少量食用豆腐,豆腐在加工过程中,会丢失大部分钾、磷和嘌呤,所以更加适合慢性肾病病友食用。市面上豆腐品种繁多,像内酯豆腐、南豆腐、北豆腐都可以,其中内酯豆腐含蛋白低,其次是南豆腐,北豆腐含蛋白高,肾病病友们可以根据当日膳食中蛋白质含量自行搭配。动物蛋白动物蛋白中奶类品种很多,最提倡巴氏消毒、保质期短的鲜奶(牛奶和羊奶均可),乳糖不耐受、血糖不高患者也可以选择酸奶;胆固醇高的患者可以每天食一个蛋清加半个蛋黄;海鲜是传统发物,所以河鱼、河虾相对于海鱼、海虾更少过敏反应、也更新鲜、所以更被推荐。需要注意的是,无论海蟹还是大闸蟹,都不在推荐菜单上,因为它异性蛋白含量高,非常容易产生过敏反应,且中医认为螃蟹性属寒凉,易损脾肾二阳,有碍肾病康复。“健康一日餐”推荐食谱为解决夏先生的饮食难题,张权医生和营养师制定了一份实用的“健康一日餐”食谱,也可供大部分慢性肾脏病3期的病友参考使用。早餐:麦淀粉蛋饼(面粉25g、小麦淀粉25g、食用油10g、鸡蛋或鸭蛋1个)、芋头2个、牛奶200ml。午餐:清蒸鲈鱼(河鲈鱼50g)、卷心菜炒胡萝卜(卷心菜200g、胡萝卜25g、食用油25g)、米饭(大米100g)。晚餐:肉糜豆腐(肉糜25g、豆腐50g、食用油5g)、鸡毛菜粉丝汤(粉丝25g、鸡毛菜50g、食用油20g)、米饭(大米50g)、红薯50g。点心:藕粉(1包50g),苹果(1个200g)。对于合并糖尿病、高尿酸、高钾血症、高磷血症等问题的慢性肾脏病病友,建议至医院肾病科门诊就诊,与肾病专科医生现场交流你的饮食方案。专家介绍
张权医生的科普号
2025年07月21日
70
0
1
-
你相信吗?他用控制体重加每天一片药治愈了蛋白尿
35岁叶先生是一位程序员,因单位体检发现尿蛋白2+,体检医生告知叶先生需要到肾内科进一步就诊。叶先生在网上收索着关于尿蛋白是个什么样的病,得知有的最终发展为终末期肾脏疾病需要透析,叶先生不敢怠慢,他在网上查询到张凌主任在清华大学附属北京垂杨柳医院周三上午门诊,于是怀着焦急的心情找到了任。我按医疗常规对叶先生进行肾脏疾病检查,结果未发现肾脏病诊断明确但不算严重,虽然尿常规蛋白2+,但24小时尿蛋白310mg,甘油三酯1.93mmol/L,肝肾功能正常,我凭着自己从医多年经验,注意到叶先生体型偏胖,体重80kg,BMI是27,血压130/85mmHg,再追问他不但每天坐着工作,不运动,还有喜欢高蛋白饮食习惯(每天吃鸡蛋5-6个,还吃较多肉鱼等海鲜类)告诉他此种情况可以不进行肾脏穿刺活检,需要积极控制体重,限制高蛋白饮食,低盐饮食,开始运动起来,同时也要服用减轻尿蛋白药物-氯沙坦钾50mg每天早上一片,每个月复查尿蛋白等指标。叶先生医从性很好,把张教授话牢记心中,下决心改善生活方式,氯沙坦钾50mg每天吃,每个月化验。每天简单的一片药物的治疗,一晃三个月过去了,2025年7月16日,叶先生拿到化验报告再次来到我的门诊,我注意到了叶先生明显改变,他精神焕发,不再是那个微胖人士,完全一个健身达人的模样,他告诉我体重从80kg降至68kg,血压115/70mmHg,当然,检查结果也令人满意,尿蛋白转阴了,甘油三酯也正常了,原来偏高的低密度脂蛋白也明显下降了,我为他高兴,要求叶先生分享一下他控制体重历程,他说每天至少在跑步机上中等强度跑步1小时,他也戒掉了重口味和大鱼大肉、爱吃鸡蛋的习惯,也减少了碳水化合物摄入,在叶先生不懈坚持下,3个月时间,体重指数MBI从曾经的27降至目前23。5年前体检有脂肪肝,经过三个月努力,脂肪肝也没有了,24小时尿蛋白从310mg下降到了110mg,尿常规完全正常了,而且睡眠也明显改善了,我鼓励叶先生,你不简单,太棒了!加油,继续保持,给你点个赞。科普一下生活方式带来的常见肾脏病-代谢性肾脏疾病,是指由代谢异常(如肥胖、糖尿病、高血压、高尿酸血症、脂代谢紊乱等)直接或间接导致的肾脏结构和功能损害。近年来,随着代谢性疾病发病率上升,这一概念逐渐受到重视,甚至有人提出“代谢相关性肾病”的术语,以更全面反映其病理机制。主要病因和危险因素1.糖尿病(核心因素) 高血糖导致肾小球高滤过、氧化应激、炎症反应,最终引起肾小球硬化(如经典的结节性肾小球硬化)。2.肥胖相关肾病肥胖直接通过血流动力学改变(肾小球高滤过)、脂肪细胞因子(如瘦素、脂联素失衡)和胰岛素抵抗损伤肾脏。3.高血压 肾小球内高压导致血管硬化和小管间质缺血。4.高尿酸血症 尿酸结晶沉积或直接激活肾内炎症通路(如NLRP3炎症小体)。5.脂代谢紊乱 游离脂肪酸和氧化低密度脂蛋白(ox-LDL)对肾小管和足细胞的毒性作用。早期表现:肾小球肥大、基底膜增厚、系膜基质扩张,微量白蛋白尿(30-300mg/天)或肾小球高滤过(eGFR升高)。进展:局灶节段性肾小球硬化(FSGS)、肾小管萎缩、间质纤维化显性蛋白尿(>500mg/天)、高血压、水肿,最终进入慢性肾衰竭(eGFR持续下降)。这类疾病的治疗主要通过改变生活方式解决,相信我,不需要很多的药和复杂的方式,只要你坚持少吃高脂肪、高糖、高盐和高热量食物,坚持运动,多喝水,可能比吃药会更有效地治愈肾脏病,让我们一起加油吧!
中日医院科普号
2025年07月19日
214
0
2
-
肥胖不仅“伤身”更“伤肾”
在很多人的认知中,肥胖不过是“外形问题”或“代谢问题”,但你知道吗?肥胖其实是一场深层次的“慢性系统疾病”,它会悄悄伤害心脏、肾脏和代谢系统,引发一系列复杂而严重的健康问题。这种多系统联动的状态在医学上被称为“心-肾-代谢综合征”(Cardio-Renal-MetabolicSyndrome,CRMS)。现在将带你系统了解肥胖是如何一步步撬动整个身体的“健康链条”的,以及我们该如何应对。一、什么是心-肾-代谢综合征?心-肾-代谢综合征(CRMS)是指心血管疾病(如高血压、心衰)、肾脏疾病(如蛋白尿、慢性肾病)与代谢异常(如糖尿病、肥胖、血脂异常)之间互为因果、共病共存、协同恶化的状态。肥胖:这一切的起点肥胖是CRMS的“发动机”与“放大器”—它通过胰岛素抵抗、慢性炎症、脂毒性、内分泌紊乱等机制,影响多个器官系统,逐渐将身体推入恶性循环。二、肥胖如何一步步“伤肾”?✅1.肥胖直接损害肾脏架构:肥胖相关性肾病(Obesity-relatedglomerulopathy,ORG)肾小球肥大、高滤过→肾小球硬化(FSGS样)早期症状:蛋白尿(尿液泡沫增多)、轻度高血压、肾功能尚可晚期表现:肾小球滤过率(eGFR)下降、肾功能不全✅2.肥胖引发多种间接肾损害三、心-肾-代谢系统如何联动形成“恶性循环”?1 肥胖→胰岛素抵抗→糖尿病、高血糖、高脂血症2 糖尿病→糖尿病肾病→肾功能下降3 CKD→血压升高、水钠潴留→心脏负担加重4 心衰→肾灌注下降→进一步损伤肾功能5 睡眠呼吸暂停→夜间高血压→加速心肾功能下降一个系统出问题,其他系统也会受到波及,疾病进展越来越快,最终可能发展为终末期肾病(ESRD)或严重心衰。四、如何早期识别肥胖相关心-肾-代谢风险?建议定期筛查以下项目:体重指数(BMI)、腰围:亚洲标准BMI≥28kg/m²为肥胖;尿常规、尿白蛋白/肌酐比(ACR):判断是否有蛋白尿;血肌酐与eGFR:肾功能评估;空腹血糖、HbA1c、血脂四项:代谢状态;24小时动态血压:有无夜间高血压;多导睡眠监测:有无OSA;肝功能、腹部B超:评估脂肪肝。如果出现以下症状,应提高警惕:尿泡多、浮肿、乏力、夜尿增多;打鼾严重、晨起头痛、白天嗜睡;血压、血糖控制不佳。五、治疗策略:减重为核心,协同管理三大系统🧩1.生活方式干预(第一位)🔵减重目标:体重下降5-10%,即可显著改善蛋白尿、血压、胰岛素敏感性和OSA症状;🔵饮食原则:地中海或DASH饮食:低盐、低脂、高纤维;适量优质蛋白:CKD患者通常推荐0.6~0.8g/kg/d;控糖、控脂、避免高热量饮料;🔵运动推荐:每周150分钟中等强度有氧运动(如快走、游泳)+适量抗阻训练;🔵生活方式调整:戒烟限酒,规律作息,改善睡眠。💊2.药物干预(根据共病综合选择)🎯新型药物亮点:SGLT2i:降低CKD进展、心衰住院率、全因死亡;GLP-1RA:减重、控糖、减缓蛋白尿;非甾体类MRA(如非奈利酮):对蛋白尿有新型保护作用。🛠3.治疗阻塞性睡眠呼吸暂停综合征(OSA)首选治疗:CPAP(持续气道正压通气);辅助方法:减重、调整睡姿、口腔矫治器;OSA患者治疗后可显著改善血压、蛋白尿、eGFR。🩺4.代谢减重手术(BMI≥35,或BMI≥30伴共病)袖状胃切除术、Roux-en-Y胃旁路术;对控制糖尿病、高血压、蛋白尿和OSA疗效显著;长期需营养补充与随访管理。六、长期管理:建立慢病档案,多学科联合治疗建议由肾内科、内分泌科、心内科、呼吸科、营养科、减重中心协同管理,定期随访:每3~6个月:体重、血压、血糖、尿蛋白、eGFR;监测用药副作用(如高钾、酮症等);调整治疗目标(如HbA1c、ACR、血压达标值);可加入“心-肾-代谢慢病共管项目”或综合门诊体系,实现个体化与团队协作并行。七、写在最后:改变,从认识肥胖开始肥胖不再是一个“孤立的疾病”,而是牵一发而动全身的“系统性健康挑战”。心、肾、代谢——三大系统正被肥胖共同威胁。但请记住:控制体重,从饮食、运动、规律作息做起,就是同时守护你的心脏、肾脏和代谢健康。🔔不要等到浮肿、高血压、心衰、透析成为现实,才想起“早该减肥”📌现在,就是你改变轨迹的最佳时机!注:本文部分内容由AI编辑修饰
李毅夫医生的科普号
2025年07月15日
72
1
4
肾病相关科普号

彭伯深医生的科普号
彭伯深 主治医师
深圳市南山区人民医院
肾病内科
280粉丝5.9万阅读

周福德医生的科普号
周福德 主任医师
北京大学第一医院
肾病内科
2.6万粉丝65.3万阅读

程震医生的科普号
程震 副主任医师
南京大学医学院附属金陵医院
肾脏病科
4673粉丝9.3万阅读
-
推荐热度5.0许戎 主任医师北京大学第一医院 肾病内科肾病 115票
肾炎 80票
肾功能衰竭 68票
擅长:急性肾炎,慢性肾炎,肾病综合征,IgA肾病,膜性肾病,微小病变,急性肾衰竭,慢性肾衰竭,尿毒症,血液透析,腹膜透析,肾穿刺活检,临时和长期血透导管,动静脉内瘘手术。 -
推荐热度4.3王琳 主任医师上海中医药大学附属龙华医院 肾病科肾病 71票
肾炎 26票
肾功能衰竭 25票
擅长:中重症IgA肾病、膜性肾病、局灶节段硬化性肾小球肾炎、肾病综合征、糖尿病肾病、高血压肾病、痛风性肾病、慢性肾盂肾炎及各类慢性肾病的膏方调理 -
推荐热度4.2周福德 主任医师北京大学第一医院 肾病内科肾病 35票
肾炎 23票
肾病综合征 22票
擅长:急慢性肾衰竭、肾病综合征、膜性肾病、IgA肾病、肾小球微小病变等肾小球疾病、汞中毒相关性肾小球病、乙型肝炎病毒相关性肾炎、恶性高血压、有肾脏意义的单克隆免疫球蛋白血症(MGRS)