精选内容
-
造血干细胞移植术后服药的注意事项
大家好,我是广州市第一人民医院南沙血液科杨医生,今天和大家分享的是异基因造血干细胞移植后吃药的一些注意事项。首先我们先了解下移植后用药一般分为哪几类?第一类:抗排异药:像环孢素、他克莫司、吗替麦考酚酯,这几个是抗排异的“主力军”。第二类:预防病毒药物:阿昔洛韦(预防疱疹病毒)、莱特莫韦(预防巨细胞病毒),针对乙肝病毒激活高危人群还需服用恩替卡韦。第三类:预防真菌药物:常用泊沙康唑或伏立康唑。第四类:护肝、护胃等对症治疗药物,如熊去氧胆酸、奥美拉唑、益生菌等。抗排异药物是比较关键的药物,也是服用时间偏长的药物,服用时需注意以下细节:1.固定服药的时间和剂量,抗排异药物一般分为每日2次,早晚剂量固定,服药间隔时间大约12小时。如可以选择早上8点,晚上8点或早9点,晚9点服用。2.需要关注药物谷浓度,就是血浆中的最低药物浓度,药物浓度过高或过低都会造成危害,移植后环孢素谷浓度需维持在150-250ng/ml,他克莫司浓度维持在5-15ng/ml。移植后前3个月,每周需监测1-2次药物浓度,维持药物浓度在正常范围。但需要注意的抽血检测的时间在尽量在服药后的12小时左右,下一次服药前,如果明显提前或者延后,不能准确反映药物谷浓度。3.切勿自行增加或减少药物剂量或突然停药,这样会造成血药浓度波动,增加移植后的风险。4.服药期间,注意影响药物浓度的因素:有些食物会影响药效!比如葡萄柚汁,会让环孢素、他克莫司的血药浓度升高,这类食物咱得躲着点。其他药物影响:像莱特莫韦、泊沙康唑,会让药浓度明显升高;卡马西平、利福平可降低药物浓度,还有些他汀类降脂药、部分降糖药物等和抗排异药也有相互作用。所以增加或减少合并用药都可能影响药物浓度,建议及时咨询医生。5.不良反应监测:吃抗排异药,可能会有副作用,像伤肝伤肾、血脂高、血尿酸高等。所以得定期监测肝肾功能、血脂、血尿酸,根据结果调整药量。总之呢,移植后吃药必须严格听医生的!有不明白的,尽快找医护人员咨询!
广州市第一人民医院南沙医院肿...科普号
2025年08月01日
265
2
9
-
移植后多久可以回到社会正常生活
声明:此文旨在向血液肿瘤患者及家属普及疾病相关知识,仅供参考,不用于任何商业广告目的,且不能替代医生检查和治疗,请大家遵从医嘱,积极配合治疗,有任何情况,请及时联系医生。文章内容未经允许禁止转载,引用请注明出处。
赵艳丽医生的科普号
2025年04月14日
28
0
0
-
造血干细胞移植后多久会出现复发高峰期?
声明:此文旨在向血液肿瘤患者及家属普及疾病相关知识,仅供参考,不用于任何商业广告目的,且不能替代医生检查和治疗,请大家遵从医嘱,积极配合治疗,有任何情况,请及时联系医生。文章内容未经允许禁止转载,引用请注明出处。
河北燕达陆道培医院科普号
2025年04月11日
109
0
1
-
移植前为什么要查这么多感染指标?
移植前的感染筛查,是重要的评估环节。应评价过去是否有感染,以及现在是否有潜在的感染。通常,至少应当筛查巨细胞病毒、EB病毒、乙肝病毒、人类免疫缺陷病毒、梅毒、结核等。如果存在现症的感染,应当抗感染好转之后,再采集造血干细胞。否则,移植过程中可能因为潜在的病原体激活,造成严重的感染。移植期间,由于大剂量化疗药物的使用,患者的肌体是十分脆弱的,免疫力接近于零。这时候,微弱的病原体就可能造成不可控制的感染并发症,不容小觑。
杜老师讲课啦
2024年12月16日
72
0
0
-
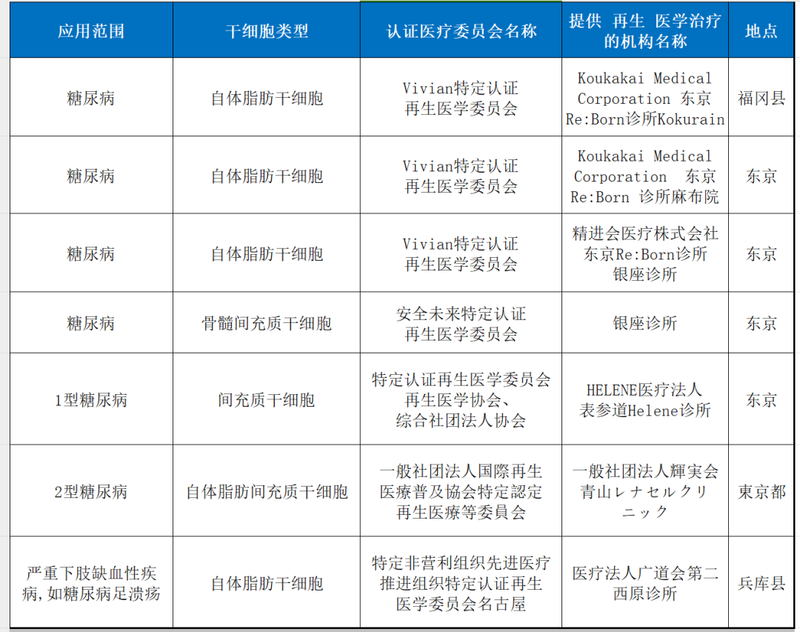
2024最新干细胞治疗疾病清单!干细胞治疗时代大爆发!
1、霍金“新时代任何疾病都可医治,秘诀就在干细胞身上。”2、裴钢“我们要把干细胞真正变成老百姓非常喜欢的产品,它不仅能够治疗各种疾病还能够治未病、治衰老。”干细胞未来趋势美国著名生物学家乔治•戴利曾预言:“20世纪是药物治疗的纪元,而21世纪则属于细胞治疗。”这一预言正逐步成为现实,干细胞及免疫细胞等再生疗法正引领着医学界进入全新的治疗领域,包括美容抗衰、慢性疾病管理以及癌症治疗等。全球范围内,干细胞相关的临床研究正如火如荼地进行。据“ClinicalTrials”统计,已注册登记的干细胞临床项目超过4000项,其中3100余项已完成,涉及呼吸、代谢、骨关节、肝脏、自身免疫性疾病及生殖系统等众多领域。这些研究不仅展示了干细胞疗法的广泛潜力,也为其未来的临床应用奠定了坚实基础。在我国,间充质干细胞新药的研究也取得了显著进展,已有60余项新药IND获得国家药品监督管理局的默许。而在日本,自体干细胞更是被列为了第二类再生医疗技术,显示出该国在干细胞治疗领域的积极态度。这些进展无疑为干细胞治疗的发展注入了新的活力,也为患者带来了更多希望。2024年干细胞应用清单汇总一、糖尿病及糖尿病足1、日本厚生劳动省申请批录的间充质干细胞(MSC)项目2、中国MSC药物临床试验默示许可(IND)汇总二、中风日本厚生劳动省申请批录的间充质干细胞(MSC)项目三、关节疾病1、日本厚生劳动省申请批录的间充质干细胞(MSC)项目2、中国MSC药物临床试验默示许可(IND)汇总四、慢性疼痛日本厚生劳动省申请批录的间充质干细胞(MSC)项目五、脊髓损伤1、日本厚生劳动省申请批录的间充质干细胞(MSC)项目2、中国MSC药物临床试验默示许可(IND)汇总六、其他神经系统疾病1、日本厚生劳动省申请批录的间充质干细胞(MSC)项目2、中国MSC药物临床试验默示许可(IND)汇总七、动脉硬化日本厚生劳动省申请批录的间充质干细胞(MSC)项目八、勃起功能障碍日本厚生劳动省申请批录的间充质干细胞(MSC)项目九、卵巢早衰及更年期综合征日本厚生劳动省申请批录的间充质干细胞(MSC)项目十、亚健康状态日本厚生劳动省申请批录的间充质干细胞(MSC)项目十一、美容抗衰日本厚生劳动省申请批录的间充质干细胞(MSC)项目结语干细胞的发展历程自19世纪至今,经历了从理论提出到临床应用的跨越。随着科研的深入,干细胞技术日益成熟,其在医疗、再生医学等领域的应用展现出巨大潜力。展望未来,干细胞技术将持续创新,为解决多种疾病提供新策略,特别是在慢性疾病和罕见病领域。随着市场需求的增长和政策支持的加强,干细胞行业将迎来更广阔的发展空间,为人类健康事业作出更大贡献。
盛景祖医生的科普号
2024年07月12日
85
0
1
-
自体造血干细胞移植作为高危弥漫大B细胞淋巴瘤的一线治疗有什么好处?
自体造血干细胞移植(ASCT)作为高危弥漫大B细胞淋巴瘤(DLBCL)的一线治疗,具有以下主要好处:增加完全缓解率和生存期:ASCT能够显著提高高危DLBCL患者的完全缓解率(CR),即在治疗结束后肿瘤消失的程度。完全缓解通常与更长的无病生存期(PFS)和总生存期(OS)相关联,提高了患者长期生存的机会。提高长期疾病控制率:通过ASCT,可以在化疗后清除残留的肿瘤细胞,有效减少复发的风险,延长疾病控制的时间。化疗的增强效果:高剂量化疗联合ASCT可以更彻底地杀灭恶性淋巴瘤细胞,包括对化疗敏感和耐药的细胞群的清除,提高了治疗的有效性。治疗灵活性和个体化:ASCT后可以根据患者的病情和治疗反应,调整后续的维持治疗或进一步的治疗方案,提高了治疗的个体化和灵活性。降低疾病复发的风险:ASCT能够在化疗结束后清除残留的肿瘤细胞,有效降低DLBCL复发的风险,特别是对于高危或复发难治的患者。改善生活质量:ASCT能够帮助患者获得更长的缓解期和生存期,改善生活质量,减少疾病对患者日常生活和心理健康的影响。治疗过程:初始治疗阶段:化疗和/或靶向治疗用于减少肿瘤负担,准备ASCT。干细胞收集:使用动员剂(如G-CSF)增加干细胞的数量,并通过血液透析法收集自体造血干细胞。高剂量化疗和移植:高剂量化疗旨在消灭肿瘤细胞,然后将之前收集的干细胞重新移植到患者体内。恢复和支持治疗:在移植后,进行支持性治疗,包括抗感染治疗、输注支持和骨髓功能恢复的支持。结论:对于高危弥漫大B细胞淋巴瘤患者,ASCT作为一线治疗能够显著提高完全缓解率和生存期,减少复发的风险,并通过增强化疗效果和提高治疗的个体化来改善患者的预后和生活质量。
闫金松医生的科普号
2024年07月02日
1050
0
8
-
自体造血干细胞移植与异基因干细胞移植的区别
自体造血干细胞移植(AutologousHematopoieticStemCellTransplantation,Auto-HSCT)和异基因造血干细胞移植(AllogeneicHematopoieticStemCellTransplantation,Allo-HSCT)是两种不同的治疗方法,它们在供体来源、适应症、风险和益处等方面有显著区别。以下是这两种移植方式的详细对比:供体来源自体造血干细胞移植(Auto-HSCT):使用患者自身的造血干细胞。细胞在高剂量化疗或放疗前采集并保存,在治疗后重新输回患者体内。异基因造血干细胞移植(Allo-HSCT):使用来自他人的造血干细胞。供体可以是匹配的兄弟姐妹、其他家庭成员、非亲缘供体或脐带血供体。适应症自体造血干细胞移植(Auto-HSCT):多发性骨髓瘤霍奇金淋巴瘤非霍奇金淋巴瘤部分急性白血病异基因造血干细胞移植(Allo-HSCT):急性白血病(AML、ALL)慢性白血病(CML)骨髓增生异常综合征(MDS)骨髓纤维化重型再生障碍性贫血遗传性或代谢性疾病优点自体造血干细胞移植(Auto-HSCT):无移植物抗宿主病(GVHD)风险,因为使用的是患者自己的细胞。较低的移植相关并发症风险。适合用于高剂量化疗后的恢复。异基因造血干细胞移植(Allo-HSCT):供体细胞具有免疫系统重建的能力,可以提供抗白血病效应(Graft-versus-Leukemia,GvL)。能够替换患者有缺陷的造血系统,适用于遗传性疾病和一些恶性血液病。缺点自体造血干细胞移植(Auto-HSCT):无法提供GvL效应,因此对于某些高风险白血病患者可能效果不如Allo-HSCT。存在复发风险,因为输回的细胞可能仍包含癌细胞。异基因造血干细胞移植(Allo-HSCT):存在GVHD风险,患者可能会出现急性或慢性GVHD。需要免疫抑制治疗以预防排斥和GVHD,增加感染风险。移植相关并发症风险较高,包括感染、器官损伤和移植物失败。移植前处理自体造血干细胞移植(Auto-HSCT):高剂量化疗或放疗用于清除癌细胞和免疫系统。干细胞采集前,通常给予刺激造血药物以增加干细胞数量。异基因造血干细胞移植(Allo-HSCT):清髓性或非清髓性预处理方案,用于清除患者的造血细胞和部分免疫系统,以接受供体细胞。可能需要全身放疗和高剂量化疗。总结自体造血干细胞移植(Auto-HSCT):适用于某些类型的癌症,如多发性骨髓瘤和淋巴瘤,具有较低的并发症风险,但存在复发的风险。异基因造血干细胞移植(Allo-HSCT):适用于多种恶性和非恶性血液病,能够提供免疫重建和抗癌效应,但有较高的并发症风险,包括GVHD和感染。两种移植方式各有优缺点,选择哪种方式需要根据患者的具体情况、疾病类型、病情严重程度以及供体的可用性来决定。
闫金松医生的科普号
2024年07月01日
1220
0
7
-
血型不同可以捐献造血干细胞吗
血型不同的供者和受者是可以进行造血干细胞捐献的。这种类型的移植称为“ABO血型不合造血干细胞移植”。在进行这种移植时,医疗团队会采取一些措施来确保移植的成功和患者的安全。主要考虑因素和处理方法血型不合的类型主要不合(MajorIncompatibility):受者的血浆中有对抗供者红细胞的抗体。例如,O型受者接受A型供者的干细胞。次要不合(MinorIncompatibility):供者的血浆中有对抗受者红细胞的抗体。例如,A型供者的干细胞捐献给O型受者。双重不合(BidirectionalIncompatibility):供者和受者互相存在抗体。措施和处理方法红细胞去除:在采集和处理供者的造血干细胞时,去除红细胞以减少抗原量。血浆置换:对受者进行血浆置换以去除抗体,减少移植后发生溶血的风险。药物治疗:使用免疫抑制剂、类固醇和抗体等药物来减少免疫反应和溶血风险。输血管理:移植后,受者可能需要特定类型的输血(如洗涤红细胞)以减少溶血反应。ABO不合移植的成功因素预处理和支持治疗预处理方案包括高剂量化疗和放疗,以清除受者的骨髓并减少免疫反应。通过支持治疗(如抗感染治疗和营养支持),提高移植成功率和患者耐受性。移植后的监测和管理密切监测受者的血液学指标、免疫反应和排斥反应。及时处理移植相关并发症,如移植物抗宿主病(GVHD)和感染。总结虽然ABO血型不合增加了移植的复杂性,但通过合理的预处理、支持治疗和移植后的监测与管理,大多数血型不合的造血干细胞移植可以成功进行。关键在于供者和受者双方的详细评估和个性化治疗方案的制定。
大连医科大学附属第二医院血液科科普号
2024年07月01日
1008
0
8
-
造血干细胞移植后患者回输供者淋巴细胞的作用?
造血干细胞移植(HematopoieticStemCellTransplantation,HSCT)后回输供者淋巴细胞(DonorLymphocyteInfusion,DLI)是一种重要的治疗策略,主要用于治疗移植后复发或病情进展的患者。回输供者淋巴细胞的主要作用和机制如下:作用和机制增强移植物抗宿主病(GVL)效应:DLI可以增强供者的免疫细胞对残留恶性细胞的识别和攻击,从而发挥移植物抗白血病(GVL)效应。通过这种机制,可以消灭患者体内残留的白血病或其他恶性血液疾病的细胞,减少疾病复发的风险。治疗移植后复发:在造血干细胞移植后,如果患者出现疾病复发,通过回输供者淋巴细胞可以再次激活供者的免疫系统,对抗复发的恶性细胞,延长患者的无病生存期。辅助免疫重建:供者淋巴细胞可以帮助重建患者的免疫系统,增强对感染和其他疾病的抵抗力。适应症移植后复发或微小残留病变(MRD):对于移植后出现复发或检测到微小残留病变的患者,DLI是重要的治疗手段之一。增生异常性疾病:DLI可以用于一些增生异常性疾病(如骨髓增生异常综合征和某些类型的白血病)的治疗,尤其是在标准治疗失败或复发的情况下。副作用和风险移植物抗宿主病(GVHD):DLI可能引起移植物抗宿主病(GVHD),一种供者免疫细胞攻击患者正常组织的严重并发症。为了降低GVHD的风险,DLI通常采用逐步增加剂量的方式进行。细胞因子风暴:回输大量供者淋巴细胞可能引起细胞因子风暴,导致全身性炎症反应和器官损伤。免疫相关并发症:DLI可能引发其他免疫相关并发症,如贫血、血小板减少和肝功能异常等。管理和预防措施逐步增加剂量:为了减少GVHD的风险,DLI通常采用逐步增加剂量的方式进行,逐步调整剂量以找到平衡点,在最大程度上发挥抗肿瘤效应的同时,尽量减少GVHD的发生。预防和治疗GVHD:使用免疫抑制剂和其他支持治疗措施,预防和管理GVHD。密切监测和随访:定期监测患者的病情、免疫功能和GVHD的发生情况,及时调整治疗方案。总结造血干细胞移植后回输供者淋巴细胞是一种有效的治疗策略,主要用于增强移植物抗白血病效应和治疗移植后复发或微小残留病变。尽管DLI具有显著的临床益处,但也伴随着一定的风险,需要通过合理的剂量调整和预防措施来管理副作用和并发症。通过密切监测和个体化治疗,可以在发挥最大治疗效益的同时,尽量减少不良反应,提高患者的长期生存率和生活质量
大连医科大学附属第二医院血液科科普号
2024年07月01日
1405
0
4
-
异基因造血干细胞移植可以治愈重型再生障碍性贫血
一、输血依赖的重型再生障碍性贫血:输血依赖的重型再生障碍性贫血,我们将其定义为重型再生障碍性贫血-II型(SAA-II),其临床特点如下:1)病人在初次发病时表现为非重型再生障碍性贫血,2)但随着疾病的进展,患者贫血逐步加重,并达到重型再生障碍贫血的诊断标准;中性粒细胞缺乏,严重贫血,血小板非常低下;3)在疾病的进展过程中,长期口服环孢素等免疫抑制剂、雄激素、糖皮质激素、甚至多种中药,但均反应不佳;4)病程中反复感染、频繁使用抗生素导致多种抗生素耐药;5)反复输血、输注血小板导致红细胞及血小板的输注无效;6)血清铁蛋白显著升高;7)ATG治疗无效;8)发病至移植的中位病程长达8年(1-22年)以上;9)只能采取异基因骨髓移植的治疗方法。二、输血依赖的重型再生障碍性贫血的2个病例1)病例1:12岁的小田,9岁时出现血细胞的显著减少,就诊于当地医院,反复输血支持,后因周身无力、出血、感染等无法正常上学,首先筛查是否存在先天遗传病导致的骨髓衰竭,之后在明确除外了范可尼贫血、Wiskott-Aldrichsyndrome(WAS)等遗传病,最终确诊“慢性再障”。就诊时病情已加重,一年内无数次输血及血小板才能艰难活着,走路走不动,生活不能自理,考虑存在输血依赖,为一类输血依赖的重型再生障碍性贫血,我们将其定义为“重型再障II型”。2)病例2:7岁的小马,呀呀学语时就不幸确诊为“慢性再障”,辗转于多家医院就医,长期口服环孢素、达那唑、中医偏方等药物治疗,效果不理想,乏力、出血等症状进行性加重,同样经历4年多的相关治疗,病情持续加重,输血依赖,最终进展为“重型再障II型”,反复的输血、输血小板,让他不得放弃上学,在家治疗。针对这样的患儿,究竟该如何治疗才能让他们重获新生呢?三、异基因造血干细胞移植治疗输血依赖的重型再生障碍性贫血大连医科大学附属二院骨髓移植中心团队回顾性收集了2015年至2018年,22例接受单倍体移植治疗的再生障碍性贫血-II型(SAA-II)患者,以“北京方案”为基础的“Flu/Bu/Cy-ATG”作为预处理方案的单倍体移植,22例SAA-II型患者中,21例(95.5%)获得了的稳定植入,共有4例发生II-IV急性排异反应,其中仅2例发生III-IV排急性排异反应,并均得到良好控制和恢复。需要特别提到的是,其中12例(54.5%)移植过程中发生了细菌和真菌感染,提示SAA-II患者最好在疾病进展至异常严重阶段之前,尽早开展移植治疗,以减少移植过程中感染发生的风险。异基因造血干细胞移植后,获得了86.4%的长期生存。上述两位患儿,也均采用Flu/Bu/Cy-ATG作为一致的预处理方案,采用其父母的造血干细胞成功重建其造血系统,完成了单倍体造血干细胞移植的治疗。到目前为止,小田已顺利考上了初中,恢复了正常的学习生活。而小马也完成了小学学习,正在选择自己喜欢的初中学校,父母的脸上都洋溢着生活的幸福。四、学术进展:上述病例总结,以第一单位及通讯作者身份,在FrontiersofMedicine(影响因子9.9)在线发表了文章“Outcomesofhaploidenticalbonemarrowtransplantationinpatientswithsevereaplasticanemia-IIthatprogressedfromnon-severeacquiredaplasticanemia”(半相合骨髓移植治疗慢性再生障碍性贫血进展的重型再生障碍性贫血-II型的疗效)。该文第一作者为该院血液科副主任医师刘虹辰,毕业于德国科隆大学,获内科学博士学位,擅长血液疾病的精准诊疗及骨髓移植工作。五、总结:骨髓移植治疗输血依赖的重型再障,临床治疗效果显著,因此尽早选择异基因骨髓移植,是治愈该病的首选治疗方法。
闫金松医生的科普号
2024年06月16日
387
0
9
相关科普号

刘芳医生的科普号
刘芳 副主任医师
上海新道培血液病医院
血液一科
4513粉丝4.5万阅读

刘传绪医生的科普号
刘传绪 副主任医师
复旦大学附属肿瘤医院
淋巴瘤科
1678粉丝6491阅读

郭旭峰医生的科普号
郭旭峰 副主任医师
上海市胸科医院
胸外科
4457粉丝12.8万阅读
-
推荐热度5.0刘芳 副主任医师上海新道培血液病医院 血液一科白血病 63票
骨髓移植 15票
再生障碍性贫血 10票
擅长:白血病,再生障碍性贫血,造血干细胞移植,CarT 治疗,骨髓增生异常综合征,ITP, 贫血,白细胞减少,血小板减少,多发性骨髓瘤,恶性淋巴瘤 -
推荐热度4.6卢岳 主任医师河北燕达陆道培医院 造血干细胞移植科骨髓移植 7票
白血病 3票
血液病 1票
擅长:2004年加入道培集团,主攻方向为异基因造血干细胞移植治疗难治复发急性白血病、再生障碍性贫血,老年白血病、骨髓增生异常综合征、以及移植后复发患者的二次移植、少见疾病阵发性睡眠性血红蛋白尿,母细胞性浆细胞样树突状细胞肿瘤等具有丰富经验、截止至2024年底,已积攒1800多例移植病例,所经治患者生存率将近80%。其中,半相合移植患者最大年龄为73岁,最小年龄移植患者为1岁半。 -
推荐热度4.5缪扣荣 主任医师江苏省人民医院 血液内科白血病 9票
骨髓移植 7票
淋巴瘤 6票
擅长:各种白血病,包括急性白血病,慢性粒细胞白血病,慢性淋巴细胞白血病。擅长运用造血干细胞移植方法进行治疗。各种淋巴瘤,骨髓瘤,及各类骨髓衰竭性疾病,包括:再生障碍性贫血,骨髓增生异常综合征。